出国留学网专题频道新课标高考文综真题栏目,提供与新课标高考文综真题相关的所有资讯,希望我们所做的能让您感到满意!
2017年高考结束了,在高考后考生们想知道高考考了哪些内容吗?下面是出国留学网高考栏目为你整理的“新课标2高考文综2017年试题公布”,更多高考资讯请关注本站!
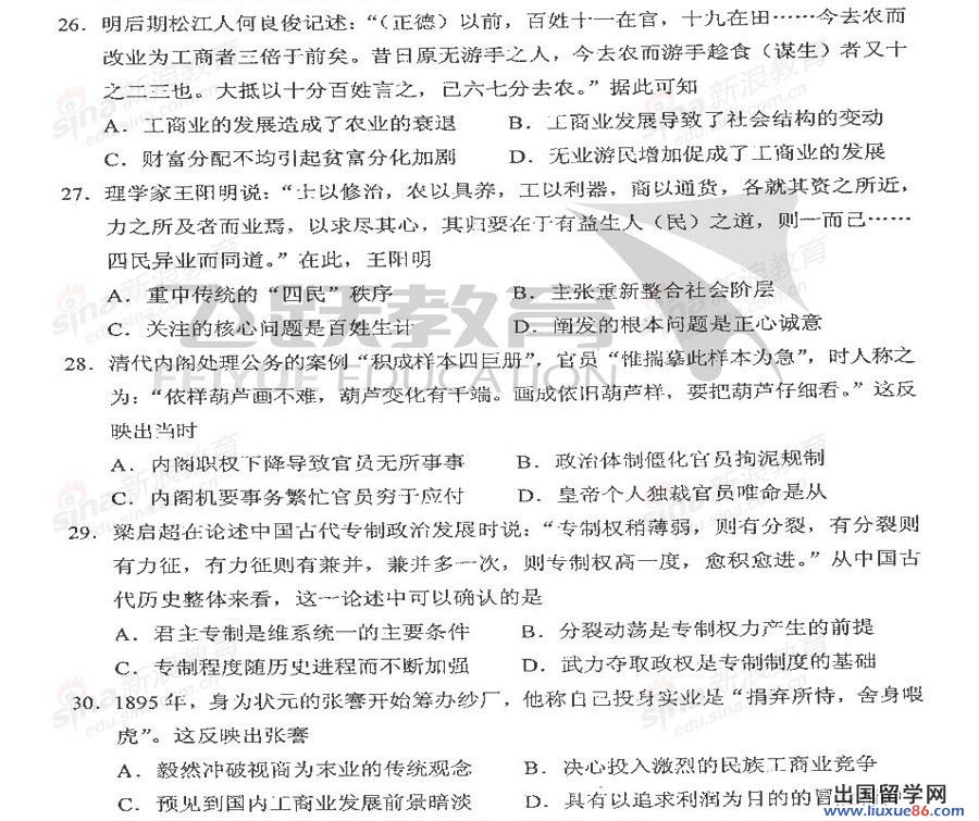
2017年高考全国卷2文综真题
适用地区:甘肃、青海、内蒙古、黑龙江、吉林、辽宁、宁夏、新疆、西藏、陕西、重庆













长风破浪会有时,直挂云帆济沧海。为这一天,我们准备了太多年。无论结果如何,过程中的成长收获都值得你我珍藏。下面是出国留学网高考栏目为你整理的“2017新课标2高考文综试题(图片版)”,希望对你有帮助!
2017年高考全国卷2文综真题
适用地区:甘肃、青海、内蒙古、黑龙江、吉林、辽宁、宁夏、新疆、西藏、陕西、重庆













愿你执才高八斗生辉笔,饮才思万千智慧水,带气定神闲满面笑,拥胸中成竹满怀志,书锦绣嫣然好答卷,定折取桂冠来题名。出国留学网高考栏目为你准备了“新课标2高考文综2017年试题”。更多高考资讯尽在本站!
2017年高考全国卷2文综真题
适用地区:甘肃、青海、内蒙古、黑龙江、吉林、辽宁、宁夏、新疆、西藏、陕西、重庆













以后的你肯定会感谢现在这么努力的自己,高考要加油哦。这么重要的时候也没什么送你,小编祖传的秘籍《新课标1高考文综2017试题公布》献上,愿你高考顺利,青春不悔。
2017年高考全国卷1文综真题
适用地区:河南、河北、山西、江西、湖北、湖南、广东、安徽、福建、山东













高考各科真题及答案已经陆续公布,出国留学网高考频道为大家提供2017新课标1高考文综发布,希望能帮助大家顺利估分。更多高考分数线、高考成绩查询、高考志愿填报、高考录取查询信息等信息请关注我们网站的更新!
2017年高考全国卷1文综真题
适用地区:河南、河北、山西、江西、湖北、湖南、广东、安徽、福建、山东













高考结束后,大家迫切的想知道高考答案,出国留学网高考频道第一时间为您提供新课标1高考文综2017试题(图片版),希望给大家提供帮助!更多高考分数线、高考成绩查询、高考志愿填报、高考录取查询信息等信息请关注我们网站的更新!
2017年高考全国卷1文综真题
适用地区:河南、河北、山西、江西、湖北、湖南、广东、安徽、福建、山东













03-19
为今年高考生丰富提供的备考复习资料,liuxue86.com高考网特意从网上搜集整理了关于2012新课标高考文综真题和参考答案,希望对您今年高考有所帮助!更多资讯请收藏本站(ctrl+D即可收藏)!
【正确答案】
【正确答案】
【正确答案】
【正确答案】
【正确答案】
【正确答案】
【正确答案】
【正确答案】
【正确答案】
查看历年的高考真题对于2014年高考生来说是比较好的方式,能较好的把握住2014年高考命题的思路和方向,也能检验一下自己对于知识的掌握程度。出国留学网高考频道特为您提供了新课标高考文综真题试卷2012,希望祝您打好2014年高考战!
...
新课标高考文综真题推荐访问