出国留学网专题频道新课标1真题及答案栏目,提供与新课标1真题及答案相关的所有资讯,希望我们所做的能让您感到满意!
06-08
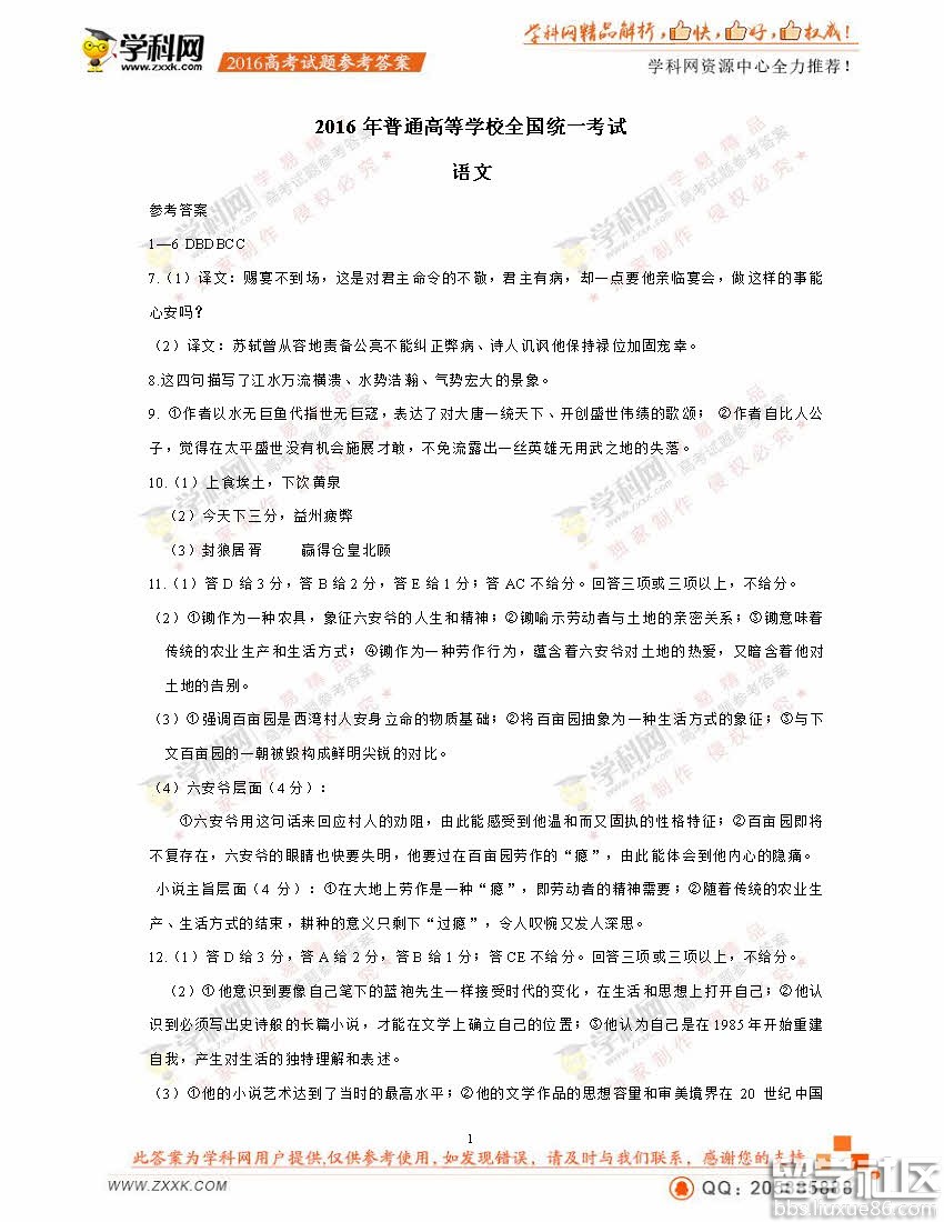
高考已然来临,切莫紧张,切莫慌张,高考网将为你保驾护航。出国留学网高考频道将第一时间为你奉上2016新课标1高考语文真题答案。小编温馨提醒,沉着应战,一击制胜,把高考踩在脚下,你就是赢家。

2016高考频道精心推荐:
06-09
06-08
明后天就要进行高考了,可是现在很多考生还心心念念的惦记着自己有哪些题不会做,这种心态是不能有的,你应该有大丈夫无惧无畏的心态来面对这场考试,高考也不过如此!出国留学网高考频道小编紧密关注2014年新课标1真题及答案,为各位考生坚守好大本营!
















06-08
出国留学网高考频道提醒您人生的精彩在于追求,而不必太在意得失,何况有得也必有失!高考已经结束,考生们就好好玩一下吧,不必纠结于自己的发挥,本网站为您首发2014年新课标1真题及答案,希望对您估分有所帮助。
















...
06-08
炎炎烈日下有一群莘莘学子正在参加他们人生最重要的一场考试,那就是高考,北京高考频道考后为您首发2014高考新课标1文综试题和答案,其他科目的试题和答案也将陆续公布,为了方便您查阅请您收藏本站,出国留学网全体小编预祝您金榜题名。
2014高考频道精心推荐:
...新课标1真题及答案推荐访问