出国留学网普通本科招生简章

出国留学网专题频道普通本科招生简章栏目,提供与普通本科招生简章相关的所有资讯,希望我们所做的能让您感到满意!

2020年中南财经政法大学全日制普通本科招生简章

 

  为了帮助考生能够更顺利的走进高考的殿堂,下面由出国留学网小编为你精心准备了“2020年中南财经政法大学全日制普通本科招生简章”,持续关注本站将可以持续获取高考资讯!

2020年中南财经政法大学全日制普通本科招生简章

  第一章 总 则

  第一条 为规范我校本科生招生工作,根据《中华人民共和国教育法》、《中华人民共和国高等教育法》等相关法律、法规以及教育部有关规定,结合我校实际情况,制定本章程。

  第二条 我校全称为中南财经政法大学(国标代码为10520),是教育部直属全日制普通高等学校,2017年入选首批世界一流大学和一流学科(简称“双一流”)建设高校及建设学科名单。

  第三条 学校分南湖和首义两个校区。南湖校区地址:湖北省武汉市东湖新技术开发区南湖大道182号,邮编430073;首义校区地址:湖北省武汉市武昌区武珞路114号,邮编430064。

  第四条 我校招生工作将全面贯彻教育部有关文件精神,本着公平、公正、公开的原则,综合考量学生德、智、体、美、劳,择优录取。

  第五条 我校普通本科招生包括参加普通高等学校招生入学考试(简称普通高考)的学生和华侨及港、澳、台地区学生。其中特殊类型招生形式主要有:艺术类学生(含中韩合作办学项目)、公安类学生、高水平运动队学生、国家专项计划学生、高校专项计划学生、少数民族预科班学生、内地西藏班和新疆高中班学生。高水平运动队2020年暂停招生。

  第六条 学生完成本专业(类)培养方案规定的全部教学内容,符合毕业条件,颁发学校名称为中南财经政法大学的学历证书,证书种类为普通高等教育毕业证书。符合学位授予条件的,授予相应学科学士学位证书。

  第二章 组织机构及其职责

  第七条 学校普通本科招生工作领导小组负责制定招生政策、确定招生计划,讨论决定招生重大事宜。

  第八条 学校招生工作办公室是组织和实施普通本科招生工作的常设机构,具体负责学校普通本科招生的日常工作。

  第九条 学校本科招生工作接受纪委(监察)部门、新闻媒体、考生及其家长以及社会各界的监督。

  第三章 招生计划

  第十条 我校在教育部核定的年度招生规模内,根据国家经济社会发展的需要,结合自身办学条件、毕业生就业情况和各省(区、市)的考生人数和生源质量以及历年招生计划等因素,科学、合理地编制招生来源计划。

  第十一条 按照教育部的有关规定,预留当年招生计划不超过本校本科招生计划总数的1%,用于调节各省(区、市)统考上线考生生源的不平衡。

  第十二条 我校在各省(区、市)的招生计划、考试科目和各专业(类)相关报考要求,由各省级招生考试机构向社会公布。

  第四章 录取规则

  第十三条 学校的招生录取工作在教育部领导下,在各省(区、市)招生主管部门统一组织下进行,严格按照教育部规定的“学校负责,招办监督”的原则实施录取工作。

  第十四条 报考我校的普通学生必须参加全国普通高等学校招生统一考试,有选考科目的省(区、市),选考科目以我校报送省(区、市)级招生考试部门并经公示的选...

2020年江苏理工学院普通本科招生简章【通知】

 

  高校招生简章已经出现,还不知道的考生看过来,下面由出国留学网小编为你精心准备了“2020年江苏理工学院普通本科招生简章【通知】”,持续关注本站将可以持续获取高考资讯!

2020年江苏理工学院普通本科招生简章【通知】

  第一章总则

  第一条为保证招生工作的顺利进行,规范招生行为,切实维护考生合法权益,根据《中华人民共和国教育法》《中华人民共和国高等教育法》等和教育部有关招生规定以及我校所向的招生各省(自治区、直辖市)的招生政策,结合我校实际,制定本章程。

  第二条本章程适用于我校全日制普通类、艺术类等本科招生工作。

  第三条学校全称:江苏理工学院。学校代码:国标代码11463,学校在各省(自治区、直辖市)的招生代码以各省(自治区、直辖市)招生部门公布的为准。

  招生层次:普通全日制本科

  办学类型:公办普通高等学校

  基本学制:四年

  办学地址:江苏省常州市中吴大道1801号

  学校简介:江苏理工学院是省属全日制普通高校,地处被誉为“千载读书地,现代创新城”的国家历史文化名城、长江三角洲重要的现代制造业基地——江苏省常州市。学校创建于1984年,历经常州职业师范学院、常州技术师范学院、江苏技术师范学院等时期,2012年更名为江苏理工学院。学校是教育部本科教学工作水平评估优秀单位、“服务国家特殊需求人才培养项目”硕士专业学位研究生培养试点工作单位、全国首批职教师资培训重点建设基地和江苏省首批决策咨询研究基地。

  第四条学校面向江苏、上海、山东、黑龙江、安徽等26省(自治区、直辖市)招收本科生。在规定的年限内达到所在专业毕业要求的学生,颁发江苏理工学院普通本科毕业证书;符合学校学位授予条件的学生,颁发江苏理工学院学士学位证书。

  第二章组织机构

  第五条学校成立由校领导和相关部门负责人组成的“江苏理工学院本科生招生工作领导小组”,坚持公平公正、公开透明、集体议事决策的原则,全面负责本科生招生工作。

  第六条招生办公室是学校招生工作的常设机构,负责普通本科招生的日常工作。

  第七条学校本科招生工作在江苏省教育厅、江苏省教育考试院领导下实施,接受学校纪检监察部门以及社会各界的监督。

  第三章招生计划

  第八条学校根据人才培养目标、办学条件等实际情况,统筹考虑各省份高考人数、生源质量、区域协调发展等因素,结合近年来学校生源计划编制情况,综合分析,确定学校分省招生计划。报教育部审核后,各省(自治区、直辖市)招生主管部门向社会公布,考生也可登录江苏理工学院本科招生网(http://zs.jsut.edu.cn)查询。

  第九条根据教育部规定,我校预留计划数不超过本校招生计划总数的0.5%,具体使用办法严格按照上级主管部门的规定执行。

  第十条如各省(自治区、直辖市)内专业生源不平衡,部分专业不能完成招生计划时,根据实际情况,可进行专业计划调整。

  第四章录取规则

  第十一条报名条件

  (一)凡符合生源所在地省(自治区、直辖市)招生...

2020年江苏海洋大学普通本科招生简章【通知】

 

  想要更好的选择院校,招生简章信息必然需要知道,下面由出国留学网小编为你精心准备了“2020年江苏海洋大学普通本科招生简章【通知】”,持续关注本站将可以持续获取高考资讯!

2020年江苏海洋大学普通本科招生简章【通知】

  第一章总则

  第一条根据《中华人民共和国教育法》《中华人民共和国高等教育法》和教育部有关规定及《江苏海洋大学章程》制定本章程。

  第二条本章程适用于江苏海洋大学全日制普通高考文理类、艺术类、体育类本科招生工作。

  第二章学校基本情况

  第三条学校中文名称为“江苏海洋大学”,英文名称为“JIANGSUOCEANUNIVERSITY”,缩写为“JOU”。学校法定住所为江苏省连云港市海州区苍梧路59号。设有苍梧校区(江苏省连云港市海州区苍梧路59号,邮编:222005)、通灌校区(江苏省连云港市海州区通灌南路108号,邮编:222001)、宋跳校区(江苏省连云港市海州区昌生路2号,邮编:222069)。国标代码:11641,江苏省招生代码为:1321、1446(4+0项目)。

  第四条江苏海洋大学是江苏省政府所属公办全日制普通高校,具有本科生、研究生教育培养资格及相应的学士、硕士学位授予权。2017年6月,学校被确定为博士学位授予立项建设单位。

  第三章组织机构

  第五条学校招生工作的领导机构是江苏海洋大学招生委员会和江苏海洋大学本科生招生工作领导小组。

  江苏海洋大学招生委员会的职责包括:

  (一)对招生工作机构设置提出建议意见;

  (二)确定各类招生规模和招生章程;

  (三)确定各专业(类)科目普通高中学业水平考试的选考科目要求;

  (四)监督招生工作公平、公正、公开进行;根据考生或者其法定监护人的申请,对有关招生录取行为进行调查、处理并给予答复;

  (五)决定其他招生重大事项。

  江苏海洋大学本科生招生工作领导小组的职责包括:

  (一)执行教育部和省级招委会有关本科生招生工作的相关规定;

  (二)根据国家核准的年度招生规模及有关规定编制报送学校分省分专业本科生招生计划;

  (三)制订学校本科生招生章程;

  (四)依据《国家教育考试违规处理办法》对违规考生进行认定、处理,并将违规事实处理结果报生源所在省级招办;

  (五)研究其他本科生招生重大事项。

  第六条学校招生工作的具体组织实施部门是江苏海洋大学招生与就业处。

  第七条学校招生工作校内监督部门是江苏海洋大学纪委监督检查处。招生工作同时接受上级主管部门和社会各界监督。

  第四章招生计划

  第八条根据学校人才培养目标、办学条件等实际情况,统筹考虑各省份高考人数、生源质量、区域协调发展等因素,结合近年来本校生源计划编制情况,综合分析,确定学校分省生源招生计划。报教育部审核后,由各省(自治区、直辖市)招生主管部门向社会公布。

  第九条学校在上级主管部门核定的年度招生规模内,预留0.5%的计划,用于调...

2020宁波大学普通本科招生简章【通知】

 

  为了帮助考生能够更顺利的走进高考的殿堂,下面由出国留学网小编为你精心准备了“2020宁波大学普通本科招生简章【通知】”,持续关注本站将可以持续获取高考资讯!

2020宁波大学普通本科招生简章【通知】

  宁波大学是国家“双一流”建设高校,浙江省、教育部、宁波市共建高校,浙江省首批5所重点建设高校之一,综合实力进入全国高校百强行列。

  第一章 总则

  第一条 为规范招生工作,确保学校招生工作顺利进行,切实维护学校和考生的合法权益,根据《中华人民共和国教育法》、《中华人民共和国高等教育法》以及教育主管部门的有关政策和规定,结合我校招生工作的实际情况,特制定本章程。

  第二条 本章程适用于宁波大学2020年全日制普通本科招生工作。

  第三条 学校招生工作贯彻公平竞争、公正选拔、公开透明的原则,德智体美劳全面考核、综合评价、择优录取新生,接受上级招生主管部门、广大考生及其家长和社会各方面的监督。

  第二章 学校概况

  第四条 学校全称:宁波大学。

  第五条 学校国家代码:11646。

  第六条 学校办学层次:本科及研究生教育,国家公办全日制普通高等学校。

  第七条 颁发毕业证书及学位证书的学校名称:宁波大学。

  第八条 办学地点:主校区(地址:浙江省宁波市江北区风华路818号),梅山校区(地址:浙江省宁波市梅山保税港区七星南路169号),植物园校区(地址:浙江省宁波市北环东路1188号)。

  第三章 组织机构

  第九条 学校设立本科生招生工作领导小组,负责全日制普通本科招生工作,研究、制订学校招生政策,研究确定学校招生录取原则和具体办法,并对招生过程中重大事宜做出决策。

  第十条 学校本科生招生工作领导小组设本科招生办公室,是组织和实施普通本科招生及其相关工作的常设机构,具体负责普通本科招生的日常工作。

  第十一条 学校纪检监察办公室对学校本科招生工作实施全程监督,监督电话:0574-87600092。

  第四章 专业设置与招生计划

  第十二条 学校既有按专业类招生,也有按专业招生,其中按专业类招生的学生在第一学年末根据“志愿+考核”原则在专业类里选择专业,按专业招生的不参与专业类分流。“三位一体”综合评价方式招生的专业、航海类专业,均按专业招生,不参与专业类分流。会计学(ACCA)和会计学(CPA Canada)按工商管理类招生,招生录取后以“个人意愿+学业成绩”的方式进行选拔,分别组建会计学(ACCA)特色方向班和会计学(CPA Canada)特色方向班。

  第十三条 数学与应用数学(中外合作办学)(中美合作精算科学与风险管理)、旅游管理(中外合作办学)(中法合作)、人文地理与城乡规划(中外合作办学)(中法合作)、服装与服饰设计(中外合作办学)(中法合作)等4个中外合作办学专业按专业进行招生,学校仅招有填报中外合作办学专业志愿的考生。录取在上述4个中外合作专业的学生入校后不予转专业,其余学生申请转专业按学校相关文件执行。

  第十四条 学校设立由优秀...

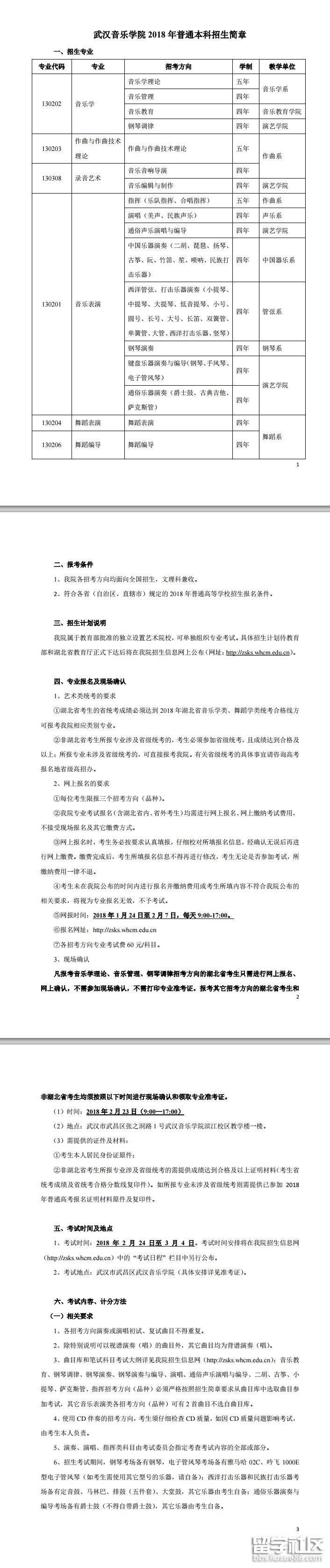
广州美术学院2018普通本科招生简章

 

  出国留学高考网为大家提供广州美术学院2018普通本科招生简章,更多高考资讯请关注我们网站的更新!

  广州美术学院2018普通本科招生简章

  一、学校简介

  广州美术学院是华南地区唯一一所高等美术学府。学校前身是中南美术专科学校,1953年经高等教育部批准创建于湖北武汉,时由中南文艺学院、华南人民文学艺术学院、广西省艺术专科学校等院校相关系科合并而成。1958年中南美术专科学校由武汉南迁广州,更名为广州美术学院。2004年学校在广州大学城建成新校区,形成“一校两区”办学格局。学校现为广东省省属高校。

  1981年获全国首批硕士学位授予权。

  1987年开始招收外国及港澳台地区学生。

  2005年获准为国家首批艺术硕士(MFA)培养试点单位。

  2010年被广东省确定为省级博士点建设单位。

  学校现有中国画学院、造型艺术学院、建筑艺术设计学院、工业设计学院、视觉艺术设计学院、艺术与人文学院、美术教育学院、城市学院等8个学院和1个思想政治理论课教学部。本科教育设有美术学、绘画、雕塑、摄影、艺术设计学、视觉传达设计、环境设计、产品设计、服装与服饰设计、工艺美术、数字媒体艺术、艺术与科技、戏剧影视文学、广播电视编导、戏剧影视导演、戏剧影视美术设计、播音与主持艺术、动画、影视摄影与制作、艺术教育、文物与博物馆学、工业设计、服装设计与工程、建筑学、风景园林、公共艺术等31个专业,55个专业方向。研究生教育有美术学、设计学、艺术学理论3个一级学科硕士点,有艺术硕士、风景园林硕士、文物与博物馆硕士3个专业学位授权点。

  学校现有省级攀峰重点学科3个,包括“美术学”、“设计学”2个一级学科和“工艺美术”1个二级学科,省级特色重点学科3个,包括“艺术学理论”1个一级学科和“美术理论与批评”和“影视与数字媒体”2个二级学科,在教育部学科评估中排名靠前。“绘画”、“工业设计”、“雕塑”是教育部确定的国家级特色专业,“工业设计”是教育部确定的地方高校第一批本科专业综合改革试点项目;“工业设计类专业协同育人平台”获批为广东省首批协同育人平台;“美术学”等4个专业是省级特色专业,“雕塑”、“视觉传达设计”、“环境设计”、“产品设计”、“艺术与科技”、“数字媒体艺术”“动画”、“建筑学”等8个专业被列为省级专业综合改革试点建设项目。水彩画、雕塑创作、创作(油画)、设计基础——创意表达、广告创意等5门课程被评为“十一五”省级精品课程,“广告创意的社会责任”、“中国工笔人物画写生课堂”等2门课程获“十二五”省级精品视频公开课程建设立项,“空间设计形态基础”等10门课程被列为“十二五”省级精品资源共享课建设范围。学校现有国家级实验教学示范中心1个、广东省高校实验教学示范中心7个、广东省联合培养研究生示范基地7个、校内共享实验室29个、校外实践基地44个,为我校的实践教学提供了良好的条件。

  学校是“广东省高校美术与设计教育专业委员会”历届会长单位、“广东省高等学校工业设计教学指导委员会”主任单位、广东省学校艺术教育活动(美术)培训基地和广东省美术与设计教育培训中心。

  学校现有昌岗和大学城两个校区,总占地面积564亩,总建筑面积36.25万平方米。学校图书馆藏有大量珍贵的艺术类图书、期刊及仿真印刷品、拓片...

云南艺术学院2018年普通本科招生简章(云南)

 

  出国留学高考网为大家提供云南艺术学院2018年普通本科招生简章(云南),更多高考资讯请关注我们网站的更新!

  云南艺术学院2018年普通本科招生简章(云南)

  一、招生对象及报考条件

  (一)基本条件遵守中华人民共和国宪法和法律;身体健康,符合教育部、卫生部、中国残疾人联合会颁发的《普通高等学校招生体检工作指导意见》标准,同时要求心理健康,五官端正,符合专业体检要求;高级中等教育学校毕业或具有同等学力者;经大军区政治部批准的现役军人。

  (二)下列人员不能报考具有高等学历教育资格的高等学校的在校生;高级中等教育学校的非应届毕业的在校生;当年被高等学校开除学籍或勒令退学者;因触犯刑律而被有关部门采取了强制措施者或正在服刑者;被高等学校开除学籍或勒令退学不满一年者(从被处分之日起,到报名开始之日止)。

  (三)文理科要求我校除招收高考报考科类为艺术类(文理兼招)的考生外,文化产业管理本科专业招收普通文科类和理科类考生,专业免试,文化最低控制分数线执行二本线(分文理),参加普通文理科类二本批次录取,按艺术类专业培养,授予艺术学学士学位。

  (四)部分专业身体条件要求

  1.声乐演唱类专业考生应发声器官无疾病,身高要求男生165cm以上、女生155cm以上。所有音乐类考生参加主科面试时一律素装上场,不化妆、不穿高跟鞋、不穿演出服。

  2.舞蹈表演专业考生身高要求男生170cm以上、女生160cm以上。

  3.戏剧表演及播音主持类专业考生应五官端正、身材匀称、口齿清楚,无色盲、色弱,裸视1.0以上,发声器官无疾病,有较强的普通话基础和语言表达能力。

  4.美术及艺术设计类各专业、戏剧影视美术设计和影视摄影与制作专业考生应无色盲。

  二、报考程序及相关安排

  艺术类考试报名分为在户口所在地县(市、区)招办的普通高考报名和招生院校专业考试报名两次进行。

  (一)普通高考报名

  1.按照省招考院要求,考生在规定的时间内到户口所在地县(市、区)招办设置的报名点办理报名手续,符合报考条件者,领取艺术类专业考试报考证。

  2.凡未到户口所在地县(市、区)招办进行资格报名的考生,均不能报名参加专业考试,责任由考生自负。

  (二)专业考试报名

  ①专业报名(含省统考、云南艺术学院校考及省外院校来昆设点校考)采用“网上报名,网络缴费”的方式进行,报名系统网址为ynart.evoartexam.cn/evoartexam/

  ②考生取得县(市、区)招办签发的艺术类专业考试报考证后,在规定时间内凭身份证号、考生号登录报名系统进行网络验证及专业报名(也可下载手机APP进行操作),并按规定标准进行网上缴费(具体收费标准以网上公布为准)。

  ③允许考生兼报两个以上专业,须分别报名、分别缴费、分别考试。一经网上缴费确认,将不予退费。

  ④报名结束后,考生按规定时间登录报名系统自行打印准考证,并到相关考点确认考试安...