出国留学网专题频道曲阜第一批中考录取分数线栏目,提供与曲阜第一批中考录取分数线相关的所有资讯,希望我们所做的能让您感到满意!
07-02
理想高中的分数线出来了,看下自己的分数线是否能够达到要求,下面由出国留学网小编为你精心准备了“2019年山东曲阜第一批中考录取分数线”,持续关注本站将可以持续获取更多的中考资讯!
2019年山东曲阜第一批中考录取分数线
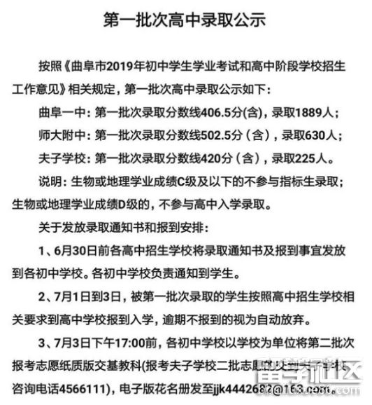
2019年山东曲阜中考录取分数线已公布,具体山东曲阜中考分数线如下:
推荐阅读:
2019年山东淄博实验中学中美班第一批次控制分数线
2019年山东滨州中考录取分数线
2019年山东临沂沂水县中考各高中录取分数线
与曲阜第一批中考录取分数线相关的中考分数线
曲阜第一批中考录取分数线推荐访问
搜索更多内容
曲阜第一批中考录取分数线相关推荐
编辑推荐
热点推荐