出国留学网专题频道朔州一级建造师栏目,提供与朔州一级建造师相关的所有资讯,希望我们所做的能让您感到满意!
06-23
要报考2017年一级建造师的考生们,可以报名啦!出国留学网一级建造师考试频道为您整理“2017年朔州一级建造师报名入口开通”,希望同学们可以顺利通过考试!
根据《2017山西一级建造师考试公告》得知,2017朔州一级建造师报名时间为:6月23日至7月11日。
| 2017年朔州一级建造师报名入口 |

朔州一级建造师考试栏目为您推荐:
2017年一级建造师备考辅导 ...
06-23
并不是所有的人都能报考一级建造师考试,先来看看一级建造师报考条件,再看自己能不能报名吧,以下资讯由出国留学网一级建造师考试网整理而出:2017年朔州一级建造师考试报考条件,希望对您有所帮助!
根据《2017山西一级建造师考试公告》得知,2017朔州一级建造师报名条件为:
朔州一级建造师考试栏目为您推荐:
2017一级建造师准考证打印入口及时间汇总<...
06-23
出国留学网一级建造师考试频道为您整理“2017年朔州一级建造师考试报名费用 ”,希望考生们都能及时缴纳一建报名费。
根据《2017山西一级建造师考试公告》得知,2017朔州一级建造师缴费时间为6月23日至7月12日。

朔州一级建造师考试栏目为您推荐:
2017年一级建造师备考辅导 2017年各省一级建造师报名入口及时间汇总
06-05
出国留学网一级建造师频道为您整理“2017年朔州一级建造师准考证打印入口”,2017年一级建造师准考证你打印好了吗?还没打印的快来打印!
根据历年一级建造师准考证打印时间得知,2017年朔州一级建造师准考证打印时间预计9月开始。
| 2017年朔州一级建造师准考证打印入口 |
延伸阅读:2017年一级建造师记忆方法
第一层:机械记忆
这种同学基本不用考试了,我们也不多解释,这种同学恐怕只占考生总数的1‰
第二层:逻辑记忆
实际上就是理解记忆,这是非常必要的一步,就是多听网校老师的课件,让老师把你讲懂,那么是不是理解了就记住了,很多同学停留在这步,始终都要差那么几分,因为你已经被会学习的同学超越了。
90%的同学都在这个层次上止步逻辑记忆。
第三层:思维导图
一般会自己画思维导图的同学,我们可以说除了理解了课本知识,还做到了自己梳理重点知识,那么有些同学直接拿着别人的思维导图看,也没有任何提高,并没有加深记忆力,这是为什么呢?因为思维导图只对两种人有用,一种是自己梳理的知识自己话的图,另一种我们马上就要讲到,那就是后面的高级记忆法......
朔州一级建造师考试栏目推荐:
04-18
报考2017年一级建造师考试,需要一些什么条件呢?你有报考一级建造师的资格吗?来看看以下资讯由出国留学网一级建造师考试网整理而出:2017年朔州一级建造师报名条件,希望对您有所帮助!
2017年朔州一级建造师考试通知正在公布中,2017年朔州一级建造师报考条件如下:
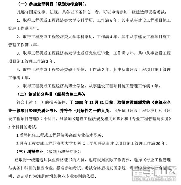
(一)一级建造师报考条件:报考全部科目(报考级别为“考全科”)
凡遵守国家法律、法规,恪守职业道德,并具备下列条件之一者,可申请参加一级建造师资格考试。
1.取得工程类或工程经济类大学专科学历,工作满6年,其中从事建设工程项目施工管理工作满4年;
2.取得工程类或工程经济类大学本科学历,工作满4年,其中从事建设工程项目施工管理工作满3年;
3.取得工程类或工程经济类双学士学位或研究生班毕业,工作满3年,其中从事建设工程项目施工管理工作满2年;
4.取得工程类或工程经济类硕士学位,工作满2年,其中从事建设工程项目施工管理工作满1年;
5.取得工程类或工程经济类博士学位,从事建设工程项目施工管理工作满1年。
(二)一级建造师报考条件:免试部分科目考试条件(报考级别为“免二科”)
符合上述考全科报考条件,并于2003年12月31日前取得建设部颁发的《建筑业企业一级项目经理资质证书》,并符合下列条件之一的人员,可免试《建设工程经济》和《建设工程项目管理》2个科目,只参加《建设工程法规及相关知识》和《专业工程管理与实务》2个科目的考试。
1.受聘担任工程或工程经济类高级专业技术职务;
2.具有工程类或工程经济类大学专科以上学历并从事建设项目施工管理工作满 20 年。
(三)一级建造师报考条件:报考1个科目考试条件(报考级别为“增报专业”)
原“一级建造师相应专业考试”不再单独列项考试,并入一级建造师资格考试。设置级别为“增报专业”,报考人员须已取得一级建造师资格证书方可报考,成绩当年有效。
以上报名条件中规定的专业工作年限的计算截止日期为2017年12月31日。
按照原人事部、建设部《关于印发〈建造师执业资格制度暂行规定〉的通知》(人发〔2002〕111号)第三十四条规定,经国务院有关部门同意,获准在中华人民共和国境内从事建设工程项目施工管理的外籍及港、澳、台地区的专业人员,符合本条件要求的,可报名参加一级建造师资格考试。
按照人事部《关于做好香港、澳门居民参加内地统一举行的专业技术人员资格考试有关问题的通知》(国人部发〔2005〕9号)规定,凡符合一级建造师考试相应规定的香港、澳门居民,按照规定的程序和要求,可报名参加考试。
朔州一级建造师考试栏...
12-28
朔州一级建造师考试已经拉下帷幕,那么你知道2016朔州一建成绩查询时间及入口吗?出国留学网一级建造师考试频道为大家整理提供:朔州一级建造师成绩查询2016,希望可以帮助到您!
全国2016朔州一级建造师考试成绩查询入口于12月27日开通,广大考生可登录中国人事考试网或点击下面链接进入成绩查询入口。
| 2016年朔州一级建造师成绩查询入口 |
【一级建造师成绩复核】
考生如对本人的考试成绩有异议要求复核的,应在考试成绩公布之后,咨询人事考试中心,进行成绩复核。
核查范围仅限于:
(1)主观题试卷。卷面有无漏评,分数的计算、合分、登分是否有误,对主观题评分标准掌握上的异议不属于核查范围;
(2)客观题(答题卡作答)无考试成绩的;
(3)违纪、违规、异常记录的。
【一级建造师成绩有效期】
考试成绩实行2年为一个周期的滚动管理办法,参加全部4个科目考试的人员必须在连续的两个考试年度内通过全部科目;符合免试条件,参加2个科目(建设工程法规及相关知识和专业工程管理与实务)考试的人员必须在一个考试年度内通过应试科目为合格。
朔州一级建造师考试栏目推荐:
12-26
2016年一级建造师考试于圆满结束,你的成绩有没有达到合格呢?以下是出国留学网一级建造师网为您整理“2016朔州一级建造师合格标准”,希望小伙伴们都能取得优异成绩!
根据历年一建合格标准,2016年朔州一级建造师合格分数线预计如下:
| 科目名称及专业类别 | 合格标准 | 试卷满分 | |
| 建设工程经济 | 60 | 100 | |
| 建设工程法规及相关知识 ... | |||
朔州一级建造师推荐访问