出国留学网专题频道期末教学质量栏目,提供与期末教学质量相关的所有资讯,希望我们所做的能让您感到满意!
05-16
写文档是工作中非常必要的一步,如果我们写不出文章,那就得经常阅读范文模版。学习优秀的范文可以帮助我们更好地掌握语言表达技巧,写好一篇范文有哪些关键要点呢?出国留学网从众多资料中精挑细选推出了这篇最受欢迎的“期末教学质量分析总结”,供你参考,希望能够帮助到大家!
从本次学生考试失分的情况来分析,主要存在以下问题:
1、学生学习习惯较差。从抽样试卷看,拼音不过关,基础不扎实。一是部分年级的部分学生书写潦草,喜欢写错字,二是部分学生粗心大意,不认真审题,主要体现在:如三年级要求写课间活动的情景,而有的同学写成了一节体育课,还有的同学写成了状物的文章《月季花》。试卷上要求划去括号不正确读音,学生却在正确的读音打“√”。
2、教法单一,基础不过关。拼音、字词不过关,我们从各年级的试卷上看到,学生的拼音不过关,中、高年级中“给多音字选择正确的读音”失分较多,还有极少数学生完全不认识拼音,试卷上的“看拼音写汉字”则是乱写一通,究其原因,一是学生在入学时,拼音掌握不够牢,而中、高年级重视了汉字,忽视了拼音教学。二是受方言影响。例如:学生对平舌与翘舌混淆不清,“边音”与“鼻音”未弄清楚。
字词教学是语文教学的重要组成部分,它是阅读和写作的基础,然而,我们从试卷上看到:学生该掌握的字、词没有掌握。课堂上,教师对易写错的字进行了纠正、指导,试卷上学生还是照错不误。从学生的掌握情况认真审视教师的识字教学,主要存在以下原因是平时教学字、词时,方法单一,未能激发学生识字、写字的兴趣,因而,学生对所学的字过目就忘。
3、基础掌握较死,不善灵活应变
我校每位语文老师拿到试卷后,都说基础知识的题型都是课堂上训练过的。但从本次答题看,仍有相当一部分学生失分较多,主要体现在“修改病句”、“给句子换个说法”、“填写关联词”等,这主要因为这些题型平时训练不够扎实,学生未能从根本上掌握方法,句子的内容变了,学生却不能灵活变化。如四年级阅读短文是《我做了一件好事》,作文是《我为别人做了一件有益的事》。可以说阅读短文就是作文的范文,但学生就是不会迁移,不会根据范文来选择材料、确定材料,进行作文练习,很多学生作文扣题目不紧,甚至跑题。而市一小的学生很会根据阅读短文来进行作文,这说明我们学生的思路还不够开阔,体现在教学上是教师的思维方式也不够开阔。
4、学生主动阅读、个性阅读能力欠功夫
我们从每一次的试卷上看到:阅读题是学生失分最多的地方,一是学生的理解能力差,如“联系上下文理解短文中词语的意思”或对文中某一句话的理解等;二是个性阅读答题能力差,如三年级试卷上的“那里的海岛上为什么有这么多厚厚的鸟粪?”这句话的理解,二年级中“从这篇短文中,你明白了什么道理”等。学生从一年级起,就开始进行阅读,为何学生的阅读能力这样差,主要原因是我们老师没有从学生的心灵出发,没有从学生阅读兴趣入手,没有把阅读变成学生的一种内在的需要。学生被动阅读,阅读的“量”不够,更谈不上阅读的“质”了。
对教师今后教学的建议:
结合试卷命题倾向性和学生答题中存在的问题,特将教学建议强调如下:
1、重视基础知识和基本技能的落实;真正实现知识与能力、过程与方法、态度情感价值观的三维目标。
2、注重学生语言的发展,积累丰富的词汇和语言样式,在运用中加以掌握。
06-09
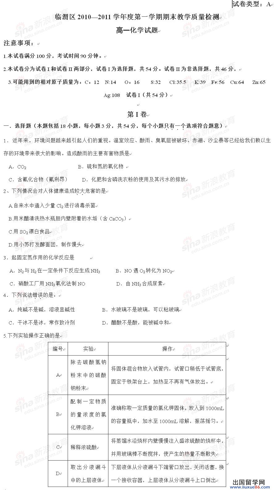
2012年05月23日 亲,很高兴访问《陕西省临渭区10-11学年度高一上学期期末教学质量检测化学试题及答案》一文,也欢迎您访问出国留学(liuxue86.com)的高考频道,为您精心准备了2011高考化学日常练习的相关模拟考试试题内容!同时,我们正在加紧建设高考频道,我们全体编辑的努力全是为了您,希望您能在本次高考中能获得好的名次,以及考上满意的大学,也希望我们准备的《陕西省临渭区10-11学年度高一上学期期末教学质量检测化学试题及答案》内容能帮助到您。在即将到来的高考上助您一臂之力!加油,童鞋!
【出国留学liuxue86.com提供正确答案】
2012年05月23日 亲,很高兴访问《陕西省临渭区10-11学年度高一上学期期末教学质量检测化学试题及答案》一文,也欢迎您访问出国留学(liuxue86.com)的高考频道,为您精心准备了2011高考化学日常练习的相关模拟考试试题内容!同时,我们正在加紧建设高考频道,我们全体编辑的努力全是为了您,希望您能在本次高考中能获得好的名次,以及考上满意的大学,也希望我们准备的《陕西省临渭区10-11学年度高一上学期期末教学质量检测化学试题及答案》内容能帮助到您。在即将到来的高考上助您一臂之力!加油,童鞋!
【出国留学liuxue86.com提供正确答案】
2012年05月23日 亲,很高兴访问《陕西省临渭区10-11学年度高一上学期期末教学质量检测化学试题及答案》一文,也欢迎您访问出国留学(liuxue86.com)的高考频道,为您精心准备了2011高考化学日常练习的相关模拟考试试题内容!同时,我们正在加紧建设高考频道,我们全体编辑的努力全是为了您,希望您能在本次高考中能获得好的名次,以及考上满意的大学,也希望我们准备的《陕西省临渭区10-11学年度高一上学期期末教学质量检测化学试题及答案》内容能帮助到您。在即将到来的高考上助您一臂之力!加油,童鞋!
【出国留学liuxue86.com提供正确答案】
06-09
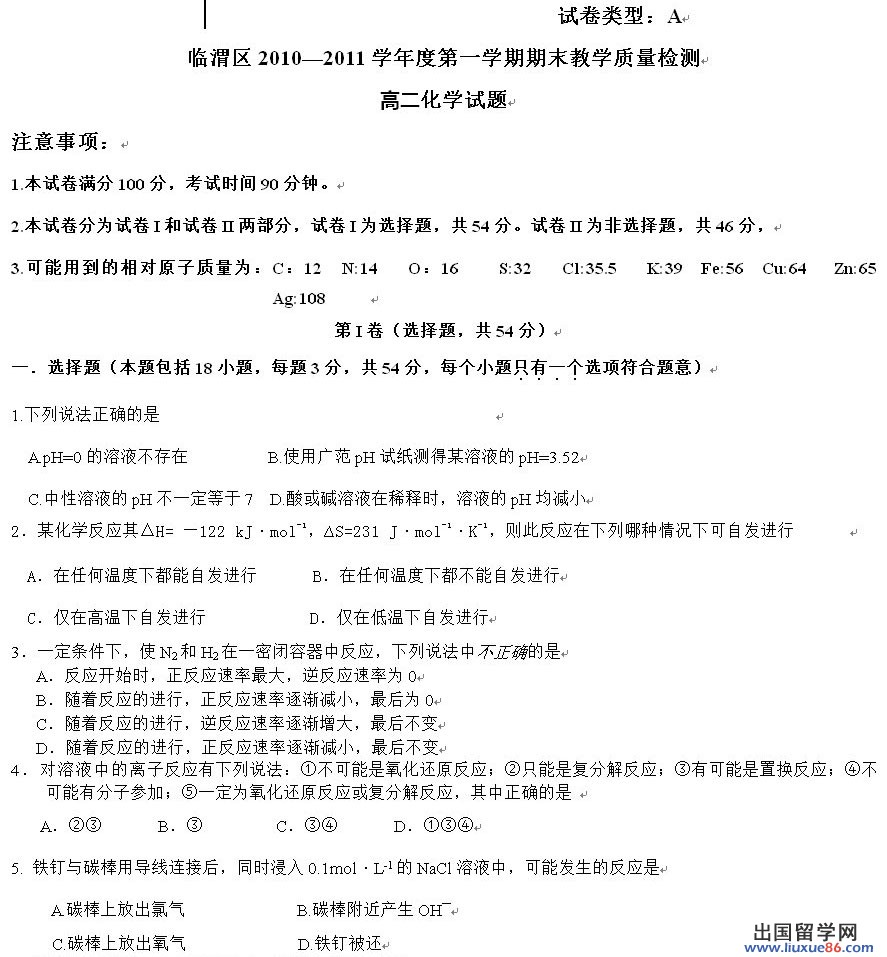
2012年05月23日 亲,很高兴访问《陕西省临渭区10-11学年度高二上学期期末教学质量检测化学试题及答案》一文,也欢迎您访问出国留学(liuxue86.com)的高考频道,为您精心准备了2011高考化学日常练习的相关模拟考试试题内容!同时,我们正在加紧建设高考频道,我们全体编辑的努力全是为了您,希望您能在本次高考中能获得好的名次,以及考上满意的大学,也希望我们准备的《陕西省临渭区10-11学年度高二上学期期末教学质量检测化学试题及答案》内容能帮助到您。在即将到来的高考上助您一臂之力!加油,童鞋!
【出国留学liuxue86.com提供正确答案】
2012年05月23日 亲,很高兴访问《陕西省临渭区10-11学年度高二上学期期末教学质量检测化学试题及答案》一文,也欢迎您访问出国留学(liuxue86.com)的高考频道,为您精心准备了2011高考化学日常练习的相关模拟考试试题内容!同时,我们正在加紧建设高考频道,我们全体编辑的努力全是为了您,希望您能在本次高考中能获得好的名次,以及考上满意的大学,也希望我们准备的《陕西省临渭区10-11学年度高二上学期期末教学质量检测化学试题及答案》内容能帮助到您。在即将到来的高考上助您一臂之力!加油,童鞋!
【出国留学liuxue86.com提供正确答案】
2012年05月23日 亲,很高兴访问《陕西省临渭区10-11学年度高二上学期期末教学质量检测化学试题及答案》一文,也欢迎您访问出国留学(liuxue86.com)的高考频道,为您精心准备了2011高考化学日常练习的相关模拟考试试题内容!同时,我们正在加紧建设高考频道,我们全体编辑的努力全是为了您,希望您能在本次高考中能获得好的名次,以及考上满意的大学,也希望我们准备的《陕西省临渭区10-11学年度高二上学期期末教学质量检测化学试题及答案》内容能帮助到您。在即将到来的高考上助您一臂之力!加油,童鞋!
【出国留学liuxue86.com提供正确答案】
06-09
2012年05月23日 亲,很高兴访问《江西省吉安市2011届高三上学期期末教学质量测试英语1试题及答案》一文,也欢迎您访问出国留学(liuxue86.com)的高考频道,为您精心准备了2011高考外语日常练习的相关模拟考试试题内容!同时,我们正在加紧建设高考频道,我们全体编辑的努力全是为了您,希望您能在本次高考中能获得好的名次,以及考上满意的大学,也希望我们准备的《江西省吉安市2011届高三上学期期末教学质量测试英语1试题及答案》内容能帮助到您。在即将到来的高考上助您一臂之力!加油,童鞋!
【出国留学liuxue86.com提供正确答案】
2012年05月23日 亲,很高兴访问《江西省吉安市2011届高三上学期期末教学质量测试英语1试题及答案》一文,也欢迎您访问出国留学(liuxue86.com)的高考频道,为您精心准备了2011高考外语日常练习的相关模拟考试试题内容!同时,我们正在加紧建设高考频道,我们全体编辑的努力全是为了您,希望您能在本次高考中能获得好的名次,以及考上满意的大学,也希望我们准备的《江西省吉安市2011届高三上学期期末教学质量测试英语1试题及答案》内容能帮助到您。在即将到来的高考上助您一臂之力!加油,童鞋!
【出国留学liuxue86.com提供正确答案】
2012年05月23日 亲,很高兴访问《江西省吉安市2011届高三上学期期末教学质量测试英语1试题及答案》一文,也欢迎您访问出国留学(liuxue86.com)的高考频道,为您精心准备了2011高考外语日常练习的相关模拟考试试题内容!同时,我们正在加紧建设高考频道,我们全体编辑的努力全是为了您,希望您能在本次高考中能获得好的名次,以及考上满意的大学,也希望我们准备的《江西省吉安市2011届高三上学期期末教学质量测试英语1试题及答案》内容能帮助到您。在即将到来的高考上助您一臂之力!加油,童鞋!
【出国留学liuxue86.com提供正确答案】
06-09
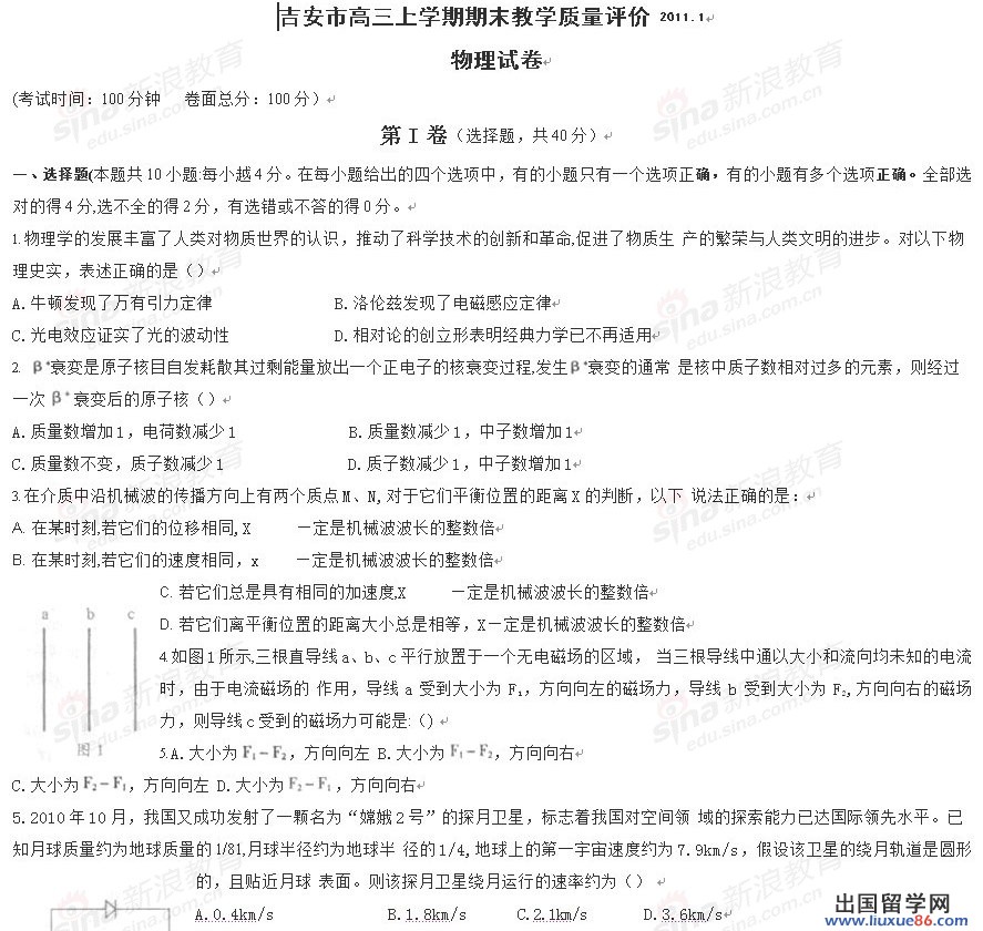
2012年05月23日 亲,很高兴访问《江西省吉安市2011届高三上学期期末教学质量测试物理试题及答案》一文,也欢迎您访问出国留学(liuxue86.com)的高考频道,为您精心准备了2011高考物理日常练习的相关模拟考试试题内容!同时,我们正在加紧建设高考频道,我们全体编辑的努力全是为了您,希望您能在本次高考中能获得好的名次,以及考上满意的大学,也希望我们准备的《江西省吉安市2011届高三上学期期末教学质量测试物理试题及答案》内容能帮助到您。在即将到来的高考上助您一臂之力!加油,童鞋!
【出国留学liuxue86.com提供正确答案】
2012年05月23日 亲,很高兴访问《江西省吉安市2011届高三上学期期末教学质量测试物理试题及答案》一文,也欢迎您访问出国留学(liuxue86.com)的高考频道,为您精心准备了2011高考物理日常练习的相关模拟考试试题内容!同时,我们正在加紧建设高考频道,我们全体编辑的努力全是为了您,希望您能在本次高考中能获得好的名次,以及考上满意的大学,也希望我们准备的《江西省吉安市2011届高三上学期期末教学质量测试物理试题及答案》内容能帮助到您。在即将到来的高考上助您一臂之力!加油,童鞋!
【出国留学liuxue86.com提供正确答案】
2012年05月23日 亲,很高兴访问《江西省吉安市2011届高三上学期期末教学质量测试物理试题及答案》一文,也欢迎您访问出国留学(liuxue86.com)的高考频道,为您精心准备了2011高考物理日常练习的相关模拟考试试题内容!同时,我们正在加紧建设高考频道,我们全体编辑的努力全是为了您,希望您能在本次高考中能获得好的名次,以及考上满意的大学,也希望我们准备的《江西省吉安市2011届高三上学期期末教学质量测试物理试题及答案》内容能帮助到您。在即将到来的高考上助您一臂之力!加油,童鞋!
【出国留学liuxue86.com提供正确答案】
06-09
2012年05月23日 亲,很高兴访问《江西省吉安市2011届高三上学期期末教学质量测文综1试题及答案》一文,也欢迎您访问出国留学(liuxue86.com)的高考频道,为您精心准备了2011高考文综日常练习的相关模拟考试试题内容!同时,我们正在加紧建设高考频道,我们全体编辑的努力全是为了您,希望您能在本次高考中能获得好的名次,以及考上满意的大学,也希望我们准备的《江西省吉安市2011届高三上学期期末教学质量测文综1试题及答案》内容能帮助到您。在即将到来的高考上助您一臂之力!加油,童鞋!
【出国留学liuxue86.com提供正确答案】
2012年05月23日 亲,很高兴访问《江西省吉安市2011届高三上学期期末教学质量测文综1试题及答案》一文,也欢迎您访问出国留学(liuxue86.com)的高考频道,为您精心准备了2011高考文综日常练习的相关模拟考试试题内容!同时,我们正在加紧建设高考频道,我们全体编辑的努力全是为了您,希望您能在本次高考中能获得好的名次,以及考上满意的大学,也希望我们准备的《江西省吉安市2011届高三上学期期末教学质量测文综1试题及答案》内容能帮助到您。在即将到来的高考上助您一臂之力!加油,童鞋!
【出国留学liuxue86.com提供正确答案】
2012年05月23日 亲,很高兴访问《江西省吉安市2011届高三上学期期末教学质量测文综1试题及答案》一文,也欢迎您访问出国留学(liuxue86.com)的高考频道,为您精心准备了2011高考文综日常练习的相关模拟考试试题内容!同时,我们正在加紧建设高考频道,我们全体编辑的努力全是为了您,希望您能在本次高考中能获得好的名次,以及考上满意的大学,也希望我们准备的《江西省吉安市2011届高三上学期期末教学质量测文综1试题及答案》内容能帮助到您。在即将到来的高考上助您一臂之力!加油,童鞋!
【出国留学liuxue86.com提供正确答案】
06-09
2012年05月23日 亲,很高兴访问《江西省吉安市2011届高三上学期期末教学质量测试理综1试题及答案》一文,也欢迎您访问出国留学(liuxue86.com)的高考频道,为您精心准备了2011高考理综日常练习的相关模拟考试试题内容!同时,我们正在加紧建设高考频道,我们全体编辑的努力全是为了您,希望您能在本次高考中能获得好的名次,以及考上满意的大学,也希望我们准备的《江西省吉安市2011届高三上学期期末教学质量测试理综1试题及答案》内容能帮助到您。在即将到来的高考上助您一臂之力!加油,童鞋!
【出国留学liuxue86.com提供正确答案】
2012年05月23日 亲,很高兴访问《江西省吉安市2011届高三上学期期末教学质量测试理综1试题及答案》一文,也欢迎您访问出国留学(liuxue86.com)的高考频道,为您精心准备了2011高考理综日常练习的相关模拟考试试题内容!同时,我们正在加紧建设高考频道,我们全体编辑的努力全是为了您,希望您能在本次高考中能获得好的名次,以及考上满意的大学,也希望我们准备的《江西省吉安市2011届高三上学期期末教学质量测试理综1试题及答案》内容能帮助到您。在即将到来的高考上助您一臂之力!加油,童鞋!
【出国留学liuxue86.com提供正确答案】
2012年05月23日 亲,很高兴访问《江西省吉安市2011届高三上学期期末教学质量测试理综1试题及答案》一文,也欢迎您访问出国留学(liuxue86.com)的高考频道,为您精心准备了2011高考理综日常练习的相关模拟考试试题内容!同时,我们正在加紧建设高考频道,我们全体编辑的努力全是为了您,希望您能在本次高考中能获得好的名次,以及考上满意的大学,也希望我们准备的《江西省吉安市2011届高三上学期期末教学质量测试理综1试题及答案》内容能帮助到您。在即将到来的高考上助您一臂之力!加油,童鞋!
【出国留学liuxue86.com提供正确答案】
06-09
2012年05月23日 亲,很高兴访问《江西省吉安市2011届高三上学期期末教学质量测试理科数学试题及答案》一文,也欢迎您访问出国留学(liuxue86.com)的高考频道,为您精心准备了2011高考数学日常练习的相关模拟考试试题内容!同时,我们正在加紧建设高考频道,我们全体编辑的努力全是为了您,希望您能在本次高考中能获得好的名次,以及考上满意的大学,也希望我们准备的《江西省吉安市2011届高三上学期期末教学质量测试理科数学试题及答案》内容能帮助到您。在即将到来的高考上助您一臂之力!加油,童鞋!
【出国留学liuxue86.com提供正确答案】
2012年05月23日 亲,很高兴访问《江西省吉安市2011届高三上学期期末教学质量测试理科数学试题及答案》一文,也欢迎您访问出国留学(liuxue86.com)的高考频道,为您精心准备了2011高考数学日常练习的相关模拟考试试题内容!同时,我们正在加紧建设高考频道,我们全体编辑的努力全是为了您,希望您能在本次高考中能获得好的名次,以及考上满意的大学,也希望我们准备的《江西省吉安市2011届高三上学期期末教学质量测试理科数学试题及答案》内容能帮助到您。在即将到来的高考上助您一臂之力!加油,童鞋!
【出国留学liuxue86.com提供正确答案】
2012年05月23日 亲,很高兴访问《江西省吉安市2011届高三上学期期末教学质量测试理科数学试题及答案》一文,也欢迎您访问出国留学(liuxue86.com)的高考频道,为您精心准备了2011高考数学日常练习的相关模拟考试试题内容!同时,我们正在加紧建设高考频道,我们全体编辑的努力全是为了您,希望您能在本次高考中能获得好的名次,以及考上满意的大学,也希望我们准备的《江西省吉安市2011届高三上学期期末教学质量测试理科数学试题及答案》内容能帮助到您。在即将到来的高考上助您一臂之力!加油,童鞋!
【出国留学liuxue86.com提供正确答案】
06-09
2012年06月05日 亲,很高兴访问《江西省吉安市2011届高三上学期期末教学质量测试生物试题及答案》一文,也欢迎您访问出国留学(liuxue86.com)的高考频道,为您精心准备了2011高考生物日常练习的相关模拟考试试题内容!同时,我们正在加紧建设高考频道,我们全体编辑的努力全是为了您,希望您能在本次高考中能获得好的名次,以及考上满意的大学,也希望我们准备的《江西省吉安市2011届高三上学期期末教学质量测试生物试题及答案》内容能帮助到您。在即将到来的高考上助您一臂之力!加油,童鞋!
【出国留学liuxue86.com提供正确答案】
2012年06月05日 亲,很高兴访问《江西省吉安市2011届高三上学期期末教学质量测试生物试题及答案》一文,也欢迎您访问出国留学(liuxue86.com)的高考频道,为您精心准备了2011高考生物日常练习的相关模拟考试试题内容!同时,我们正在加紧建设高考频道,我们全体编辑的努力全是为了您,希望您能在本次高考中能获得好的名次,以及考上满意的大学,也希望我们准备的《江西省吉安市2011届高三上学期期末教学质量测试生物试题及答案》内容能帮助到您。在即将到来的高考上助您一臂之力!加油,童鞋!
【出国留学liuxue86.com提供正确答案】
2012年06月05日 亲,很高兴访问《江西省吉安市2011届高三上学期期末教学质量测试生物试题及答案》一文,也欢迎您访问出国留学(liuxue86.com)的高考频道,为您精心准备了2011高考生物日常练习的相关模拟考试试题内容!同时,我们正在加紧建设高考频道,我们全体编辑的努力全是为了您,希望您能在本次高考中能获得好的名次,以及考上满意的大学,也希望我们准备的《江西省吉安市2011届高三上学期期末教学质量测试生物试题及答案》内容能帮助到您。在即将到来的高考上助您一臂之力!加油,童鞋!
【出国留学liuxue86.com提供正确答案】
06-09
2012年05月23日 亲,很高兴访问《江西省吉安市2011届高三上学期期末教学质量测试生物1试题及答案》一文,也欢迎您访问出国留学(liuxue86.com)的高考频道,为您精心准备了2011高考生物日常练习的相关模拟考试试题内容!同时,我们正在加紧建设高考频道,我们全体编辑的努力全是为了您,希望您能在本次高考中能获得好的名次,以及考上满意的大学,也希望我们准备的《江西省吉安市2011届高三上学期期末教学质量测试生物1试题及答案》内容能帮助到您。在即将到来的高考上助您一臂之力!加油,童鞋!
【出国留学liuxue86.com提供正确答案】
2012年05月23日 亲,很高兴访问《江西省吉安市2011届高三上学期期末教学质量测试生物1试题及答案》一文,也欢迎您访问出国留学(liuxue86.com)的高考频道,为您精心准备了2011高考生物日常练习的相关模拟考试试题内容!同时,我们正在加紧建设高考频道,我们全体编辑的努力全是为了您,希望您能在本次高考中能获得好的名次,以及考上满意的大学,也希望我们准备的《江西省吉安市2011届高三上学期期末教学质量测试生物1试题及答案》内容能帮助到您。在即将到来的高考上助您一臂之力!加油,童鞋!
【出国留学liuxue86.com提供正确答案】
2012年05月23日 亲,很高兴访问《江西省吉安市2011届高三上学期期末教学质量测试生物1试题及答案》一文,也欢迎您访问出国留学(liuxue86.com)的高考频道,为您精心准备了2011高考生物日常练习的相关模拟考试试题内容!同时,我们正在加紧建设高考频道,我们全体编辑的努力全是为了您,希望您能在本次高考中能获得好的名次,以及考上满意的大学,也希望我们准备的《江西省吉安市2011届高三上学期期末教学质量测试生物1试题及答案》内容能帮助到您。在即将到来的高考上助您一臂之力!加油,童鞋!
【出国留学liuxue86.com提供正确答案】
期末教学质量推荐访问