出国留学网专题频道武威中考生物试题及答案栏目,提供与武威中考生物试题及答案相关的所有资讯,希望我们所做的能让您感到满意!
10-05
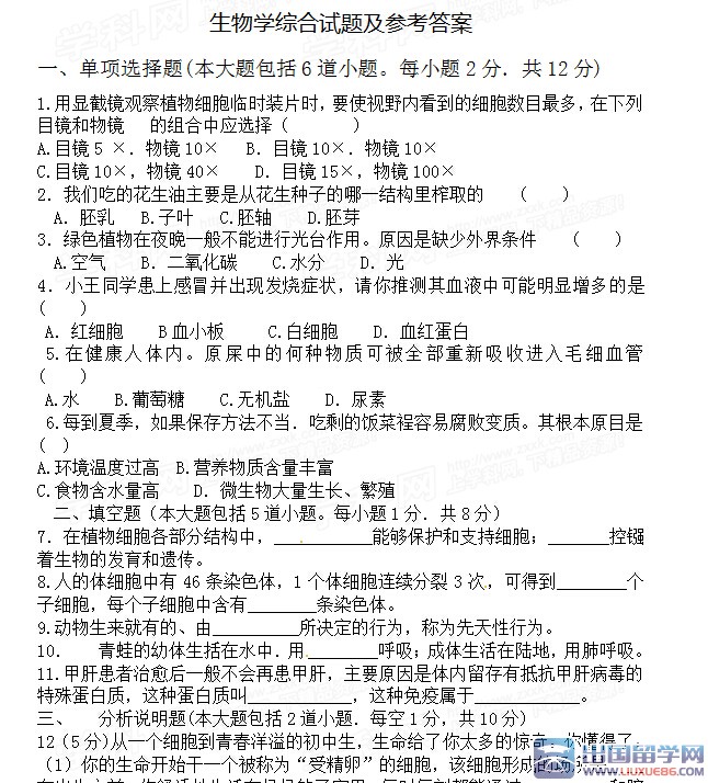
一年一度的中考已经完美落下帷幕,那么在刚刚过去的中考中你表现的怎么样呢?本网站中考栏目为您提供《2018年甘肃武威中考生物试题及答案》,希望帮助到您!
2018年甘肃武威中考生物试题及答案



推荐阅读:
...06-15
纪律严明,争分夺秒,敢创佳绩,为自己争气,为学校争光。出国留学网中考频道第一时间为您公布2017年武威中考生物试题及答案,希望对您有所帮助,欢迎您访问出国留学网查看更多中考资讯,了解最新信息请按CTRL F5刷新页面。更多武威中考分数线、武威中考成绩查询、武威中考志愿填报、武威中考录取查询信息等信息请关注我们网站的更新!
| 2017武威中考生物真题及答案发布入口 |
以下是武威2017年全部科目的试题发布入口:
06-15
十年寒窗磨利剑,六月沙场试锋芒。出国留学网中考频道第一时间为您公布武威中考生物试题及答案(2017),希望对您有所帮助,欢迎您访问出国留学网查看更多中考资讯,了解最新信息请按CTRL F5刷新页面。更多武威中考分数线、武威中考成绩查询、武威中考志愿填报、武威中考录取查询信息等信息请关注我们网站的更新!
| 2017武威中考生物真题及答案发布入口 |
以下是武威2017年全部科目的试题发布入口:
| ... |
05-12
生活之灯因热情而点燃,生命之舟因拼搏而前行。出国留学网武威中考生物试题及答案频道的小编会及时为广大考生提供2017年武威中考生物试题及答案,有需要的考生可以在考题公布后刷新本页面(按ctrl加F5),希望对大家有所帮助。
| 2017武威中考生物试题及答案发布入口 |
猜你喜欢:
中考生物知识点记忆口诀:
柿树科
单叶全缘常互生,雌雄常异花单性。宿存花萼果期大,花冠旋转3-7。
雄蕊基生倍数生,子房上位有多室。浆果种子有薄皮,柿与君迁味道鲜。
木犀科
木本植物对生叶,两性花冠无托叶。圆锥聚伞顶或腋,花萼花冠常4裂。
雄蕊2枚常下位,两个心皮房上位。浆核翅蒴种类多,观赏绿化用此科。
马钱科
两性整齐为单叶,花序多歧再排列。花萼花冠45裂,冠生雄蕊常内藏。
子房上位常2室,蒴果浆果核果生。醉鱼草多香美丽,观赏栽培作药行。
04-26
成功不是将来才有的,而是从决定去做的那一刻起,持续累积而成。
| 2016武威中考生物试题及答案发布入口 |
猜你喜欢:
中考生物知识点记忆口诀:
石蒜科
鳞茎根茎多年生,线形带状叶基生。伞形花序合两性,常有总苞成膜状。
花被6枚如花瓣,雄蕊6枚两轮转。
3个心皮如百合,子房却在下位安。美丽清香用处广,水仙石蒜君子兰。
薯蓣科
攀援缠绕多年生,块茎肉质常似根。叶常互生稀为对,基部心形掌脉明。
叶柄关节常扭转,雌雄异株花单性。花被6片列两轮,雄蕊6枚或3退。
子房下位有3室,蒴果3瓣有3翅。
鸢尾科
多年草本茎多样,长叶基生套折状。两性对称两轮生,花被皆为花瓣相。
雄蕊3枚基处生,柱头3裂似花瓣。子房下位3心皮,胎座3室中轴长。
蒴果背裂易种植,药用观赏皆为上。
06-23
06-23
成功的人是跟别人学习经验,失败的人只跟自己学习经验。出国留学网中考频道的小编会及时为广大考生提供2015年武威中考生物试题及答案,有需要的考生可以在考题公布后刷新本页面(按ctrl+F5),希望对大家有所帮助。
| 2015武威生物中考试题及答案发布入口 |
以下是武威2015年全部科目的试题发布入口:
| 地区 | 中考试题 |
中考生物这门课在中考中也有很重要的地位,2015年武威生物中考考试结束后,本网站将第一时间发布2015年武威中考生物试题及答案,请大家一定要关注出国留学网中考频道有关武威试题的信息发布,第一时间成功估分。>>>点击查看2015年武威中考生物真题及答案最新发布情况
以下是2015年全部科目的试题发布入口
| 地区 | 中考试题 | 中考答案 |
| 武威 | 语文 数学 英语 化学 |
武威中考生物试题及答案推荐访问