出国留学网专题频道氯化钠栏目,提供与氯化钠相关的所有资讯,希望我们所做的能让您感到满意! 氯化钠(Sodium chloride),化学式NaCl,无色立方结晶或白色结晶,其来源主要是在海水中,是食盐的主要成分,无色立方结晶或细小结晶粉末,味咸。溶于水、甘油,微溶于乙醇、液氨。不溶于盐酸。在空气中微有潮解性。氯化钠稳定性比较好,工业上用于制造纯碱和烧碱及其他化工产品,矿石冶炼,生活上可用于调味品。主要用于制造氯气、氢气、漂白粉、金属钠等工业原料,以及供盐析肥皂、鞣制皮革、食品调味和腌鱼肉蔬菜等。高度精制的用于生理盐水。若摄取过量,易得高血压。
03-24
出国留学中考网为大家提供中考化学实验操作题:鉴别稀硫酸、氢氧化钠、碳酸钠、氯化钠溶液,更多中考化学复习资料请关注我们网站的更新!
中考化学实验操作题:鉴别稀硫酸、氢氧化钠、碳酸钠、氯化钠溶液


小编精心为您推荐:
...03-24
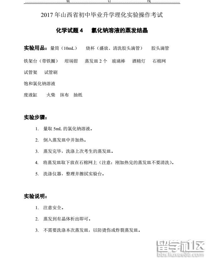
出国留学中考网为大家提供2017山西中考化学实验操作试题:氯化钠溶液的蒸发结晶,更多中考化学复习资料请关注我们网站的更新!
2017山西中考化学实验操作试题:氯化钠溶液的蒸发结晶


小编精心为您推荐:
...03-24
出国留学中考网为大家提供2017山西中考化学实验操作试题:配制100克5%的氯化钠溶液,更多中考化学复习资料请关注我们网站的更新!
2017山西中考化学实验操作试题:配制100克5%的氯化钠溶液


小编精心为您推荐:
...
出国留学网中考网为大家提供中考化学实验:鉴别稀硫酸、氢氧化钠、碳酸钠、氯化钠溶液,更多中考化学真题、中考化学答案、中考化学复习资料请关注我们网站的更新!
中考化学实验:鉴别稀硫酸、氢氧化钠、碳酸钠、氯化钠溶液


小编精心为您推荐:
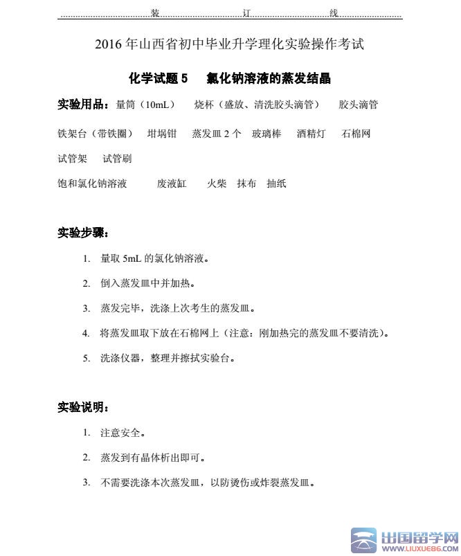
出国留学网中考网为大家提供2016中考化学实验操作题: 氯化钠溶液的蒸发结晶,更多中考化学复习资料请关注我们网站的更新!
2016中考化学实验操作题: 氯化钠溶液的蒸发结晶


小编精心为您推荐:
出国留学网中考网为大家提供2016中考化学实验操作题: 配制100克5%的氯化钠溶液,更多中考化学复习资料请关注我们网站的更新!
2016中考化学实验操作题: 配制100克5%的氯化钠溶液


小编精心为您推荐:
... 作文标题: 化学探究之氯化钠
关键词: 氯化钠 探究 小学四年级
本文适合: 小学四年级
作文来源: https://Zw.liuxue86.com
本作文(600字)是关于小学四年级的作文(600字),题目为:《化学探究之氯化钠》,欢迎大家踊跃投稿。
盐是我们生活中必不可少的物品,每个人都知道,人是离不开食盐的,但是,食盐究竟是怎样来的呢?
这星期上化学课时,老师给我们讲述了一些有关于食盐的知识。食盐的主要成分是氯化钠(NaCl),氯化钠在实验室里的制取方法就是将钠在氯气中燃烧,充分反应后就可以生成固体氯化钠了,化学式为NA+CL=点燃=NACL 。制取方法还是非常简单的,而我们经常食用的食盐,主要成分就是氯化钠。
听到老师的解释之后,我的大脑中立即出现了两个令我迷惑不解的问题。第一,我们都知道,物质的燃烧是需要氧气的,那么,身为一种金属的钠能在氯气中燃烧吗?第二,氯气是一种对人体有严重毒害的气体,大量呼入可以导致死亡。关于氯气的毒害,这个事例可以说明问题:4月16日,中国西南部城市重庆市的一家化工厂发生氯气泄漏爆炸事故,造成多人伤亡,约15万居民被紧急疏散。一次氯气泄漏,就可以致使15万人紧急疏散,可见毒害之深。但是,钠这样一种金属在氯气中燃烧的生成物做成的食盐为什么可以被人体日日摄入而不致中毒呢?
对于这两个问题,我进行了一次探究。首先,我上网查找了一些关于氯气的资料,希望能够解决以上的问题。当看到氯气的物理性质的时候,我发现了一些可以解决问题的材料:氯气,是一种支持燃烧的气体。这样,我的第一个疑问就迎刃而解了——既然氯气是一种支持燃烧的气体,钠这种金属当然可以在氯气中燃烧,也就可能与氯气反应生成氯化钠了。
但是第二个疑问该如何解释呢?我在网上没有找到我需要的答案。关于为什么钠在氯气中燃烧后的生成物却没有毒性这一问题网上没有一点合乎道理的解释,于是我决定通过自己所学到的知识来解决这个问题。
经过了长时间的思考,我得出了一个有可能正确的解释:化学变化的实质就是分子的破裂(即分子破裂为原子)和原子的重新组合(重新组合成新的分子),而且,在化学变化中原子和元素的种类和元素是不变的。但是,分子的种类却发生了变化。在这个化学变化中,氯分子和钠分子在燃烧的条件下破裂成为原子,原子之间互相反应生成了氯化钠离子,许多的氯化钠离子结合在一起就构成了氯化钠。在这个复杂的变化中,唯一变化的就是分子,而分子就是保持物质化学性质的最小微粒,所以既然氯分子变化了,那么生成物自然不会保持氯分子的化学性质,当然也就不会有毒性了。
化学问题是十分有趣的,不断探究是学习化学的一个很好的方式,所以,多做探究对于学习化学是大有裨益的。
附:对于我的第二个探究结果(即氯化钠为什么无毒),如果您有更好的解释,请及时告知我,以便于我尽早解决问题,谢谢。
...06-29
2011年06月29日 09时20分,《考试查询网:上海高考理科状元出炉 两人是“氯化钠”组合[1]》由出国留学网liuxue86.com编辑整理.
两名584分考生是“氯化钠”组合
他是有名的“问号学生”
贺秋瑞
人物:贺秋瑞
毕业学校:上海中学
成绩:584分(具体各科成绩不愿透露,因为事先与同学有约定)
高考(微博)(微博)志愿:清华大学(电机系电气工程及其自动化专业)
昨晚九点左右,上海中学高三学生贺秋瑞将其人人网状态改成了“同学们我刚到家,我什么都不知道……”不少同学纷纷留言祝贺他:“你的高考分数已在人人网上传疯了!”而小贺依然一如往常的淡定、平静。
“高三是我睡得最好的一年!”
“我没有在8点准时查成绩,当时人还在外面,据说第一时间查分网络堵塞,反倒查不到,后来爸爸妈妈帮我查了分,但也没告诉我。”小贺说,当时自己的成绩已在网上传开了,可他还蒙在鼓里,得知自己的高考分数准确无疑后,他第一时间给远在陕西老家的叔叔、舅舅、姨妈报告了这一喜讯。
作为原校学生会主席、“科技班”班长,贺秋瑞考出584分的高分在大家的意料之中。记者请他传授高分秘诀和学习心得,他的回答却很出人意外。“最大的心得就是保持身体健康。”小贺说,高三刚开学时,自己曾得了红眼病,耽误了十天左右的课程。有了那次的教训后,从高三下半学期开始,小贺每天下午坚持跑步15-30分钟,“一直跑到高考前,每天不间断,主要是为了增强身体抵抗力。”
为了保证充足的睡眠,当了六年寄宿生的小贺,在高三时做了一个决定,结束寄宿生活在外租房迎考。“人家租房是为了开夜车,我租房是为了更好地休息、睡觉。”小贺坦言,高三是他高中三年中睡得最好、最多的一年。很难想象,高三的他居然每天晚上10点至10点半,准时上床休息,“打死我都不开夜车,该紧张的时候紧张,该放松的时候放松,白天任务已经很多了,晚上一定要休息好。”
除了身体外,小贺说,自己还有一大学习心得就是认准一个方法和计划,排除一切杂念完成它。“在高三复习阶段,不少同学总会担心我们老师不是最好,我做的课外题还不够多,我的自主招生预录取成绩不理想,有太多的杂念,反而不容易全身心投入复习中。”小贺说。
在班主任俞老师看来,小贺的学习非常认真,自律性很强。“最特别的地方,就是其他同学放假都回家了,他还会一个人留在学校加时间学习,开学前,他总是最早到学校,做好学习准备。”俞老师说。
“问号学生”爱钻研工程问题
在不少老师眼中,贺秋瑞就是个典型的“问号”男孩。作为沪上首个创新素养实验班(“科技班”)的班长,按照学校规定,每名“科技班”的学生,每学期必须做一项课题,完成答辩。对工程学颇感兴趣的贺秋瑞将质疑的精神带入生活、学习中。
有一次,小贺发现,每逢下雨,大家都要把伞集中放在走廊上的伞筒里,但每回伞都被压得东倒西歪,有的伞甚至被压到了最底下,得费半天劲才能“捞”起来,因此,同学都不愿意将伞放入桶中。如何能让将每顶雨伞竖直地放入伞筒中,且不会东倒西歪?小贺和几名选读工程的同学,重新设计了伞筒的高度,还在内部加装了格子。“这个具有分隔功能的伞筒模型是做出来了,但后来因为高三学业比较紧张,没花力气推广,是个遗憾。”
即便临近高考的时候,他还和邻座的同学还为了一张超市收银条绞尽脑汁,“我们发现,超市收银条的纸,包括饭...
06-27
2011年06月27日 05时52分,《考试网:2011上海高考状元:两人是“氯化钠”组合(理科)[1]》由出国留学网liuxue86.com编辑整理.
人物:贺秋瑞
毕业学校:上海中学
成绩:584分(具体各科成绩不愿透露,因为事先与同学有约定)
高考志愿:清华大学(电机系电气工程及其自动化专业)
昨晚九点左右,上海中学高三学生贺秋瑞将其人人网状态改成了“同学们我刚到家,我什么都不知道……”不少同学纷纷留言祝贺他:“你的高考分数已在人人网上传疯了!”而小贺依然一如往常的淡定、平静。
“高三是我睡得最好的一年!”
“我没有在8点准时查成绩,当时人还在外面,据说第一时间查分网络堵塞,反倒查不到,后来爸爸妈妈帮我查了分,但也没告诉我。”小贺说,当时自己的成绩已在网上传开了,可他还蒙在鼓里,得知自己的高考分数准确无疑后,他第一时间给远在陕西老家的叔叔、舅舅、姨妈报告了这一喜讯。
作为原校学生会主席、“科技班”班长,贺秋瑞考出584分的高分在大家的意料之中。记者请他传授高分秘诀和学习心得,他的回答却很出人意外。“最大的心得就是保持身体健康。”小贺说,高三刚开学时,自己曾得了红眼病,耽误了十天左右的课程。有了那次的教训后,从高三下半学期开始,小贺每天下午坚持跑步15-30分钟,“一直跑到高考前,每天不间断,主要是为了增强身体抵抗力。”
为了保证充足的睡眠,当了六年寄宿生的小贺,在高三时做了一个决定,结束寄宿生活在外租房迎考。“人家租房是为了开夜车,我租房是为了更好地休息、睡觉。”小贺坦言,高三是他高中三年中睡得最好、最多的一年。很难想象,高三的他居然每天晚上10点至10点半,准时上床休息,“打死我都不开夜车,该紧张的时候紧张,该放松的时候放松,白天任务已经很多了,晚上一定要休息好。”
除了身体外,小贺说,自己还有一大学习心得就是认准一个方法和计划,排除一切杂念完成它。“在高三复习阶段,不少同学总会担心我们老师不是最好,我做的课外题还不够多,我的自主招生预录取成绩不理想,有太多的杂念,反而不容易全身心投入复习中。”小贺说。
在班主任俞老师看来,小贺的学习非常认真,自律性很强。“最特别的地方,就是其他同学放假都回家了,他还会一个人留在学校加时间学习,开学前,他总是最早到学校,做好学习准备。”俞老师说。
“问号学生”爱钻研工程问题
在不少老师眼中,贺秋瑞就是个典型的“问号”男孩。作为沪上首个创新素养实验班(“科技班”)的班长,按照学校规定,每名“科技班”的学生,每学期必须做一项课题,完成答辩。对工程学颇感兴趣的贺秋瑞将质疑的精神带入生活、学习中。
有一次,小贺发现,每逢下雨,大家都要把伞集中放在走廊上的伞筒里,但每回伞都被压得东倒西歪,有的伞甚至被压到了最底下,得费半天劲才能“捞”起来,因此,同学都不愿意将伞放入桶中。如何能让将每顶雨伞竖直地放入伞筒中,且不会东倒西歪?小贺和几名选读工程的同学,重新设计了伞筒的高度,还在内部加装了格子。“这个具有分隔功能的伞筒模型是做出来了,但后来因为高三学业比较紧张,没花力气推广,是个遗憾。”
即便临近高考的时候,他还和邻座的同学还为了一张超市收银条绞尽脑汁,“我们发现,超市收银条的纸,包括饭店点菜纸,用手指甲划一下就留下一条黑色的痕迹,我们就在想,纸上如何会出现黑色划痕,原理究竟是什么?”当时,小贺和邻桌为了这个问题,从早自习一直讨论到午休,最终得出了两个假设,“不过,假设没有得到证实,我们会继续研究的。”
“我的性格有...
氯化钠推荐访问