出国留学网专题频道江苏高中学考科目栏目,提供与江苏高中学考科目相关的所有资讯,希望我们所做的能让您感到满意!
10-03
广西省2022年的高中学考考生们注意!广西省2022年高中学考英语科目的考试大纲已经公示出炉了,快来和下编一起看看吧!下面是出国留学网整理的“广西2022高中学考英语科目考试大纲”,欢迎大家参考阅读。







11-25
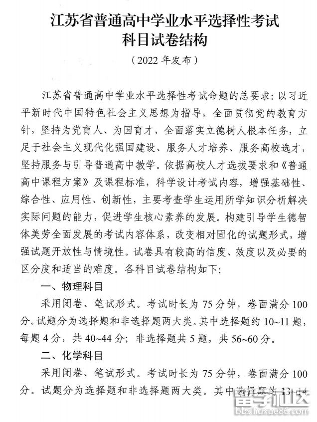
江苏2023年参加高中学业水平考试的考生注意了,江苏教育考试院发布了江苏省高中学业水平性考试科目试卷结构,改试卷结构将从2023年起开始实施,下面是小编整理的“2023年江苏高中学业水平考试科目试卷结构”,可供江苏的考生们参考。


推荐阅读:
...10-19
出国留学高考网为大家提供2017江苏高中学业水平测试必修科目报名时间:16年11月5日-7日,更多高考资讯请关注我们网站的更新!
2017江苏高中学业水平测试必修科目报名时间:16年11月5日-7日
江苏省2017年普通高中学业水平测试必修科目考试报名时间为2016年11月5日至7日,确认时间为11月5日至7日,逾期不予补报。
一、考生报名的具体要求
1.各地要遵循高考与学业水平测试同一属地报名考试的原则。考籍号要按照“一人一号,一号到底,多次使用,动态管理”的原则编排和使用,考生在报名考试有效期内只能用同一个考籍号。
2.2018届普通高中高二年级在校生,在就读学校集中读取第二代居民身份证并取得考籍号,由中学组织集体网上报名,报名时须出具户口簿、身份证等证件。
3.往届生、社会考生及我省户籍在外省就读的考生,须在规定的时间内到户籍所在市、县(市、区)招生办指定地点办理报名手续,报名时除须出具户口簿、身份证外,还要交验学历证书或同等学力证明等。
二、报名流程
1. 资格审查。报名期间,各报名点和各普通高中学校应根据报考条件和有关要求,对考生的报考资格进行初审,市、县(市、区)教育行政部门须按照报考条件对考生的报考资格认真审核,市、县(市、区)招生办对每一位考生的报考资格进行最后确认。
2.填写报名信息采集表。具备报名资格的考生在认真查阅我省学业水平测试的有关政策、认真阅读《江苏省2017年普通高中学业水平测试考生报名信息采集表(草表)》填写说明的基础上,结合本人的实际情况,认真填写《江苏省2017年普通高中学业水平测试考生报名信息采集表(草表)》,并确认无误。
3.网上填报。考生须在规定的时间内凭考籍号、身份证号、初始密码登录网上报名系统,首次登录系统后必须重新设置自己的密码。登录后,考生将《江苏省2017年普通高中学业水平测试考生报名信息采集表(草表)》上的内容依次录入到相应栏内,并请立即网上提交,逾期不予补报。
考生网上提交报名信息时,网上报名系统将对考生报名信息进行数据逻辑校验,如果出现警告或提示信息,说明考生填报的有关栏目信息有误,考生必须按警告或提示的内容仔细检查所填报的栏目并进行修改,直至正确为止。
4.信息修改及截止时间。考生报名信息网上提交成功后,在网上报名截止时间前,考生凭密码可重新上网修改自己所填报的报名信息。网上报名截止时间为11月7日。
5.网上支付。我省今年继续实行网上支付考试费。考生报名信息网上提交成功后,系统将根据考生实际所报考科目自动生成应缴纳考试费金额,考生通过网报系统进入银行系统,按照核定金额支付考试费。网上支付成功后,考生方可到规定的报名点签字确认报考信息。
6.信息确认及截止时间。网上支付成功的考生,由各报名点统一打印考生报名信息确认表,考生须在规定的时间内到市、县(市、区)招生办指定的报名点仔细核对本人的报名信息,核对无误后,由考生本人在报名信息确认表上亲笔签字确认(考生的父母、老师、同学等均不得代为签字...
10-18
出国留学高考网为大家提供江苏2017高中学业水平必修科目考试时间:3月18日-19日,更多高考资讯请关注我们网站的更新!
江苏2017高中学业水平必修科目考试时间:3月18日-19日
各市、县(市、区)招生办(考试院、招考中心):
为做好江苏省2017年普通高中学业水平测试必修科目考试工作,经研究,现将我省2017年普通高中学业水平测试必修科目考试时间公布如下:
1.信息技术考试时间:2016年12月17-19日;
2.必修科目考试时间:2017年3月18-19日。
请各地招生考试机构及时将本通知转发到所辖地区中学(报名点),并做好对考生的宣传工作。
省教育考试院
2016年9月21日
出国留学网高考频道提醒考生考后关注江苏高考分数线、江苏高考成绩查询、江苏高考志愿填报、江苏高考录取查询信息:
| 2017年江苏高考分数线查询 | ||||||
|---|---|---|---|---|---|---|
| 一本 | 二本 | |||||
10-31
出国留学高考网为大家提供江苏2016高中学业水平测试必修科目考试报名入口,更多高考资讯请关注我们网站的更新!
江苏2016高中学业水平测试必修科目考试报名入口:pgbm.jseea.cn
点击下面图片即可进入高考报名入口:
点击上图中江苏省2016年普通高中学业水平测试考生报名即可进入下面学业水平测试报名页面:
http://pgbm.jseea.cn/login_xc.jsp
提醒:
江苏省2016年普通高校招生考生网上报名时间为2015年11月1日到2015年11月4日。
江苏省2016年普通高中学业水平测试考生网上报名时间为2015年11月5日到2015年11月7日。
江苏2016普通高中学业水平测试必修科目考试报名办法
一、报名对象和条件
1.2017届普通高中二年级的在校生。
2.其他高级中等教育学校准备参加2017年高考的高二年级在校生。
3.无普通高中和其他高级中等教育学校学籍,而以高中同等学力报名参加2017年高考的社会考生,必须持有2013年及以前的初中毕业证书,方可报考2016年普通高中学业水平测试必修科目考试。
4.2016届及往年的高级中等教育学校毕业生,允许报考普通高中学业水平测试必修科目考试。
5.外省户籍在我省就读的2017届高级中等教育学校高二年级的在校生,允许报考普通高中学业水平测试必修科目考试。
6.高一及以下年级的在校生不允许报考2016年普通高中学业水平测试必修科目考试。
二、报名办法
1.根据《省教育考试院关于印发江苏省普通高中学业水平测试考生考籍管理办法的通知》(苏教考招〔2009〕4号)规定:从2009年入学的高一年级(即2012届)新生开始,普通高中高二年级在校生的报名以就读学校为准,高二年级在校生学业水平测试,一律在考生就读学校报名。在执行按就读学校报名的规定时,学业水平测试与高考报名同一属地的原则不变。往届生的报名以户籍为准,往届生及社...
04-10
出国留学高考网为大家提供江苏2017高中学业水平考试必修科目成绩查询系统,更多高中学业水平考试信息请关注我们网站的更新!
江苏2017高中学业水平考试必修科目成绩查询系统:http://stat.jseea.cn/jseea_query/querycenter.html
点击下面图片即可进入高中学业水平考试成绩查询:
江苏省2017年普通高中学业水平测试必修科目考试成绩拟定于4月10日下午17:00向社会公布,由各市、县(区、市)招生办公室统一下发。高二学生和应届毕业生到所在学校、往届毕业生和社会人员到报名所在县(市、区)招生办公室指定的地点领取《考试成绩通知单》。此外,考生也可登陆江苏省教育考试院门户网(http://www.jseea.cn)或通过拨打16883870声讯台查询自己的成绩。江苏省教育考试院门户网和声讯台仅为成绩查询的辅助手段,考生成绩以《考试成绩通知单》的记载为准。
我省普通高中学业水平测试必修科目考试成绩发布后,如有个别考生对本人成绩有疑问,可在4月13日17:00前向报名所在县(市、区)招办提出复核考试成绩的书面申请,该申请须由考生所在中学审核签署意见并盖章,由县(市、区)招办汇总,并逐级报至省教育考试院统一复核。4月20日前考生可以登录江苏省教育考试院门户网站,在“查询中心”栏目下点击“普通高中学业水平测试必修科目”项目查询复核结果。
江苏省教育考试院
2017年4月6日
小编精心为您推荐:
高考报名信息汇总
10-25
出国留学网高考网为大家提供江苏2017高中学业水平测试必修科目考试报名时间:11月5日-7日,更多高考资讯请关注我们网站的更新!
江苏2017高中学业水平测试必修科目考试报名时间:11月5日-7日
我省2017年普通高中学业水平测试必修科目考试报名时间为2016年11月5日至7日,确认时间为11月5日至7日,逾期不予补报。
一、考生报名的具体要求
1.各地要遵循高考与学业水平测试同一属地报名考试的原则。考籍号要按照“一人一号,一号到底,多次使用,动态管理”的原则编排和使用,考生在报名考试有效期内只能用同一个考籍号。
2.2018届普通高中高二年级在校生,在就读学校集中读取第二代居民身份证并取得考籍号,由中学组织集体网上报名,报名时须出具户口簿、身份证等证件。
3.往届生、社会考生及我省户籍在外省就读的考生,须在规定的时间内到户籍所在市、县(市、区)招生办指定地点办理报名手续,报名时除须出具户口簿、身份证外,还要交验学历证书或同等学力证明等。
二、报名流程
1. 资格审查。报名期间,各报名点和各普通高中学校应根据报考条件和有关要求,对考生的报考资格进行初审,市、县(市、区)教育行政部门须按照报考条件对考生的报考资格认真审核,市、县(市、区)招生办对每一位考生的报考资格进行最后确认。
2.填写报名信息采集表。具备报名资格的考生在认真查阅我省学业水平测试的有关政策、认真阅读《江苏省2017年普通高中学业水平测试考生报名信息采集表(草表)》填写说明的基础上,结合本人的实际情况,认真填写《江苏省2017年普通高中学业水平测试考生报名信息采集表(草表)》,并确认无误。
3.网上填报。考生须在规定的时间内凭考籍号、身份证号、初始密码登录网上报名系统,首次登录系统后必须重新设置自己的密码。登录后,考生将《江苏省2017年普通高中学业水平测试考生报名信息采集表(草表)》上的内容依次录入到相应栏内,并请立即网上提交,逾期不予补报。
考生网上提交报名信息时,网上报名系统将对考生报名信息进行数据逻辑校验,如果出现警告或提示信息,说明考生填报的有关栏目信息有误,考生必须按警告或提示的内容仔细检查所填报的栏目并进行修改,直至正确为止。
4.信息修改及截止时间。考生报名信息网上提交成功后,在网上报名截止时间前,考生凭密码可重新上网修改自己所填报的报名信息。网上报名截止时间为11月7日。
5.网上支付。我省今年继续实行网上支付考试费。考生报名信息网上提交成功后,系统将根据考生实际所报考科目自动生成应缴纳考试费金额,考生通过网报系统进入银行系统,按照核定金额支付考试费。网上支付成功后,考生方可到规定的报名点签字确认报考信息。
6.信息确认及截止时间。网上支付成功的考生,由各报名点统一打印考生报名信息确认表,考生须在规定的时间内到市、县(市、区)招生办指定的报名点仔细核对本人的报名信息,核对无误后,由考生本人在报名信息确认表上亲笔签字确认(考生的父母、老师、同学等均不得代为签字确认)。报名信息确认截止时间为11月7日。
特别提醒:
10-19
出国留学高考网为大家提供2017江苏高中学业水平测试必修科目报名流程,更多高考资讯请关注我们网站的更新!
2017江苏高中学业水平测试必修科目报名流程
1. 资格审查。报名期间,各报名点和各普通高中学校应根据报考条件和有关要求,对考生的报考资格进行初审,市、县(市、区)教育行政部门须按照报考条件对考生的报考资格认真审核,市、县(市、区)招生办对每一位考生的报考资格进行最后确认。
2.填写报名信息采集表。具备报名资格的考生在认真查阅我省学业水平测试的有关政策、认真阅读《江苏省2017年普通高中学业水平测试考生报名信息采集表(草表)》填写说明的基础上,结合本人的实际情况,认真填写《江苏省2017年普通高中学业水平测试考生报名信息采集表(草表)》,并确认无误。
3.网上填报。考生须在规定的时间内凭考籍号、身份证号、初始密码登录网上报名系统,首次登录系统后必须重新设置自己的密码。登录后,考生将《江苏省2017年普通高中学业水平测试考生报名信息采集表(草表)》上的内容依次录入到相应栏内,并请立即网上提交,逾期不予补报。
考生网上提交报名信息时,网上报名系统将对考生报名信息进行数据逻辑校验,如果出现警告或提示信息,说明考生填报的有关栏目信息有误,考生必须按警告或提示的内容仔细检查所填报的栏目并进行修改,直至正确为止。
4.信息修改及截止时间。考生报名信息网上提交成功后,在网上报名截止时间前,考生凭密码可重新上网修改自己所填报的报名信息。网上报名截止时间为11月7日。
5.网上支付。我省今年继续实行网上支付考试费。考生报名信息网上提交成功后,系统将根据考生实际所报考科目自动生成应缴纳考试费金额,考生通过网报系统进入银行系统,按照核定金额支付考试费。网上支付成功后,考生方可到规定的报名点签字确认报考信息。
6.信息确认及截止时间。网上支付成功的考生,由各报名点统一打印考生报名信息确认表,考生须在规定的时间内到市、县(市、区)招生办指定的报名点仔细核对本人的报名信息,核对无误后,由考生本人在报名信息确认表上亲笔签字确认(考生的父母、老师、同学等均不得代为签字确认)。报名信息确认截止时间为11月7日。
特别提醒:
1.考生网上报名并立即提交后,系统才会保留考生的报名信息;
2.考生只有网上足额成功支付考试费后,考生的报考信息才能确认入库,否则报考信息无效;
3.考生报名信息须经考生本人签字确认后方为有效,未经考生本人确认的报名信息一律无效;
4.考生报名信息一经确认,任何人不得擅自更改;
5.已经确认的报名信息存入考生电子档案,签字确认后的报名信息确认表由报名点留存,保存期一年。
江苏高中学考科目推荐访问