出国留学网专题频道江苏高考报名信息采集表栏目,提供与江苏高考报名信息采集表相关的所有资讯,希望我们所做的能让您感到满意!
10-25
高考报名频道为大家提供江苏省2019普通高校招生考生报名信息采集表,一起来看看吧!更多高考资讯请关注我们网站的更新!
江苏省2019普通高校招生考生报名信息采集表



小编精心为您推荐:
10-20
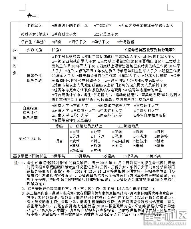
出国留学网高考网为大家提供江苏2018普通高校招生考生报名信息采集表,更多高考资讯请关注我们网站的更新!
江苏2018普通高校招生考生报名信息采集表



小编精心为您推荐:
10-25
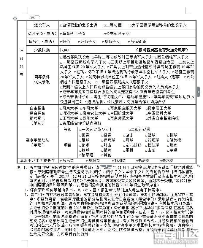
出国留学网高考网为大家提供江苏省2017普通高校招生考生报名信息采集表,更多高考资讯请关注我们网站的更新!
江苏省2017普通高校招生考生报名信息采集表



小编精心为您推荐:
2017江苏高考报名地点<...
10-31
出国留学高考网为大家提供江苏省2016年普通高校招生考生报名信息采集表,更多高考资讯请关注我们网站的更新!
附1-1
江苏省2016年普通高校招生考生报名信息采集表
表一: 市 县(市、区)
|
考籍号
|
|
报名点代码
|
|
学校代码
|
|
|||||||||||||||||||||||||||||||
|
姓 名
|
|
性 别
|
□1-男 ... | |||||||||||||||||||||||||||||||||
江苏高考报名信息采集表推荐访问