出国留学网沈阳中考历史试题

出国留学网专题频道沈阳中考历史试题栏目,提供与沈阳中考历史试题相关的所有资讯,希望我们所做的能让您感到满意!

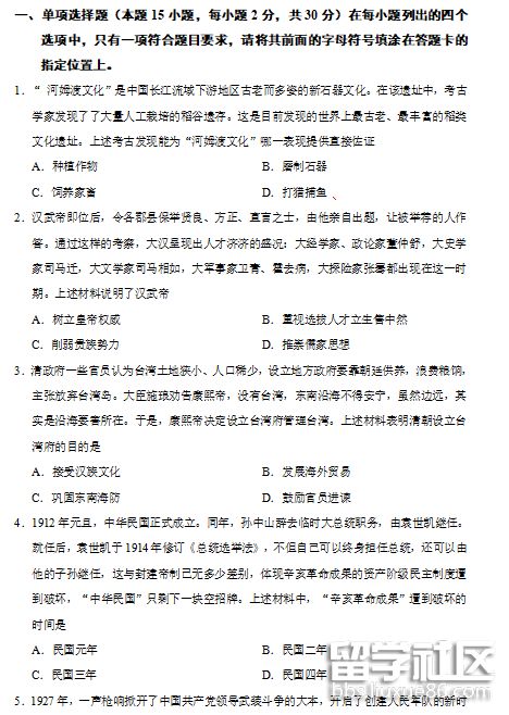
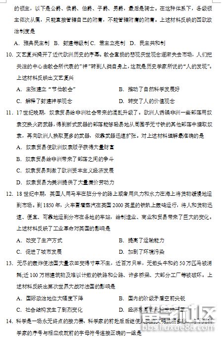
2017年沈阳中考历史试题及答案

 

  道德常常能弥补智慧的缺陷,然而智慧却永远填补不了道德的空白。出国留学网中考频道第一时间为您公布2017年沈阳中考历史试题及答案,希望对您有所帮助,欢迎您访问出国留学网浏览更多中考资讯,了解最新信息请按CTRL F5刷新页面。更多沈阳中考分数线、沈阳中考成绩查询、沈阳中考志愿填报、沈阳中考录取查询信息等信息请关注我们网站的更新!

  2017沈阳中考历史试题及答案>>>点击查看


2017沈阳中考历史真题及答案发布入口

  以下是沈阳2017年全部科目的试题发布入口:

2017沈阳中考历史试题及答案

 

  路漫漫其修远兮,吾将上下而求索。吾将求之而不止,吾将索之而不殆。出国留学网中考频道第一时间为您公布2017沈阳中考历史试题及答案,希望对您有所帮助,欢迎您访问出国留学网浏览更多中考资讯,了解最新信息请按CTRL F5刷新页面。更多沈阳中考分数线、沈阳中考成绩查询、沈阳中考志愿填报、沈阳中考录取查询信息等信息请关注我们网站的更新!

  2017沈阳中考历史试题及答案>>>点击查看


2017沈阳中考历史真题及答案发布入口

  以下是沈阳2017年全部科目的试题发布入口:

沈阳中考历史试题及答案(2017)

 

  生时何必久睡,死后自会长眠。出国留学网中考频道第一时间为您公布沈阳中考历史试题及答案(2017),希望对您有所帮助,欢迎您访问出国留学网浏览更多中考资讯,了解最新信息请按CTRL F5刷新页面。更多沈阳中考分数线、沈阳中考成绩查询、沈阳中考志愿填报、沈阳中考录取查询信息等信息请关注我们网站的更新!

  2017沈阳中考历史试题及答案>>>点击查看


2017沈阳中考历史真题及答案发布入口

  以下是沈阳2017年全部科目的试题发布入口:

沈阳中考历史试题及答案2017

 

  我甘心用十分耕耘,换取哪怕一分收获,为了梦,一切都值得。出国留学网沈阳中考历史试题及答案频道的小编会及时为广大考生提供2017年沈阳中考历史试题及答案,有需要的考生可以在考题公布后刷新本页面,希望对大家有所帮助。


2017沈阳中考历史试题及答案发布入口

  2017年沈阳中考历史真题及答案最新发布 >>>点击查看

  猜你喜欢:

  中考历史问答题的类型:

  (1)叙述类问答题。

  这是问答题最基本的题型。它主要是对教材中重要知识形成完整记忆,对重要历史事件等准确记忆与理解,形成关于这一事件的知识体系。答题时,可完全照教材抄下来,注意条理清楚、文字准确、紧扣题意、逻辑严谨。

  (2)归纳概括类问答题。

  是从数量较多的或反复出现的类似的历史事实中,或把时间、空间上较分散的历史现象加以选择、提炼,形成集中的、一般性的认识、观点。它主要考查学生对历史阶段特征、基本线索和发展过程的归纳、概括、再现、再认的能力。解答时注意宏观上把握历史发展线索和特征,突破、重组教材叙述,形成更深层的知识系统,抓住事件性质――进步的,事件时间的限制,对连续几组问题,条理清楚,前后分段,以基础知识为依托、概括、归纳、总结历史现象、历史事实、历史概念、历史结论等,较完整地解答问题。


沈阳中考历史试题及答案2016

 

  靠着你的勤奋,就会站在那成功的金顶,傲然挺立。出国留学网沈阳中考历史试题及答案频道的小编会及时为广大考生提供2016年沈阳中考历史试题及答案,有需要的考生可以在考题公布后刷新本页面,希望对大家有所帮助。


2016沈阳中考历史试题及答案发布入口

  2016年沈阳中考历史真题及答案最新发布>>>点击查看

  猜你喜欢:

  中考历史选择题答题技巧

  选择题的考查范围较广。近几年来有命题者把“识图”、“材料”等题引入选择题,命题方式采取了“一拖N”试题,使该题型的考查目标延伸向情感价值观领域。

  选择题是在一组内容相近、相似或相混的选项中,选出正确答案的一种题型,属于客观性试题。它一般由“题干”和“题肢”(也称选项)两部分组成。所谓 “题干”,就是用提问句式或不完整的陈述句式或否定句式,以创设解题情景,明确解答的要求;所谓“题肢”,就是题内列出的备选项,包括正确项和干扰项或者多项选择,或者单项选择。

  选择题的解法最主要的有立定法、排除法等方法。

  (1)否定型选择题(又称逆向选择题)。一般采用推理解答,排除不正确选项,找出正确选项,即为答案。

  (2)排序型选择题。首先可采用逐个序号判断法解答,以时间先后,人物、事件出现的先后顺序排列,即可得出正确答案。其次还可采用首尾判断法解答,找出最先(早、快)、最后(晚、慢),确定正确答案。

2015辽宁沈阳中考历史试题(word版)

 

  成功是优点的发挥,失败是缺点的累积。走对了路的原因只有一种,走错了路的原因却有很多。出国留学网中考频道的小编会及时为广大考生提供:2015年辽宁沈阳中考历史试题及答案 ,有需要的考生可以在考题公布后刷新本页面(按ctrl+F5),希望对大家有所帮助。

  点击下>>2015年辽宁沈阳中考历史试题及答案



  小编精心为您推荐:

2015中考热点聚焦
中考时间 中考时间安排

2015辽宁沈阳中考历史试题及答案解析

 

  成功是优点的发挥,失败是缺点的累积。走对了路的原因只有一种,走错了路的原因却有很多。出国留学网中考频道的小编会及时为广大考生提供:2015年辽宁沈阳中考历史试题及答案 ,有需要的考生可以在考题公布后刷新本页面(按ctrl+F5),希望对大家有所帮助。

  点击下>>2015年辽宁沈阳中考历史试题及答案



  小编精心为您推荐:

2015中考热点聚焦
中考时间 中考时间安排