出国留学网专题频道河南高考试题栏目,提供与河南高考试题相关的所有资讯,希望我们所做的能让您感到满意!
一年一度的高考已经完美落下帷幕,这一段美妙的人生经历也从此画上句号,我们即将开始新的旅程,结识新的伙伴。那么在刚刚过去的高考中你表现的怎么样呢?出国留学网出国留学网高考频道为您提供2018河南高考试题及答案。如果您想要找的真题及答案没有显示,可按Ctrl+F5进行刷新。同时建议大家按Ctrl+D收藏本网站!更多高考分数线、高考成绩查询、高考志愿填报、高考录取查询信息等信息请关注我们网站的更新!
2018河南高考试题及答案
2018河南高考语文试题及答案:





06-06
06-09
06-09
十年寒窗苦,只为一刻甜! 都要加油哦!成功就在前方不远处向你招手,走过人生中最重要的一道坎,迈向明天美好的生活。请继续加油!考试之后,河南高考频道考后为您首发2014河南高考语文试题,并为您附上答案解析,一旦高考真题及答案发布,将在此表页的头条显示,若无,请按ctrl+F5进行刷新。建议您收藏本网站,以便查看,祝您取得好的成绩。

2014高考真题栏目精心推荐:







2014高考真题栏目精心推荐:
06-09
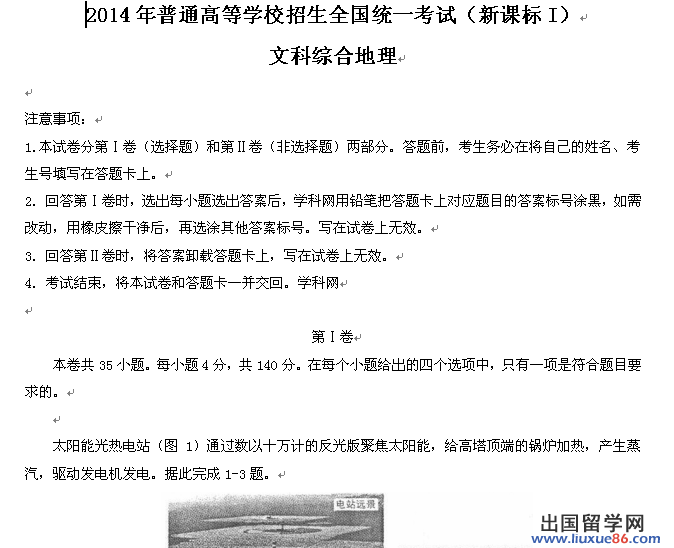
2014高考马上就要开始了,面对目标,信心百倍,人生能有几次搏?面对成绩,心胸豁达,条条大陆通罗马。出国留学网高考频道第一时间为您提供2014河南高考理综真题及答案解析,让各位考生更了解高考,懂的分析成败。
















06-09
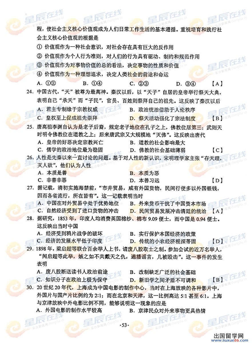
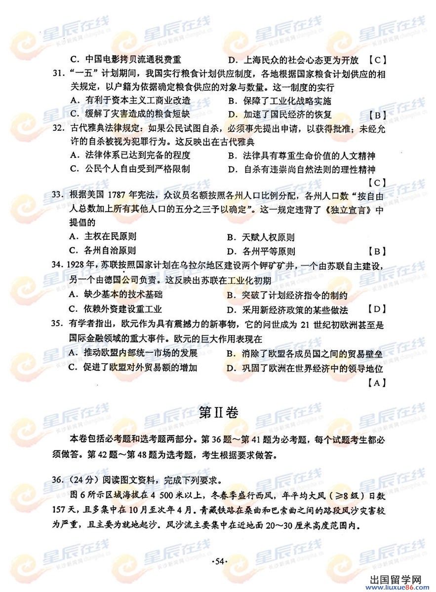
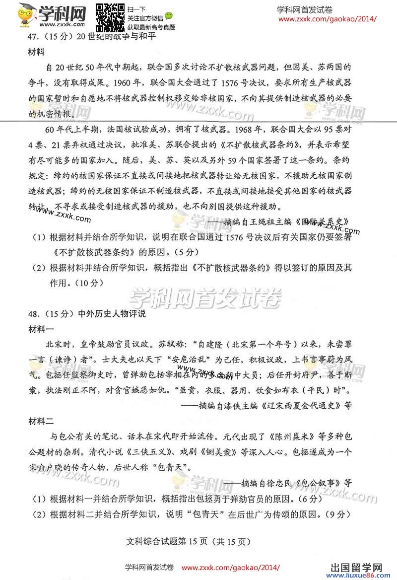
又是一年高考时,战场的号角已经响起,这不仅仅是一次知识的竞赛,也是一次内心的考验。出国留学网高考频道小编紧密关注2014年河南高考文综真题及答案,一旦发布,将及时在首页更新信息,请大家密切留意!
















...
06-08
2014年高考已经开始了,考生们在考场上努力战斗。出国留学网高考频道会及时为广大考生提供2014年河南高考文综真题及答案,其它科目的真题和答案将在考后及时公布,请广大考生及家长随时注意本站更新(ctrl+D收藏即可)。2014河南高考真题及答案一发布,此表页的头条将马上出现,如果您查找的真题及答案没有显示,请按crtl+F5进行刷新。
2014高考频道精心推荐:
...06-08
河南高考过后我们都会有一个美好的暑假,所以你在奋战脱离苦海,高考网也在奋战寻找对错,我们在第一时间为你提供2014河南高考文综真题试卷,你看,你的答案在上面,你的对错在其中,还有那美好的暑假,还有那走向大学的门,你相信自己吗?

2014高考真题栏目精心推荐:
06-08
2014高考时间是6月7-9日,出国留学网小编在此提醒各位学子注意河南高考期间的天气,不要让天气影响了考试的心情。我们应广大考生要求,在考后为大家首发2014河南高考文综真题及答案。如果您需要查找的真题及答案没有显示,请按ctrl+F5进行刷新。

2014高考真题栏目精心推荐:
06-08
世上或许有不劳而获,但高考一定是需要努力学习去不断提高自己的实力的。在高考里,你付出了多少便会得到多少。出国留学网高考频道会在最快时间里为大家提供2014年河南高考理综真题,一旦公布,将会在此页面显示,请广大考生及家长留意本页面更新。在此,小编也祝愿考生朋友们能够冷静发挥,取得优异的成绩。
河南高考试题推荐访问