出国留学网专题频道河池中考栏目,提供与河池中考相关的所有资讯,希望我们所做的能让您感到满意!
04-21
中考时间即将到来,为了帮助考生能够更好的备考中考,下面由出国留学网小编为你精心准备了“2020广西河池中考时间已公布:7月24日~7月26日”,持续关注本站将可以持续获取更多的中考资讯!
2020广西河池中考时间已公布:7月24日~7月26日
2020年广西初中学业水平考试延期一个月举行》的通知了解到,2020年广西河池中考延期一个月举行,河池中考具体时间安排在7月24日至26日期间,具体如下:
为切实保障广大考生的生命安全和身体健康,维护2020年广西河池初中学业水平考试(以下简称“中考”)公平公正,确保考试组织工作平稳有序,经广西壮族自治区新冠肺炎疫情防控领导小组指挥部同意,2020年广西河池中考延期一个月举行,语文、数学、英语、物理、化学、道德与法治、历史文化科目考试时间为7月24日至26日。
2020年广西河池初中学业水平考试体育与健康科目测试内容、方式和时间及物理、化学科目实验技能考试时间由各设区市根据本地实际情况自行确定。
07-12
中考高中的分数线不但只是一个高中的准入门槛,更是一个对自己肯定的结果,下面由出国留学网小编为你精心准备了“2019年广西河池中考录取分数线”,持续关注本站将可以持续获取中考资讯!
2019年广西河池中考录取分数线
2019年广西河池市中考高中学校各批次录取分数线公布啦,具体内容如下所示:


推荐阅读:
...07-09
中考转眼已经结束,如今到了查询成绩的时候了,相信大家都非常的期待,下面由出国留学网小编为你精心准备了“2019年广西河池中考成绩查询时间及方式”,持续关注本站将可以持续获取中考资讯!
2019年广西河池中考成绩查询时间及方式
2019年中考评卷继续采用无纸化网络阅卷方式进行,评卷教师在电脑上对考生答案进行评判、给分,由电脑自动登分。根据评卷、成绩合成、校验进度,市招生考试院将在7月9日,将考生成绩发给各县(区)招生办或金城江区教研室,由他们发给各学校,由学校通知考生。
推荐阅读:
...
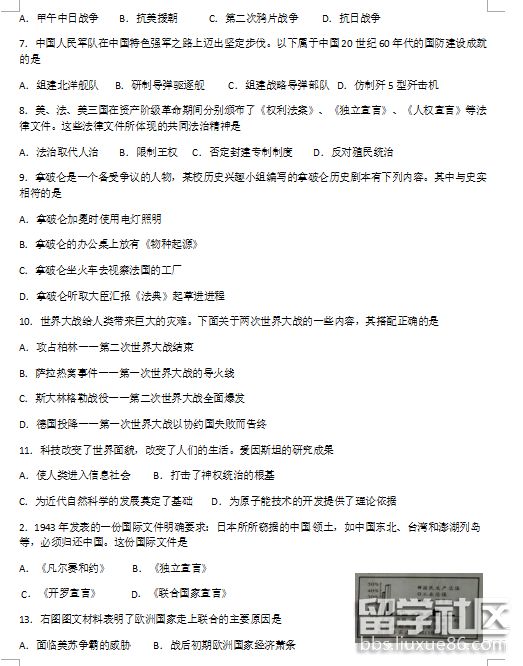
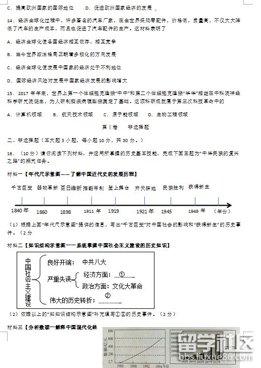
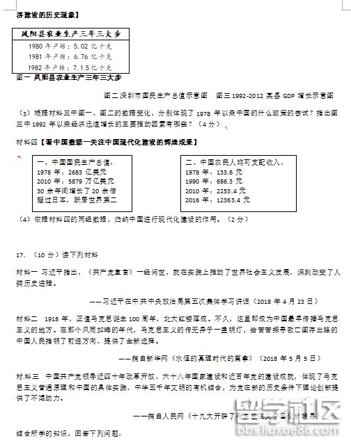
中考已然结束,本网站中考栏目小编为您准备了《2018年广西河池中考历史真题》,让您中考无压力,更多中考真题请关注本网站中考栏目哟!祝您一举高中!






推荐阅读:
2018年中考已经结束,你是否充分发挥了自己的潜力呢?本网站中考栏目为您提供《2018年广西河池中考历史试题》。如果您想要找的真题及答案没有显示,可按Ctrl+F5进行刷新。






推荐阅读:
随着终考铃声的响起,2018年中考已经完美收官,本网站中考栏目为您提供《2018年广西河池中考历史试卷》。如果您想要找的真题及答案没有显示,可按Ctrl+F5进行刷新。






推荐阅读:
10-08
10-08
10-08
10-08
河池中考推荐访问