出国留学网专题频道注册会计师审计教材对比栏目,提供与注册会计师审计教材对比相关的所有资讯,希望我们所做的能让您感到满意!
04-10
注册会计师考试想要取得好成绩,教材知识很重要,以下是出国留学网注册会计师考试频道为您整理“2017注会师《审计》新旧教材十至十三章详细对比表”,希望能帮助你们都能顺利通过注册会计师考试!
2017年注册会计师考试报名4月5日起,2017年注册会计师考试大纲已经公布,注会考试教材也已上市,为了帮助各位学员更有针对性地进行2017年注会备考,尽快熟悉及了解新教材内容调整变动情况,以下是2017年注册会计师考试《审计》新旧教材总体变化部分章节情况。
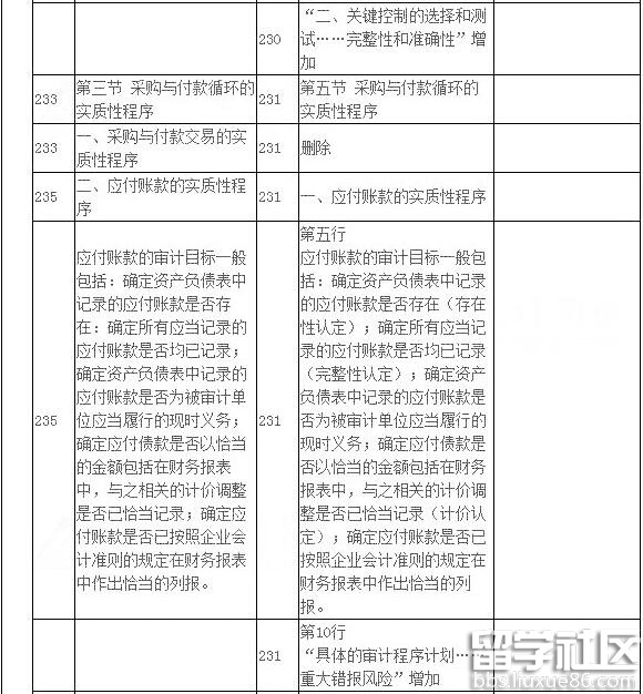
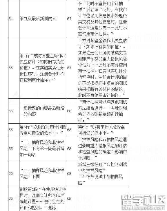
详细变化对比(第十章至第十三章):










04-01
教材是考试通关的必备良品,你的考试准备好教材了吗?以下是出国留学网注册会计师考试频道为您整理“2017年注会师《审计》新旧教材五至九章内容变化对比表”,小编在此预祝你考试拿高分,加油!
2017年注册会计师考试报名4月5日起,2017年注册会计师考试大纲已经公布,注会考试教材也已上市,为了帮助各位学员更有针对性地进行2017年注会备考,尽快熟悉及了解新教材内容调整变动情况,以下是2017年注册会计师考试《审计》新旧教材总体变化部分章节情况。
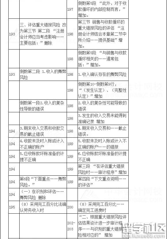
详细变化对比(第五章至第九章):










04-01
注册会计师考试想要取得好成绩,教材知识很重要,以下是出国留学网注册会计师考试频道为您整理“2017注会师《审计》新旧教材一至四章详细对比表”,希望能帮助你们都能顺利通过注册会计师考试!
2017年注册会计师考试报名4月5日起,2017年注册会计师考试大纲已经公布,注会考试教材也已上市,为了帮助各位学员更有针对性地进行2017年注会备考,尽快熟悉及了解新教材内容调整变动情况,以下是2017年注册会计师考试《审计》新旧教材总体变化部分章节情况。
详细变化对比(第一章至第四章):










04-01
注册会计师报名马上就要开始了,你报名之后要怎么展开学习?小编认为你要先熟悉熟悉新教材哦。以下是出国留学网注册会计师考试频道为您整理的“2017注册会计师《审计》新旧教材总体变化情况”,希望考友们都能顺利通过注册会计师考试!
2017年注册会计师考试报名4月5日起,2017年注册会计师考试大纲已经公布,注会考试教材也已上市,为了帮助各位学员更有针对性地进行2017年注会备考,尽快熟悉及了解新教材内容调整变动情况,以下是2017年注册会计师考试《审计》新旧教材总体变化情况。

注册会计师审计教材对比推荐访问