出国留学网专题频道注册测绘师试题及答案栏目,提供与注册测绘师试题及答案相关的所有资讯,希望我们所做的能让您感到满意!
12-14
出国留学网为大家提供2012注册测绘师综合能力真题及答案,更多注册测绘师资讯请关注我们网站的更新!
2012注册测绘师综合能力真题及答案
一、单项选择题(每题1 分,共80 题)
1、使用N 台(N>3)GPS 接收机进行同步观测所获得的GPS 边中,独立的GPS 边的数量是( )。
A.N B.N-1 C.N(N+1)/2 D.N(N-1)/2
2、我国现行的大地原点、水准原点分别位于( )。
A.北京、浙江坎门B.北京、山东青岛C.山西泾阳、浙江坎门D.陕西泾阳、山东青岛
3、大地水准面精化工作中,A、B 级GPS 观测应采用( )定位模式。
A.静态相对B.快速静态相对C.准动态相对D.绝对
4、为求定GPS 点在某一参考坐标系中的坐标,应与该参考坐标系中的原有控制点联测,联测的点数不得少于( )个点。
A.1 B.2 C.3 D.4)
5、地面上任意一点的正常高为该点沿( )的距离。
A.垂线至似大地水准面B.法线至似大地水准面C.垂线至大地水准面D.法线至大地水准面
6、GPS 的大地高H、正常高h 和高程异常ζ三者之间正确的关系是( )。
A.ζ=H-h B.ζ
7、按现行《全球定位系统(GPS)测量规范》,随GPS 接收机配备的商用软件只能用于( )。
A.C 级及以下各级GPS 网基线解算B.A 级GPS 网基线预处理C.B 级GPS 网基线静处理D.A 级GPS 网基线处理
8、水准测量时,应使前后视距尽可能相等,其目的是减弱( )的误差影响。
A.圆水准器轴不平行于仪器数轴B.十字丝横丝不垂直于仪器竖轴C.标尺分划误差
D.仪器视准轴不平行于水准管轴
9、国家一、二等水准测量单一水准路线高差闭合差的分配原则是( )。
A.按距离成比例反号分配B.按距离成比例同号分配C.按测段平均反号分配D.按测段平均同号分配
10、一、二等水准路线跨越江、河,当视线长度大于( )M 时,应根据视线长度和
仪器设备等情况,选用规范的相应方法进行跨河水准测量。
A.50 B.100 C.150 D.200
11、加密重力测量测线中,当仪器静放3 小时以上时,必须在( )读数,按静态零漂计算。
A.静放前B.静放后C.静放中D.静放前后
12、相对重力测量是测定两点的( )。
A.重力差值B.重力平均值C.重力绝对值D.重力加速度
13、工矿区1:500 比例尺竣工图测绘中,主要建筑物细部点坐标中误差不应超过( )M。
A.±0.05 B.±0.07 C.0.10 D.±0.14
14、陀螺经纬仪测定的方位角是( )。
A.坐标方位角B.磁北方位角C.施工控制网坐标系方位角D....
12-14
出国留学网为大家提供2011年注册测绘师真题及答案:管理法规,更多注册测绘师资讯请关注我们网站的更新!
2011年注册测绘师真题及答案:管理法规
第二部分:测绘管理与法律法规
1、单项选择(共80题,每题一分,每题的备选项中,只有一个符合题意 )
1.从事测绘活动的单位应当取得( )
A.测绘许可证 B。测绘资质证书
C.测绘资格证书 d。测绘作业证
2.关于行政许可设定的说法,正确的是( )
A法规,规章对实施上位法设定的行政许可作用的具体规定,不得增设行政许可
B行政许可只能有法律、行政法规设定
C地方性法规不得设定行政许可
D法规、规章对实施上违法设定的行政许可作出具体的规定,可以增设行政许可
3关于行政机关受理行政许可申请后,作出行政许可决定的说法,错误的是( )
A申请人提交的盛情材料齐全、符合法定形式,行政机关能够当场作出决定的,应当当场作出负面的行政许可决定
B除可以当场作出行政许可决定的外,行政机关应当自受理行政许可申请之日起三十日内作出行政许可决定
C行政机关作出准予行政许可的决定,应当自作出决定之日起十日内向申请人颁发,送达行政许可证件。或者加贴标签,加盖检验、检验、免疫印章。
D申请人的申请符合法定条件、标准的,行政机关应当依法作出准予行政许可的书面决定
4关于申请测绘资质的说法,错误的是( )
A测绘资质受理机关应当自收到申请材料之日起5日内作出受理决定。
B申请单位涉嫌违法测绘被立案调查的,应当受理其测绘资质申请,但结案后再审批
C申请单位涉嫌违法测绘被立案调查的,案件结案前不受其测绘资质申请
D初次申请测绘资质原则上不得超过乙级
5.某测绘单位的《测绘资质证书》载明的业务范围为工程测量。对于大地测量项目招标邀请,该单位正确的做法是( )
A使用本单位《测绘资质证书》投标
B借用其他单位的《测绘资质证书》投标
C不参与投标
D从中标单位分包部分大地测量业务
6关于注册测绘师应履行的义务的说法,错误说法是( )
A应当履行岗位职责,保证执业活动成果质量,并承担相应责任
B可以同时受聘两个测绘单位执业
C不准他人以本人名义执业
D应当更新准也知识,提高专业技术水平
7关于《中华人民共和国注册测绘师资格证书》初始注册申请期限的的说法,正确的是( )
A3个月内 B6个月内 C1年内 D2年内
8关于注册测绘师在一个注册期内接受继续教育学时的说法,正确的是( )
A必修课60学时,选修课30学时 B必修课和选修课均为50学时
C必修课和选修课均为60学时 D必修课50学时,选修课30学时
9关于测绘人员调离或退休后,其测绘作业证处...
12-14
出国留学网为大家提供2015注册测绘师案例分析真题及答案,更多注册测绘师资讯请关注我们网站的更新!
2015注册测绘师案例分析真题及答案
第一题(20分)
某测绘公司承接了某城市新区内1:500数字线划图(DLG)的修测任务。有关情况如下:
1.新区概况
新区面积约8km2,对原有的一些主要建筑物、道路和公园绿地进行了保留和整治,同时新建了大量的高层新写字楼、住宅小区及道路交通设施等。
2.已有资料情况
3个月前完成的全市范围内0.2m分辨率彩色数码航摄,满足相应比例尺测图要求;2013年测制的1:500地形图数据;覆盖全市范围的高精度卫星定位服务系统(CORS)及似大地水准面精化模型等。
3.公司拥有的主要测绘仪器和设备
经纬仪、测距仪、全站仪、双频GPS接收机、手持GPS接收机、数字摄影测量工作站、地理信息系统、Photoshop图像处理软件等。
4.修测要求
内容及精度满足1:500地形图测图相关规范的要求,现势性达到作业的当时,同时充分利用已有数据资料和仪器设备,合理设计作业方法和流程,尽可能减少作业量。
问题:
1.简述该项目修测1:500 DLG数据应采用的作业方法和理由。
2.简述修测1:500 DLG数据的主要工作步骤。
3.说明在内业如何发现1:500 DLG数据中不需要更新的要素。
4.指出本项目最适合采用的仪器设备及其用途。
参考答案:
1.简述该项目修测1: 500 DLG数据应采用的作业方法及理由。
答:根据题意,该项目修测1:500 DLG数据应采用的作业方法可采用全野外测量方法,其理由是:
(1)《城市测量规范》(CJJ/T 8-2011)第6.1.8条,DLG测绘可采用全野外测量方法和摄影测量方法,也可以采用同一区域更大比例尺的、现势性好的DLG进行缩绘。
(2)根据《数字航空摄影规范第一部分》(GB/T 27920.1-2011)第4.2.2条(见表),1: 500测圈对应的地面分辨率要求小于8cm,全市范围内虽有0.2m分辨率彩色数码航摄,但不满足1:500比例尺测图要求。
(3)全野外测量方法精度较高。
2.简述修测1:500 DLG数据的主要工作步骤。
答:该项目修测1:500 DLG数据的主要工作步骤如下:
(1)资料准备(控制点成果、数字地形图等);
(2)图根点控制测量(补测、加密);
(3)数据采集:金站仪和RTK测量新增地物、属性补测等;
(4)图形编辑、属性编辑、接边等;
(5)检查入库。
3.说明在内业如何发现1:500 DLG数据中不需要更新的要素。
答:先将0.2m分辨率彩色数码航摄片进行处理,然后用2013...
12-14
出国留学网为大家提供2015注册测绘师考试真题:测绘综合能力,更多注册测绘师资讯请关注我们网站的更新!
2015注册测绘师考试真题:测绘综合能力
一、单选题,共80题,每题1分。每题的备选项中,只有1个最符合题意。
1LCR-G型相对重力仪必须锁摆的状态是( )。
A.运输过程中
B.仪器检查
C.观测读数
D.静置
2三角高程垂直角观测的最佳时间段为( )。
A.日出日落
B.日落前
C.上午10点至11点
D.中午前后
3海拔高的起算面是( )。
A.参考椭球面
B.平均大潮高潮面
C.大地水准面
D.理论最低潮面
4按照国家秘密目录,国家等级控制点坐标成果的密级是( )。
A.绝密
B.机密
C.秘密
D.内部使用
5下列关于我国高程基准与深度基准关系的说法中,正确的是( )。
A.二者是两个不同的大地水准面
B.二者是同一个大地水准面
C.二者是两个不平行的空间曲面
D.二者是两个平行且相差一个常数的平面
6某水准仪标称精度为偶然中误差MA≤±1.0mm/km,按照我国水准仪系列标准规定,该仪器的型号是( )。
A.S05
B.S1
C.S3
D.S10
A.A
B.B
C.C
D.D
7为有效抑制多路径效应的影响,GNSS基准站接收机天线应具备的特性或特定设备是( )。
A.抗电磁干扰能力
B.指北标志
C.天线保护罩
D.扼流圈
8下列功效中,能够借助GPS接收机同步观测来实现的是( )。
A.解算转换参数
B.提高工作效率
C.提高仪器对中精度
D.消弱卫星星历误差
9水准测量中,使用光学水准仪往测时,偶数测站照准标尺的顺序为( )。
A.前后后前
B.后前前后
C.前后前后
D.后前后前
10GPS点位选择时,要求附近不应有强烈反射卫星信号的物体,主要目的是控制( )。
A.天线相位中心不正确误差
B.电离层传播误差
C.旁折光影响
D.多路径效应
11一等三角点测量中,要求日夜观测时段数要符合一定的比例,其主要目的是消弱( )。
A.旁折光影响
B.望远镜照准误差
12-03
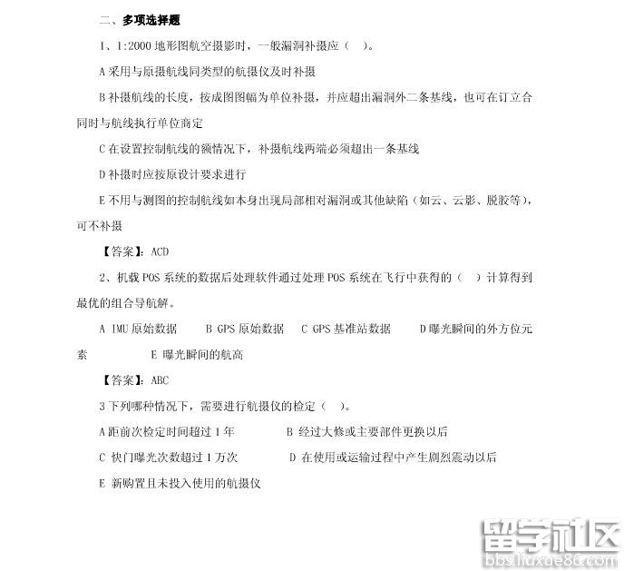
出国留学网为大家提供注册测绘师综合能力多选题模拟题及答案:测绘航空摄影,更多注册测绘师资讯请关注我们网站的更新!
注册测绘师综合能力多选题模拟题及答案:测绘航空摄影


注册测绘师栏目推荐阅读:
...12-03
出国留学网为大家提供注册测绘师综合能力单选题模拟题及答案:测绘航空摄影,更多注册测绘师资讯请关注我们网站的更新!
注册测绘师综合能力单选题模拟题及答案:测绘航空摄影




注册测绘师栏目推荐阅读:
12-03
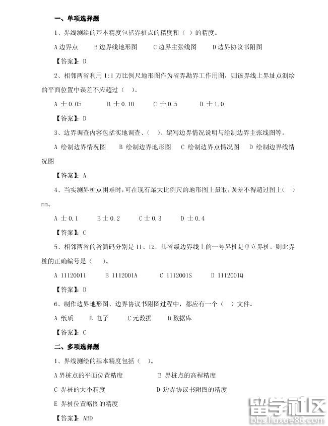
出国留学网为大家提供注册测绘师综合能力模拟题及答案:行政区域界线测绘,更多注册测绘师资讯请关注我们网站的更新!
注册测绘师综合能力模拟题及答案:行政区域界线测绘


注册测绘师栏目推荐阅读:
...12-03
出国留学网为大家提供注册测绘师综合能力模拟题及答案(地籍测绘),更多注册测绘师资讯请关注我们网站的更新!
注册测绘师综合能力模拟题及答案(地籍测绘)



注册测绘师栏目推荐阅读:
12-03
出国留学网为大家提供注册测绘师综合能力模拟题及答案:房产测绘,更多注册测绘师资讯请关注我们网站的更新!
注册测绘师综合能力模拟题及答案:房产测绘





注册测绘师栏目推荐阅读:
12-03
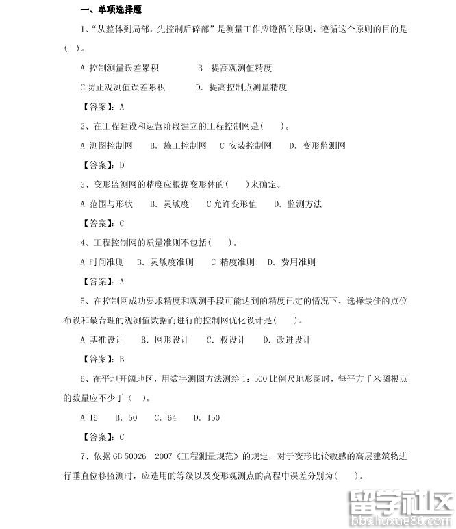
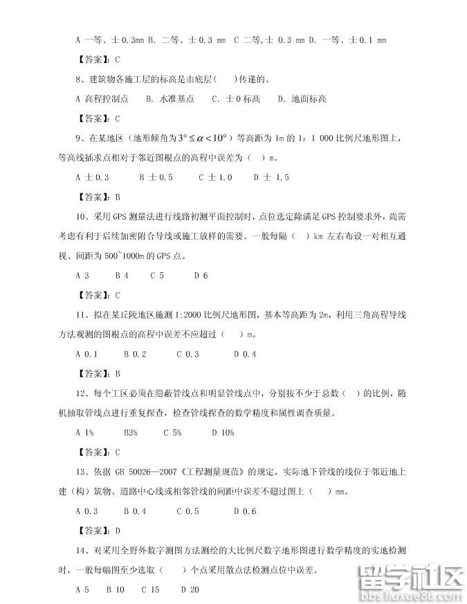
出国留学网为大家提供注册测绘师综合能力模拟题及答案:工程测量,更多注册测绘师资讯请关注我们网站的更新!
注册测绘师综合能力模拟题及答案:工程测量





注册测绘师栏目推荐阅读:
注册测绘师试题及答案推荐访问