出国留学网专题频道浙江二级建造师栏目,提供与浙江二级建造师相关的所有资讯,希望我们所做的能让您感到满意!
06-01
2022年浙江省二级建造师执业资格考试准考证打印就要开始了,让我们提前来熟悉一下准考证打印入口吧!下面是由出国留学网编辑为大家整理的“2022浙江二级建造师考试准考证打印入口”,仅供参考,欢迎大家阅读本文。
2022浙江二级建造师考试准考证打印入口
点击进入:2022浙江二级建造师考试准考证打印入口
拓展阅读:没过二建可以直接考一建吗
可以的,只要满足报考条件就可以考,一建教材的内容几乎完全涵盖了二建的教材,《实务》科目上,一建的考题广度和难度也超过二建的。
要知道一级建造师每年的通过率都不超过5%,想要顺利通过一建考试,就一定要努力和坚持。当然了,建议大家先考二建再考一建,尤其是零基础的考生,这样考试的难度会小很多。
二建与一建的很多知识点都是相通的,以二建为基础,再去考一建也更简单些。而且,二建的通过率要比一建高得多。
从实际情况来看,这样的方式效果也不错,拿到一建证书的,手里多半也有二建证书。不过这个过程确实稍微漫长,至少也需要3到5年的时间才能实现。
二级建造师报名条件
(一)凡遵纪守法并具备工程类或工程经济类中等专科以上学历,且从事建设工程项目施工管理工作满2年的人员,可报名参加二级建造师执业资格考试。报考级别为“考三科(不符合免试条件)”。
(二)符合报名条件并满足下列条件之一者,可以免考相应科目:
1.具有中级及以上专业技术资格,从事建设项目施工管理工作满15年,可免试《建设工程施工管理》科目。报考级别为“考二科(符合免试条件)”。
2.取得一级项目经理资质证书,并具有中级及以上专业技术资格;或取得一级项目经理资质证书,从事建设项目施工管理工作满15年,可免试《建设工程施工管理》和《建设工程法规及相关知识》科目。报考级别为“考一科(符合免试条件)”。
(三)已取得某一...
05-31
2022年浙江省二级建造师执业资格考试准考证打印时间已经公布了,让我们一起来了解一下吧!下面是由出国留学网编辑为大家整理的“2022浙江二级建造师考试准考证打印时间”,仅供参考,欢迎大家阅读本文。
2022浙江二级建造师考试准考证打印时间
准考证打印时间:2022年6月6日至10日。
拓展阅读:二级建造师的考试科目
二级建造师考试科目:《建设工程施工管理》、《建设工程法规及相关知识》、《专业工程管理与实务》,而前两个考试科目为各专业考生统考的科目。
其中《专业工程管理与实务》科目包括:矿业工程、水利水电工程、建筑工程、公路工程、机电工程和市政公用工程等6个专业。考生在报名的时候,只要选择一个适合自己的专业考试就可以了。
二级建造师考试题型及题量:
《建设工程法规及相关知识》:单选题:60道 1分/道;多选题:20道 2分/道。
《建设工程施工管理》:单选题:70道 1分/道;多选题:25道 2分/道。
《专业工程管理与实务》:单选题:20道 1分/道;多选题:10道 2分/道;案例题:4道 占80分。
二级建造师考试难不难
相比较而言,二级建造师还算好考,通过率大概在25%(通过报考人数与通过人数比例算得,仅供参考),比其他建筑行业证书都要容易许多。
二建的考试难度不大,考生只要认真准备,通过二建考试是没什么压力的。二建一共有六个专业可以选择,分别是建筑、公路、市政、机电、水利、矿业,其中建筑需求最大,考试人数最多,通过率也最高,是每年最热门的专业之一,如果是第一次备考,毫无经验,可以选择报考建筑专业,当然如果你本身从事的是其他专业或所学的是其他专业,也可以直接报考其他专业,这样学习进度会快出很多。
推荐阅读:
08-24
2020年二级建造师考试报名时间陆陆续续已经出来了,对于浙江二级建造师考试报名条件还不清楚的小伙伴快来看看吧!下面由出国留学网小编为你精心准备了“2020浙江二级建造师考试报考条件”,持续关注本站将可以持续获取更多的考试资讯!
2020浙江二级建造师考试报考条件
(一)凡遵纪守法,并具备以下条件之一者,均可报名参加二级建造师执业资格考试(报名时选择的级别为“考全科”):
1.取得工程类或工程经济类中专以上学历,并从事建设工程项目施工管理工作满2年;
2.取得非工程类或非工程经济类中专以上学历,并从事建设工程项目施工管理工作满2年,受聘担任工程或工程经济类专业技术职务的人员;
3.《专业工程管理与实务》科目,考生可根据实际工作选择其中一个专业报考。
(二)已获得某一专业成绩合格证明的人员,可在余下的专业科目中,选择其中一个专业科目报考,即“增项”考试(报名时选择的级别为“相应专业”)。
(三)其他事项。报考条件中的专业工作年限均计算到报考当年年底,若以后学历报考的,之前的专业工作年限可以累计(脱产学习的时间不累计)。具体专业细分见报名网上提供的“专业对照表”。
推荐阅读:
...08-18
时间过得很快,转眼间已经八月中旬,还不清楚2二级建造师考试报名入口的小伙伴快来看看吧!,下面由出国留学网小编为你精心准备了“2020浙江二级建造师考试报名入口”,持续关注本站将可以持续获取更多的考试资讯!
2020浙江二级建造师考试报名入口
点击进入 浙江二级建造师考试报名入口
2020年浙江二级建造师考试报名流程
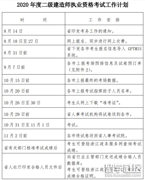
(一)符合报考条件的人员,应于8月18日至27日,登录浙江人事考试网,按告知承诺制的要求,一次性完成报名和交费流程。
1.报名人员登陆浙江人事考试网进入报名系统,在作出符合报考条件等真实性承诺后,如实填报个人信息(如姓名、学历学位、身份证号和手机号等),正确选择报考信息(如考试专业、级别、科目、考区和报名点等),同时上传考生本人的电子证件照(照片处理工具和方法见浙江人事考试网首页的“办事指南”栏目)。
2.报名人员在填报完信息,并点击“确认”或打印“报名表”后,即可进行网上交费,交费成功即为报考成功。打印的“报名表”供考生留存备查。
3.报名人员要认真检查,重点防止填错姓名、身份证号和4手机号,选错考区、报名点、考试级别和专业科目,以及传错照片等,务必经反复检查,确认无误后再点击“确认”或打印“报名表”。若发现报名信息有误,在网上交费前可自行修改,网上交费后则须联系我院处理。网上报名技术咨询电话:0571-88396764、88396765,传真88395085。
4.报名成功的考生,应于10月26日至30日登录浙江人事考试网打印“准考证”,按“准考证”规定的时间、地点和要求参加考试。若发现准考证信息有误,应在考前联系所在考区人事考试机构处理。
(二)报名人员在网上报名时应注意以下事项。
1.网上报名时,如属报名人员传错照片、填错个人信息(如姓名、证件号和手机号)、选错报考信息(如考区、报名点、考试级别和专业科目),以及未交费或错交费、不符合相应报考条件等,造成参加考试、答卷评阅、通信联络、成绩注册等受影响的,由报名人员自担责任。
2.网上交费时,可用同一账户逐一为多人支付,但要注意一一对应考生交费,以免错交费和漏交费。在试卷预订后或因虚假承诺被取消报...
08-18
时间过得很快,二级建造师考试报名已经陆陆续续开始了,还不清楚考试报名时间的小伙伴快来看看吧!,下面由出国留学网小编为你精心准备了“2020浙江二级建造师考试报名时间通知”,持续关注本站将可以持续获取更多的考试资讯!
2020浙江二级建造师考试报名时间通知
报名流程
(一)符合报考条件的人员,应于8月18日至27日,登录浙江人事考试网,按告知承诺制的要求,一次性完成报名和交费流程。
1.报名人员登陆浙江人事考试网进入报名系统,在作出符合报考条件等真实性承诺后,如实填报个人信息(如姓名、学历学位、身份证号和手机号等),正确选择报考信息(如考试专业、级别、科目、考区和报名点等),同时上传考生本人的电子证件照(照片处理工具和方法见浙江人事考试网首页的“办事指南”栏目)。
2.报名人员在填报完信息,并点击“确认”或打印“报名表”后,即可进行网上交费,交费成功即为报考成功。打印的“报名表”供考生留存备查。
3.报名人员要认真检查,重点防止填错姓名、身份证号和4手机号,选错考区、报名点、考试级别和专业科目,以及传错照片等,务必经反复检查,确认无误后再点击“确认”或打印“报名表”。若发现报名信息有误,在网上交费前可自行修改,网上交费后则须联系我院处理。网上报名技术咨询电话:0571-88396764、88396765,传真88395085。
4.报名成功的考生,应于10月26日至30日登录浙江人事考试网打印“准考证”,按“准考证”规定的时间、地点和要求参加考试。若发现准考证信息有误,应在考前联系所在考区人事考试机构处理。
(二)报名人员在网上报名时应注意以下事项。
1.网上报名时,如属报名人员传错照片、填错个人信息(如姓名、证件号和手机号)、选错报考信息(如考区、报名点、考试级别和专业科目),以及未交费或错交费、不符合相应报考条件等,造成参加考试、答卷评阅、通信联络、成绩注册等受影响的,由报名人员自担责任。
2.网上交费时,可用同一账户逐一为多人支付,但要注意一一对应考生交费,以免错交费和漏交费。在试卷预订后或因虚假承诺被取消报考资格的,已交费用不予退还。
3.凡在2019年曾报过“考全科”并交费成功,无论是否到过现场考试,今年继续报考原专业的,应按“老考生”报名,其他人员(包括首次报考的、去年“考全科”今年更换了专业的、报考“增项”级别的)均按“新考生”报名。去年“考全科”今年若更换了专业或错报成“增项”级别,造成原合格成绩无法使用的,后果由考生自负。
4.考生应对照报考条件诚信报名。根据我省二级建造师执业资格管理制度和当前疫情防控要求,报考人员应在现工作地或户籍地报考(即:网上所选“报名点”必须是现工作地或户籍地)。否则,若影响参加考试,或成绩合格证明领用的,后果由考生自负。
推荐阅读:
08-17
2020年二级建造师考试报名陆陆续续开始了,还不清楚二级建造师考试准考证打印时间的小伙伴快来看看吧!下面由出国留学网小编为你精心准备了“2020浙江二级建造师考试准考证打印时间公布”,持续关注本站将可以持续获取更多的考试资讯!
2020浙江二级建造师考试准考证打印时间公布
根据浙江人事网发布的《关于做好2020年度二级建造师执业资格考试有关工作的通知》可以知道准考证打印时间为2020年10月26-10月30日。

推荐阅读:
...07-17
2020年二级建造师考试报名马上就要来了,很多小伙伴还不清楚要哪些报名材料,下面由出国留学网小编为你精心准备了“2020浙江二级建造师考试报名材料”,持续关注本站将可以持续获取更多的考试资讯!
2020浙江二级建造师考试报名材料
一、首次报考人员需提供以下材料
(1)相应的学历证书原件及复印件;
(2)本人身份证(或军官证)原件及复印件;
(3)有效的业务工作证明(在报名表“单位意见”栏填写并加盖公章);
(4)本人近期1寸同底免冠照片2张,2寸同底免冠照片1张(贴于报名表指定位置);
(5)如实填写的当年度二级建造师执业资格考试报名表(新考生);
(6)如实填涂的省人事考试报名信息卡;
(7)免试部分科目需提供相应专业的中级及以上专业技术资格证书及复印件,一、二级项目经理资质证书及复印件。
二、续考人员需提供以下材料
(1)本人身份证(或军官证)原件及复印件;
(2)上一年度的准考证原件及复印件;
(3)本人近期1寸同底免冠照片1张,2寸同底免冠照片1张(贴于报名表指定位置);
(4)如实填写的当年度二级建造师执业资格考试报名表(老考生);
(5)如实填涂的省人事考试报名信息卡。
推荐阅读:
05-15
二级建造师考试时间即将出来,还不知道的考生赶紧看过来,下面由出国留学网小编为你精心准备了“2020浙江二级建造师考试时间预计”,持续关注本站将可以持续获取更多的考试资讯!
1、开学通知:3月全国各地陆续发布开学通知,多地于4月开学,证明疫情有所缓和(比原定的开学时间推迟了2个月)
2、高考推迟:高考推迟一个月举行,于7月7日8日开考
3、一级建造师考试定于9月19、20日开考,在这里需要注意的是需要避免一建和二建考试时间冲突。所以二建考试推迟到9月的几率很小,小编预计二级建造师考试时间大概会推迟到7、8月进行。小编会及时整理发布官网最新考试公告,方便放大考生及时获知2020年二级建造师考试时间。
附:2020年度二级建造师执业资格考试科目:
建设工程施工管理
建设工程法规及相关知识
专业工程管理与实务
其中,《建设工程施工管理》和《建设工程法规及相关知识》两个科目为客观题,用2B铅笔在答题卡(小卡)上作答;《专业工程管理与实务》科目包括建筑工程、公路工程、水利水电工程、市政公用工程、矿业工程和机电工程6个专业,试卷包括主观题和客观题,客观题用2B铅笔在答题卡(小卡)上作答,主观题用黑色字迹墨水笔在答题纸(专用答题卡)上作答,即该科目考试有答题卡和答题纸两部分。应试人员根据报考情况参加其中一个专业科目考试。
应试时,应试人员应携带黑色字迹墨水笔、2B铅笔、橡皮、无声无文本编辑功能的计算器。各科试卷卷本可作草稿纸使用,考后回收,不再另发草稿纸。
二级建造师执业资格考试分综合考试和专业考试,综合考试包括《建设工程施工管理》、《建设工程法规及相关知识》两个科目,这两个科目为各专业考生统考科目。专业考试为《专业工程管理与实务》一个科目,该科目分为6个专业,即:建筑工程、公路工程、水利水电工程、矿业工程、机电工程和市政公用工程。考生在报名时根据工作需要和自身条件选择一个专业进行考试。
1.报考一门:实务科目。建造师考试只报考一门建议从实务课程开始,实务课程是三门课程中理论与实际紧密结合的一门课程,而且涉及到工程经济、工程项目管理和法规及相关知识。学习好实务课程,可以增加其他三门课程通过的信心。
2.报考两门:实务科目++建设工程施工管理。建设工程施工管理的内容可以运用到市政公用工程管理与实务的项目施工管理中,实务课程中关于进度控制、网络计划图这部分内容讲解比较简单,在建设工程施工管理课程中可以详细和系统的学习。建筑工程管理与实务课程中案例分析题又可以灵活的运用工程项目管理中的内容。两者相辅相成,学习的效果远远大于“1+1”。
3.报考三门:市政公用工程管理与实务+建设工程施工管理+建设工程法规及相关知识。建设工程法规及相关知识的学习相对要比建设施工管理简单一些,考生可以根据自己的实际情况灵活安排备考时间。建设工程教育网建议这三门的时间分配比例为5:2:3,也就是说实务的学习要占你二建全部学习时间的一半,其次是法规占30%,其余是管理。
推荐阅读:
03-05
二级建造师报名即将开始,为此提前知道二级建造师的报名流程及入口同样非常重要,下面由出国留学网小编为你精心准备了“2020浙江二级建造师考试报名入口【提前公告】”,持续关注本站将可以持续获取更多的考试资讯!
二级建造师官方网站一般为当地人事考试网或住建厅,浙江二级建造师考试报名网站及官方公告发布网站均为浙江人事考试网。
浙江二级建造师报名官方网站:浙江人事考试网(http://www.zjks.com/)
浙江二级建造师报名入口:http://www.zjks.com
准备报考2020年二级建造师考试的学员,第一件应该确认的事情是自己是否符合2020年二级建造师报考条件,第二件事斟酌一下到底要报考几科更合适,哪些科目搭配报考学习更高效,下面二级建造师考试网给大家提供几点建议,仅供参考!
二级建造师执业资格考试分综合考试和专业考试,综合考试包括《建设工程施工管理》、《建设工程法规及相关知识》两个科目,这两个科目为各专业考生统考科目。专业考试为《专业工程管理与实务》一个科目,该科目分为6个专业,即:建筑工程、公路工程、水利水电工程、矿业工程、机电工程和市政公用工程。考生在报名时根据工作需要和自身条件选择一个专业进行考试。
1.报考一门:实务科目。建造师考试只报考一门建议从实务课程开始,实务课程是三门课程中理论与实际紧密结合的一门课程,而且涉及到工程经济、工程项目管理和法规及相关知识。学习好实务课程,可以增加其他三门课程通过的信心。
2.报考两门:实务科目++建设工程施工管理。建设工程施工管理的内容可以运用到市政公用工程管理与实务的项目施工管理中,实务课程中关于进度控制、网络计划图这部分内容讲解比较简单,在建设工程施工管理课程中可以详细和系统的学习。建筑工程管理与实务课程中案例分析题又可以灵活的运用工程项目管理中的内容。两者相辅相成,学习的效果远远大于“1+1”。
3.报考三门:市政公用工程管理与实务+建设工程施工管理+建设工程法规及相关知识。建设工程法规及相关知识的学习相对要比建设施工管理简单一些,考生可以根据自己的实际情况灵活安排备考时间。建设工程教育网建议这三门的时间分配比例为5:2:3,也就是说实务的学习要占你二建全部学习时间的一半,其次是法规占30%,其余是管理。
推荐阅读:
12-30
二级建造师考试报名时间已出现了,正在备考的考生看过来。下面由出国留学网小编为你精心准备了“2020年浙江二级建造师考试报名预计时间”,持续关注本站将可以持续获取更多的考试资讯!
2020年浙江二级建造师考试报名预计时间
2020年浙江二级建造师考试报名时间暂未公布,根据历年浙江二级建造师考试报名时间预计,2020年浙江二建报名3月开始。
历年浙江二建报名时间:
浙江二级建造师推荐访问