出国留学网专题频道海南中考政治栏目,提供与海南中考政治相关的所有资讯,希望我们所做的能让您感到满意!
中考后不要迷茫,出国留学网小编将为您带来“[2017年海南中考政治试卷及答案(图片版)]”,中考成绩一旦公布也会第一时间更新,请各位考生及家长密切关注页面更新,祝你的中考之路顺畅无阻。





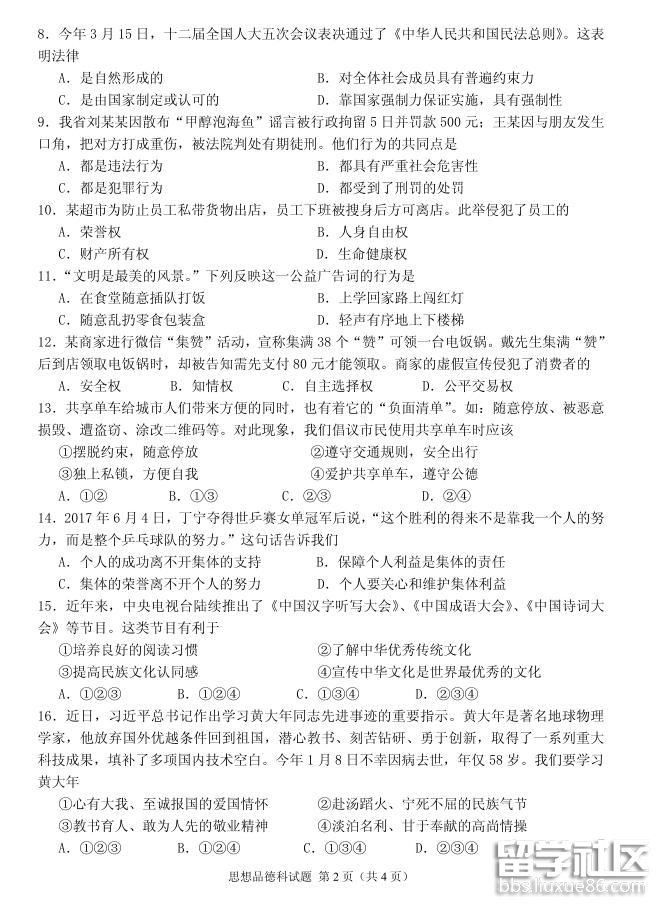
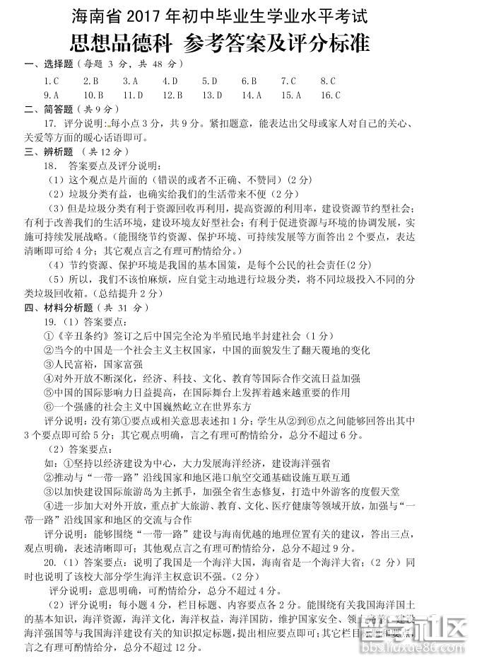
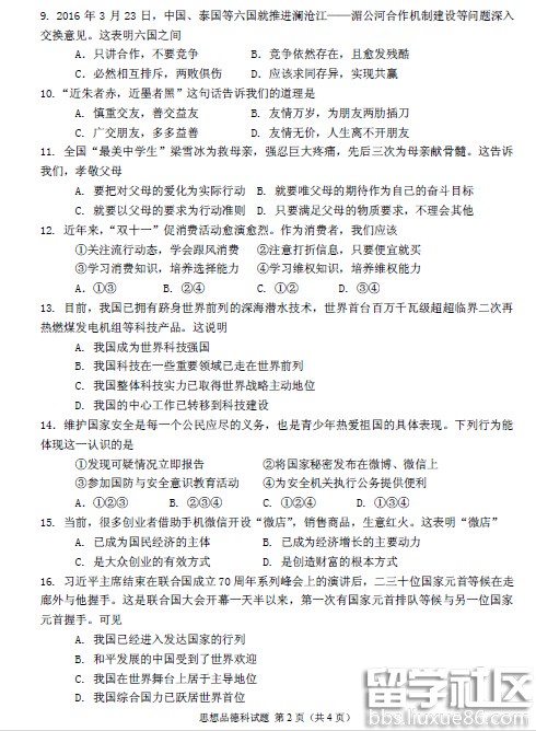
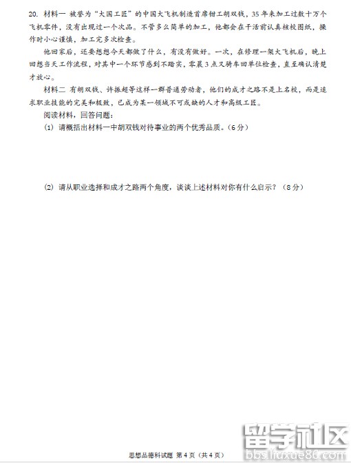
点击下载完整版>>>2017年海南省中考思想品德试题(PDF版,含答案)
2017年中考结束后您可能还会关注:
...
中考后不要迷茫,出国留学网小编将为您带来“[2017年海南中考政治真题含答案]”,中考成绩一旦公布也会第一时间更新,请各位考生及家长密切关注页面更新,祝你的中考之路顺畅无阻。





点击下载完整版>>>2017年海南省中考思想品德试题(PDF版,含答案)
2017年中考结束后您可能还会关注:
...
中考后不要迷茫,出国留学网小编将为您带来“[海南中考政治2017年试题及答案]”,中考成绩一旦公布也会第一时间更新,请各位考生及家长密切关注页面更新,祝你的中考之路顺畅无阻。





点击下载完整版>>>2017年海南省中考思想品德试题(PDF版,含答案)
2017年中考结束后您可能还会关注:
...
中考后不要迷茫,出国留学网小编将为您带来“[海南中考政治2017年试卷及答案]”,中考成绩一旦公布也会第一时间更新,请各位考生及家长密切关注页面更新,祝你的中考之路顺畅无阻。





点击下载完整版>>>2017年海南省中考思想品德试题(PDF版,含答案)
2017年中考结束后您可能还会关注:
...06-15
把握船帆的平衡才能到达胜利的彼岸。出国留学网中考频道第一时间为您发布海南中考政治真题及答案2017,希望对您有所帮助,欢迎您访问出国留学网浏览更多中考资讯,了解最新信息请按CTRL F5刷新页面。更多海南中考分数线、海南中考成绩查询、海南中考志愿填报、海南中考录取查询信息等信息请关注我们网站的更新!
| 2017海南中考政治真题及答案发布入口 |
以下是海南2017年全部科目的试题发布入口:
06-15
成功是对执著者的一种馈赠,失败是对追求者的一种考验。出国留学网中考频道第一时间为您发布2017年海南中考政治真题及答案,希望对您有所帮助,欢迎您访问出国留学网浏览更多中考资讯,了解最新信息请按CTRL F5刷新下面链接。更多海南中考分数线、海南中考成绩查询、海南中考志愿填报、海南中考录取查询信息等信息请关注我们网站的更新!
| 2017海南中考政治真题及答案发布入口 |
以下是海南2017年全部科目的试题发布入口:
06-15
风帆不挂在桅杆是块无用的布,理想不付诸行动是虚无飘渺的雾。出国留学网中考频道第一时间为您发布2017海南中考政治真题及答案,希望对您有所帮助,欢迎您访问出国留学网浏览更多中考资讯,了解最新信息请按CTRL F5刷新下面链接。更多海南中考分数线、海南中考成绩查询、海南中考志愿填报、海南中考录取查询信息等信息请关注我们网站的更新!
| 2017海南中考政治真题及答案发布入口 |
以下是海南2017年全部科目的试题发布入口:
08-04
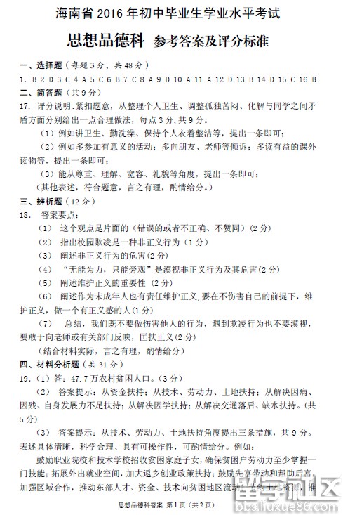
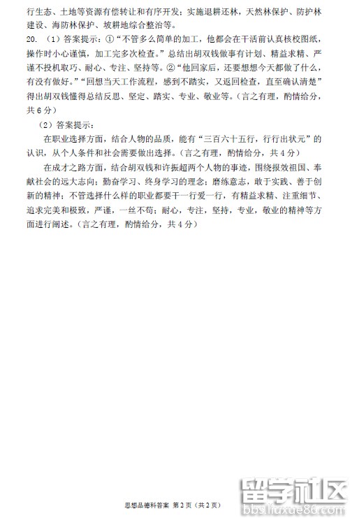
2016海南中考政治试卷及答案已经公布,出国留学网海南中考频道的小编会及时为广大考生提供2016海南中考政治试卷及答案,希望对大家有所帮助。
2016海南中考政治试卷及答案






以下是海南2016年全部科目的试题发布入口:
| 地区 | 中考试题 |
08-04
海南中考政治推荐访问