出国留学网专题频道海南教师资格证面试疫情防控要求栏目,提供与海南教师资格证面试疫情防控要求相关的所有资讯,希望我们所做的能让您感到满意!
2022年教师资格证考试时间马上就要到了,请各位考生抓紧最后的时间进行教资冲刺。做好备考的同时,疫情防控也少不了,下面是小编为大家准备的“2022年湖南教师资格证考试疫情防控要求”,可供参考。更多考试相关要求请继续关注本网站。
各位考生:
2022年下半年中小学教师资格考试(笔试)将于10月29日举行,根据我省疫情防控工作要求,为确保考试顺利和广大考生、考试工作人员健康安全,现就有关事项通知如下,请广大考生知悉并遵照执行。
一、考前准备
1.所有考生须在考前14天内进行自我体温监测(10月15日-10月28日),自行下载打印并按要求填写《2022年下半年中小学教师资格考试(笔试)考生健康卡及考试安全承诺书》(见附件1)。
2. 考生应通过“湖南省居民健康卡公众号”提前实名申请电子健康卡。
3.主动参加核酸检测,取得我省48小时内核酸检测阴性证明(以考区当地防疫部门最新规定为准)。考生应留意考试的具体时间安排,最好是在考试开始前24小时至12小时的时间段内完成核酸采集,以便在考前获得适时检查结果。
4.所有外省入(返)湘考生请参照湖南疾控微信公众号发布的入(返)湘人员要求执行(具体要求以考区所在地最新防疫政策为准)。
二、参考要求
1. 考生应提前到达考点,进入考点时要听从现场工作人员指挥,保持安全距离。考点入口扫场所码,出示健康码和行程卡(也可截图或彩色打印纸质稿方便查验),接受体温测量。
2. 考生每单元考试进入考场时,均须将一份填写完整的《2022年下半年中小学教师资格考试(笔试)考生健康卡及考试安全承诺书》交给监考老师。
3. 考生须提前准备好足够的口罩(一次性医用口罩或医用外科口罩)等防护物资。考生赴考点途中至考试结束离开考点要全程佩戴好口罩。监考老师对考生进行身份识别时,如因佩戴口罩而影响相貌比对时,有权要求考生摘下口罩进行身份识别。进入考点后建议考生及时进行手部消毒或洗手。
三、其他事项
1.异常情况不得参加考试。①健康码为红码或者黄码;②体温异常(现场测温37.3℃及以上),出现干咳、乏力、咽痛、腹泻等相关症状;③隔离治疗中的新冠肺炎确诊病例、疑似病例、无症状感染者,集中隔离期未满的密切接触者,处于医学观察期、居家健康观察期、日常健康监测期的人员。
...
10-20
2022年下半年教师资格证考试时间马上就要到了,为了保证考试的顺利进行,请各位考生考前认真阅读所在考区的教师资格证考试疫情防控要求,并做好个人防护。下面是小编整理的“2022年湖北教师资格证考试疫情防控要求”,仅供参考。
湖北省2022年下半年中小学教师资格考试(笔试)将于10月29日举行。为保障广大考生和考试工作人员的生命安全和身体健康,根据当前疫情形势及我省疫情防控有关要求,现将本次考试疫情防控要求告知如下,请广大考生遵照执行。
一、遵守防疫规定。鉴于当前新冠肺炎疫情形势严峻复杂及不确定性,考试防疫要求按疫情变化适时调整,请考生密切关注考点所在地疫情防控政策措施和湖北省教育考试院官网、微信公众号发布的有关考试防疫要求,遵守考试防疫规定。跨区域(含跨省、省内跨市)参加考试的考生,须严格落实考点属地有关报备、核酸检测、隔离管控、健康监测等防疫管理规定。考生不遵守规定、导致不能参加考试的,责任由本人承担。
二、落实防疫要求。所有考生须提前申领“湖北健康码”,并于考前7天开展自我健康监测,每日自行监测体温,按要求进行核酸检测,并填写《湖北省2022年下半年中小学教师资格考试(笔试)考生健康状况承诺书》,考试当天每次进入考点均需接受核验,进入考场时由监考老师统一收取。
所有考生应全程接种新冠病毒疫苗,不能接种者应提供疾控部门或医疗机构开具的相关证明。正在接受集中医学隔离观察、居家隔离医学观察、居家健康监测、社区健康监测以及被判定为风险人员的考生不得参加考试。
考生须按防疫规定进行核酸检测。考前7天有省外旅居史的考生,在完成“落地检”的基础上,须提供考点所在市(州)考前连续3天核酸检测阴性证明;其他省内考生提倡考前3天每天一检测,须提供24小时内核酸检测阴性证明。考试期间所有考生须严格执行考点所在市(州)防疫政策,不参加聚餐、聚会等活动,不前往人群密集场所。
三、合理安排出行。考前不前往中、高风险区,抵达考点所在地后,及时向当地社区报备。考生应事先了解赴考路途交通情况,提前1小时到达考点,为考点防疫核查预留充足时间,避免耽误考试。
四、接受健康检查。进入考点时,所有考生须配合健康检查,主动出示本人身份证、笔试准考证、“湖北健康码”、“通信大数据行程卡”、考前核酸检测阴性记录或报告,并接受体温检测。考生在进入考场前须佩戴口罩,进入考场就座后,考生可以自主决定是否继续佩戴。在备用隔离考场考试的考生须全程佩戴口罩。考生佩戴口罩不得妨碍身份识别和验证。
五、配合应急处置。考生进入考点时出现健康码异常、体温异常等状况,须由考点防疫人员综合研判确定是否可以正常参加考试,考生应服从考试工作人员安排。考试当天,考生如出现发热、干咳、乏力、鼻塞、流涕、咽痛、嗅(味)觉减退、腹泻等症状,应立即告知考试工作人员,并配合相关部门处置。
当前疫情形势复杂多变,考生考前7天非必要不跨区域流动。对于刻意隐瞒病情或者不如实报告发热史、旅居史和接触史的考生,以及在考试疫情防控中拒不配合的人员,将依据相关法律法规予以处理。
11-25
2022年下半年教师资格证面试考试报名时间马上就要到了,请各位考生在准备考试报名的同时做好考试备考。海南的考生注意了,海南考试局发布了下半年教师资格证面试的通知,下面是小编整理的“2022年下半年海南教师资格证面试考试疫情防控要求”,可供参考。
(一)考生参加考试须符合以下疫情防控健康监测要求:
1.健康码为红码、黄码、灰码的考生应按疫情防控要求提前转绿码。健康码不为绿码的考生,不得入场参加考试。
2.所有考生进入考点时,须佩戴医用外科或以上级别口罩(自备),进入警戒线后严禁擅自摘除口罩(监考员进行身份核验时短暂摘下口罩)。须扫地点码、出示行程卡及48小时内核酸检测阴性证明,接受体温测量。健康码和行程卡为绿色、体温低于37.3℃方可入场参加考试。第一次测量体温不合格的,可适当休息后使用其他设备或其他方式再次测量,仍不合格的,经综合评估不符合条件者不得参加考试。
3.考前7天内有本土疫情报告的地市旅居史或7天内有风险区和重点涉疫区旅居史的考生(根据全国疫情发展情况确定),入琼后进行“落地检”,并请考生随时关注海南省卫健委官网(https://wst.hainan.gov.cn/swjw/ywdt/ttxw/),查看最新发布的风险区分类和入琼防控措施,按照最新的防疫要求执行,满足条件后方可参加考试。
4.在考试过程中全程佩戴口罩,身体如有不适可举手报告监考员。考试期间发热(体温超过37.3℃)的,经综合评估不符合条件者中止考试或不得与其他健康考生同场考试,转至隔离考场继续考试。
(二)有以下情况之一者不允许参加考试:
1.不能提供健康码、通信大数据行程卡和不按要求提供考前新冠肺炎病毒核酸检测阴性报告证明的;
2.已治愈出院的确诊病例或已解除集中隔离医学观察的无症状感染者,尚在随访或医学观察期内的;
3.尚未解除医学观察的密切接触者;
4.健康码为红码、黄码、灰码的考生;
5.考前7天内有本土疫情报告的地市旅居史者,按疫情防控指挥部要求仍处于管控期内或是居家健康监测期未满的;
6.考前8天内有境外及香港特区、台湾地区旅居史的;
7.进场时测量体温不正常(体温≥37.3℃),在临时观察场所适当休息后使用水银体温计再次测量体温仍然不正常的,有发热、咳嗽、肌肉酸痛、味觉嗅觉减退或丧失等可疑症状,经专家研判不可以参加考试的;
8.其他特殊情形经由专业医务人员评估判断为不可以参加考试的。
(三)考生须严格遵守考试疫情防控要求和考试规则,诚信考试。如7天内有本土疫情报告的地市旅居史(根据全国疫情发展情况确定)和其他涉疫地区旅居史或8天内有境外旅居史的考生必须如实报告,不得有瞒报、谎报等行为,否则将依法追究有关责任。存在不能参加考试情形的考生不得进入考点,否则按违反疫情防控要求处理,一切后果由考生自行承担。
(四)考前7天,考生通过微信或支付宝等APP扫描海南省健康码进行每日实名健康打卡。若不扫码打卡,将会影响正常入场考试;尽量减少异地、跨省流动,不前往国内高风险...
10-27
2022年教师资格证考试时间马上就要到了,请各位考生做好考前准备。下面是小编为大家整理的“2022年曲靖教师资格证考试疫情防控要求”,可供各位考生参考。更多考试相关信息请继续关注出国留学网。
防疫事项:
(一)提前了解考点所在地疫情防控规定。考试期间的疫情防控工作实行属地管理,考生应及时了解考点所在地疫情防控要求。近期旅居地与考点所在地不一致的考生,须严格遵守并执行考点所在地疫情防控规定。曲靖市疾病预防控制中心咨询电话:0874-8998131,宣威市疾病预防控制中心咨询电话:0874-7209821。
(二)自10月22日开始,申领“云南健康码”“通信大数据行程卡”并持续关注状态,在云南省招生考试院官网下载打印《云南省2022年下半年中小学教师资格考试考生新冠肺炎疫情防控健康告知暨承诺书》(应按本人考试科目数准备充足的份数,每场考试均需提交),做好每日体温测量、记录和健康状况监测,如实完整填写承诺书中有关信息并签字确认。如身体出现异常情况,要及时就医并报告考区。
(三)及时进行核酸检测,请考生提前准备好10月29日首场考试前48小时内核酸检测阴性证明(考点所在地如有特殊疫情防控要求的,须按照当地要求应考)。
(四)登录“云南考试健康监测系统”填写和更新健康监测信息。考生务必于10月23日起,每日登录“云南考试健康监测系统”(https://jkjc.ynzs.cn)填写和更新健康监测信息,每日上传本人云南健康码截图和通信大数据行程码截图,未填写的将会影响正常考试。请于10月27日起,上传本人首场考试前48小时核酸检测阴性证明截图。
(五)注意加强个人防护。考生须自备一次性医用口罩或医用外科口罩,入场时必须规范佩戴口罩,不得因为佩戴口罩影响身份识别。考试过程中,常态化防控区域、低风险地区考生可以自主决定是否继续佩戴口罩。中、高风险地区及备用隔离考场的考生须全程规范佩戴口罩(考点所在地如有特殊要求的,须按照当地要求应考)。
(六)考生在考试过程中若出现干咳、发热、气促、流涕、腹泻等异常状况,应立即向监考员报告,按照防疫相关程序处置。考试结束后,考生须听从考点安排分批、错峰离场。送考人员应服从考点工作人员管理,不得进入考点或在考点周围聚集。
(七)对不配合考试防疫工作、不如实报告健康状况,隐瞒或谎报旅居史、接触史、健康状况等疫情防控信息,提供虚假防疫证明材料和信息的考生将依法追究责任。
考前准备工作:
(一)提前打印准考证。考生于2022年10月25日至29日登录“中小学教师资格考试网”...
10-20
2022年教师资格证考试时间马上就要到了,请各位考生抓紧时间准备考试。为了保证考试的顺利进行,各地区都发布了考试疫情防控的要求,请各位考生注意,下面是小编整理的“2022年重庆教师资格证考试疫情防控要求”,可供参考。
2022年下半年中小学教师资格考试笔试将于2022年10月29日举行。为保障广大考生和考试工作人员的生命安全和身体健康,现将重庆市2022年下半年中小学教师资格考试笔试疫情防控要求告知如下,请广大考生遵照执行 。
一、 考前准备
(一)考生须严格遵守重庆市及考点所在地的疫情防控要求,做好健康监测、核酸检测及个人防护,通过微信或支付宝小程序等实名申领渝康码和通信大数据行程卡,并持续关注本人渝康码和通信大数据行程卡状态。渝康码状态异常的考生,应按照重庆市疫情防控管理规定的转码条件完成核酸检测,及时进行转码申报。
(二) 考生须于2022年10月19日9︰00至10月28日15︰00期间,每日访问重庆市教育考试院门户网站(https://www.cqksy.cn)或重庆招考信息网(https://www.cqzk.com.cn),进入“重庆市2022年下半年中小学教师资格考试笔试健康防疫信息上报系统”,完成每日健康状况登记。考生进入该系统进行微信绑定后,可通过“重庆招考”微信公众号“健康上报”菜单进行登记。
(三)为便于你顺利参加考试,市外考生须于考前7天(即10月22日0点)前返回重庆。确有困难无法在考前7天返回重庆的,须主动与报考区县教育考试机构联系(附件1)。
(四)考生须自行下载打印《重庆市中小学教师资格考试承诺书》(附件 2),并按要求如实填写,每科考试入场时均须上交。
二、入场要求
(一)考试当天,考生应提前到达考点,预留足够时间错峰、有序进入考点、考场,配合工作人员做好入场检查。考生进入考点须提供本人的 准考证、身份证 、“两码一证明”(渝康码、行程码 、核酸检测阴性证明)以及《重庆市中小学教师资格考试承诺书》,入场检查符合要求且 体温测量正常(低于37.3℃),扫场所码,方可入场参加考试 。
(二) 所有考生进入考点时须提交48小时内重庆市本地核酸检测阴性证明(以采样时间计算,电子或纸质均可)。
以下考生须提供考前72小时内2次重庆市本地核酸检测阴性证明( 以采样时间计算,电子或纸质均可),且2次核酸检测须间隔24小时以上:考前7天内,市外非中高风险区来渝返渝的考生;考前10天内有境外旅居史的考生;考前7天内出现体温≥ 37.3℃ ,或出现发热、干咳、乏力、鼻塞、流涕、咽痛...
10-26
2022年下半年教师资格证考试时间马上就要到了,为了保证考试的顺利进行,请各位考生及时关注考试疫情防控要求。下面是小编为大家整理的“2022年海南教师资格证考试疫情防控要求调整(10月26日)”,可供各位考生参考。
一、海口市疫情管理措施动态调整须知
根据疫情形势研判,在原省外来(返)海口人员管理措施的基础上,海口市新型冠状病毒肺炎疫情防控工作指挥部于10月25日起对部分人员管理措施进行调整。调整后管理措施具体如下:
(一)对7日内有高风险或参照高风险管控区(湖南邵阳、青海、山西大同、福建福州、新疆、内蒙古、西藏、甘肃兰州、甘肃庆阳、宁夏银川等)旅居史的来(返)海口人员,在抵达海口机场、码头等关口实施落地检,并落实7天集中隔离医学观察健康管理措施,其中第1、2、3、5、7天各开展一次核酸检测。管理期限自离开重点涉疫区之日开始算,不足7天的填平补齐。
(二)对7日内有湖南怀化、河南郑州、四川广元、云南德宏、陕西西安、陕西汉中、广东广州等地区旅居史的来(返)海口人员,在抵达海口关口实施落地检,检测结果为阴性的方可放行;对7日内有山东枣庄、湖北武汉、天津静海区、重庆江津区、广东深圳、山西运城、山西临汾、湖北襄阳、四川南充等地区旅居史的来(返)海口人员在抵达海口关口实施落地检后放行。抵海口后应第一时间向社区(村委会)、单位或所住宿宾馆报备,落实3天严格居家(酒店)健康监测,期间实施3天3检(不包括落地检)。完成居家健康监测后进行自我健康监测至抵海口满7天,建议第5、7天各做一次核酸,并按海口市常态化核酸检测要求每3天至少完成1次核酸检测,自我健康监测期间不聚集、不去人员密集的场所。
(三)上述涉疫地区名单根据疫情形势动态调整。
二、三亚市疫情管理措施动态调整须知
根据综合研判,三亚市疫情防控工作指挥部决定,从10月25日起,调整对7天内有本土疫情地区旅居史人员管理措施如下:
(一)对7日内有高风险地区或参照高风险地区管理(湖南邵阳、青海、新疆、内蒙古)旅居史的来(返)三亚人员,在抵达入市关口实施“落地检”,并落实7天集中隔离医学观察(集中隔离费用自理),其中第1、2、3、5、7天各开展一次核酸检测。管理期限自离开疫情风险地区之日开始计算,不足7天的填平补齐。
(二)对7日内有广东广州和中山、福建福州、云南德宏、陕西西安和咸阳、四川广元旅居史人员,在入市关口实施“落地检”,检测结果为阴性的方可放行,进入三亚后应第一时间向单位、社区(村)报备,严格落实三天居家(酒店)健康监测(三天三检,不包括落地检)管理措施;居家健康监测结束后参加三亚市常态化核酸检测(三天一检)。
(三)对7日内有山西大同、宁夏银川、湖南怀化、山西临汾、湖北襄阳、天津静海、甘肃兰州及庆阳、广东深圳及揭阳、四川南充、湖北武汉、河南郑州、重庆江津、陕西汉中、山西运城、山东枣庄等旅居史人员实施落地检(即采即走),落实三天居家(酒店)健康监测(三天三检,不包括落地检)管理措施;居家健康监测结束后参加三亚市常态化核酸检测(三天一检)。
(四)除上述区域外,对7日内有本土疫情地区旅居史人员,在入市关口实施“落地检”,无需...
12-20
教师资格证面试难度大不大,考生该怎么准备?想了解的小伙伴看过来,下面由出国留学网小编为你精心准备了“教师资格证面试难吗 有关教师资格证面试要求”仅供参考,持续关注本站将可以持续获取更多的资讯!
教师资格证面试难吗
一般来说,教师资格证的面试通过率大约在50%~70%左右,通过的概率还是比较大的。
教师资格证难不难,主要还是看自己平时的练习,一般考生在考教师资格证之前都没有面试经验,但是可以听一些课程,或者是通过自己不断地对镜练习或者是对着家人、朋友练习等,让自己达到熟练课本知识,试讲不紧张就可以了。
如果你第一次面试不成功,只要笔试单科成绩在两年有效期内就可以再申请教师资格证面试考试。
教师资格证面试要求
一般面试时间约10分钟。面试分为说课和考官提问两部分。面试成绩为合格或不合格。
面试要求:不携带任何资料,即问即答,谈话式交流。仪表端庄,服饰得体,行为大方,气质文雅,师德良好。使用普通话,语言清晰、流畅、准确、完整,有感染力。解答针对拟教学科以及教育学、心理学、相关专业基础知识的有关问题。
什么叫“说课”:说课是教师通过对教育目标本身的分析,表述具体课题的教学设想及其理论依据。通俗的讲就是要说清:教什么、怎么教、为什么这么教。“说课”以说为主,是教师对教案本身的分析和说明,是一种口头叙述为主的教案分析。
关于考官的提问,可能会涉及说课内容,但主要是关于教育教学发展动态、政治思想理论或者关于考生个人的,比如为什么想当老师等等。总的来说,提问不是重点,说课才是重点,提问只要如实回答,一般不会有太大问题。
教师资格证一年可以考几次
我觉得大家普遍会认为资格证的考试是一年考两次,教师资格考试每年3月和11月各举行一次,其中,上半年报名时间一般为1月份,下半年报名时间一般为9月份。面试考试在上半年的5月中旬和次年的1月初。
2020年教师资格证考试比较特殊,因疫情原因一并组织到下半年进行考一次。2020教师资格证笔试时间10月31日,面试时间是2021年1月9-10日。
目前中小学教师资格考试改革正在全国部分省(市、区)试点,从试点省(市、区)来看,大部分地方实行一年两次考试,但也有一些地方的实行一年一次考试。
比如说山西,云南这些地方是实行一年一次考试的。如果咨询小7的同学正好是处在这几个地方的,这就是只有一年一次的考试机会,错过了只能第二年再考,但是也有例外,如果说你的学历或者你的户籍在其他的地方,可以去多做一些尝试的。
备考心得
首先简单介绍一下教师资格证,和考试时间,以及考试科目。
很多小伙伴都会考教资,不管考教资是出于什么目的,我还是建议你们如果后期有做教育相关的工作的想法,可以趁着大学,时间充足的时候考考。等到真正步入社会,工作加学习会很累。而且...
10-03
2022年下半年教师资格证考试时间为10月29日,目前距离考试时间已经不多了,请各位考生抓紧时间准备考试。下面是小编为大家整理的“2022年下半年教师资格证考试疫情防控要求”,可供参考。更多考试相关信息请各位考生继续关注本网站。
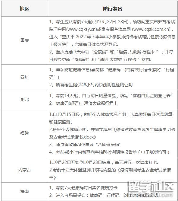
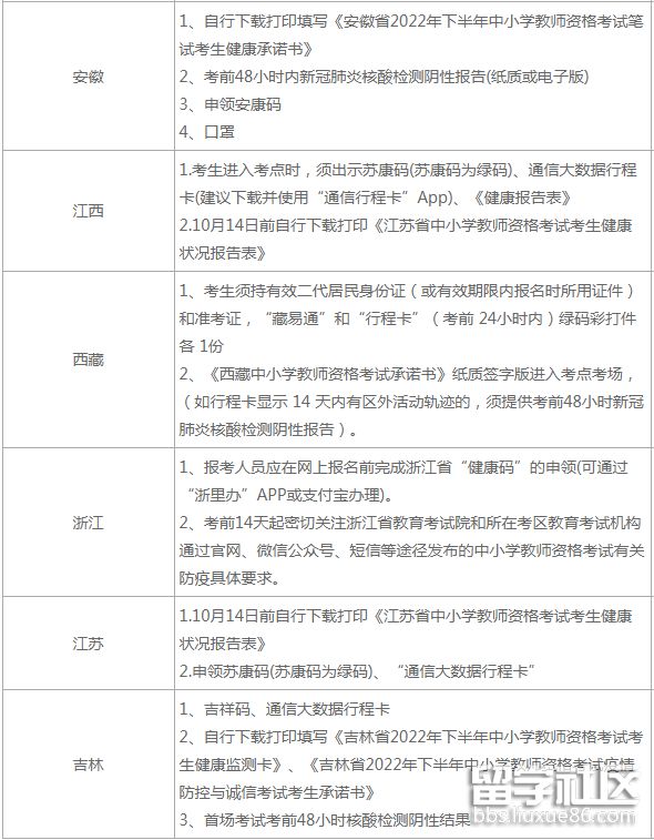
各地区疫情防控要求汇总:


2022年下半年教师资格证考试时间安排:

推荐阅读:
...海南教师资格证面试疫情防控要求推荐访问