出国留学网专题频道消火栓栏目,提供与消火栓相关的所有资讯,希望我们所做的能让您感到满意! 消火栓是设置在消防给水管网上的消防供水装置,由阀、出水口和壳体等组成。
03-09
出国留学网为您整理“一级消防工程师案例分析:室内消火栓检测验收及维保”,欢迎阅读参考,更多有关内容请继续关注本网站一级消防工程师栏目。
一级消防工程师案例分析:室内消火栓检测验收及维保
1.室内消火栓的检测验收
1)一组消防水泵,吸水管不少于两条,当其中一条损坏或检修时,其余吸水管应能通过全部消防给水设计流量,
2)消防水泵吸水口的淹没深度应满足消防水泵在最低水位运行安全的要求,吸水管喇叭口在消防水位最低有效水位的淹没深度应根据吸水喇叭口的水流速度和水力条件确定,但不应小于600mm,当采用旋流防止器时,淹没深度不应小于200mm。
3)当室内消火栓数超过10个且室外消火栓给水系统流量大于20L/s时,室内消火栓给水系统管网应成环状,消防泵房应有不少于2条出水管直接和环网的不同管段相连,当其中一条损坏时,其余的出水管应能通过全部水量。
4)水泵进水管:明杆闸阀或带自锁装置的蝶阀(管径超过DN300,宜设置电动闸阀)、过滤器、软接头、偏心异径管(吸水管避免形成气囊)、压力表(真空压力表);
水泵出水管:止回阀、明杆闸阀或带自锁装置的蝶阀、压力表和DN65的试水管及阀门。
5)消火栓给水系统应设置备用消防水泵,消防水泵的供水只能供向消防系统管网,不可直接供给高位消防水箱。
6)一组消防水泵的供水应设不少于两条供水管与消防给水环网连接,当其中一条检修时,其余供水管仍应能供应全部消防给水设计流量。
7)室内消火栓竖管直径应由计算确定但不应小于DN100,应采用DN65室内消火栓。
8)室内消防给水管网应采用阀门分成若干独立段。管网阀门的布置应保证检修管道时关闭的竖管不超过1根。
9)屋顶有局部功能用房,屋面层设室内消火栓,并应另设一个屋顶消火栓。
10)消防用水和其他用水合用水箱时应采取消防用水不作他用的技术措施。消防水箱进入室内管网应设置止回阀。
2.室内消火栓箱安装的基本要求
1)消火栓的启闭阀门设置位置应便于操作使用,阀门的中心距箱侧面应为140mm,距箱后内表面应为100mm,允许偏差±5mm。
2)室内消火栓箱的安装应平正、牢固,暗装的消火栓箱不应破坏隔墙的耐火性能。
3)箱体安装的垂直度允许偏差为±3mm。
4)消火栓箱门的开启不应小于120°。
5)安装消火栓水龙带,水龙带与消防水枪和快速接头绑扎好后,应根据箱内构造将水龙带放置。
6)双向开门消火栓箱应有耐火等级应符合设计要求,当设计没有要求时应至少满足1h耐火极限的要求。
7)消火栓箱门上应用红色字体注明“消火栓”字样。
小编精心推荐:
02-09
出国留学网为您整理“2018年一级消防工程师技术实务考点:室外消火栓系统”,欢迎阅读参考,更多有关内容请继续关注本网站一级消防工程师栏目。
2018年一级消防工程师技术实务考点:室外消火栓系统
一、系统组成
室外消火栓给水系统通常是指室外消防给水系统,它是设置在建筑物外墙外的消防给水系统,主要承担城市、集镇、居住区或工矿企业等室外部分的消防给水任务。
室外消火栓给水系统由消防水源、消防供水设备、室外消防给水管网和室外消火栓灭火设施组成。室外消防给水管网包括进水管、干管和相应的配件、附件;室外消火栓灭火设施包括室外消火栓、水带、水枪等。

二、系统工作原理
(一)常高压消防给水系统
常高压消防给水系统管网内应经常保持足够的压力和消防用水量。当火灾发生后,现场人员可从设置在附近的消火栓箱内取出水带和水枪,将水带与消火栓栓口连接,接上水枪,打开消火栓的阀门,直接出水灭火。
(二)临时高压消防给水系统
临时高压消防给水系统中设有消防泵,平时管网内压力较低。当火灾发生后,现场人员可从设置在附近的消火栓箱内取出水带和水枪,将水带与消火栓栓口连接,接上水枪,打开消火栓的阀门,通知水泵房启动消防泵,使管网内的压力达到高压给水系统的水压要求,消火栓即可投入使用。当室外采用高压或临时高压给水系统时,宜与室内消防给水系统合用,独立的室外临时高压消防给水系统宜采用稳压泵维持系统的充水和压力。
(三)低压消防给水系统
低压消防给水系统管网内的压力较低,当火灾发生后,消防队员打开最近的室外消火栓,将消防车与室外消火栓连接,从室外管网内吸水加入消防车内,然后利用消防车直接加压灭火,或者由消防车通过水泵接合器向室内管网内加压供水。建筑物室外宜采用低压消防给水系统,当采用市政给水管网时,应采用双路消防供水,除建筑高度超过54m的住宅外,室外消火栓设计流量小于或等于20L/s时可采用一路消防供水,且室外消火栓应由市政给水管网直接供水。
三、系统设置要求
(一)室外消火栓的设置范围
1)在城市、居住区、工厂、仓库等的规划和建筑设计中,必须同时设计消防给水系统;城镇(包括居住区、商业区、开发区、工业区等)应沿可通行消防车的街道设置市政消火栓系统。
2)民用建筑、厂房(仓库)、储罐(区)、堆场周围应设室外消火栓。
3)用于消防救援和消防车停靠的屋面上,应设置室外消火栓系统。
4)耐火等级不低于二级,且建筑物体积小于或等于3000m3的戊类厂房;或居住区人数不超过500人...
12-27
下面是出国留学网整理的“2018年一级消防工程师《综合能力》考点精讲:消火栓系统的构成”,欢迎阅读参考,更多有关内容请密切关注本网站一级消防工程师栏目。
2018年一级消防工程师《综合能力》考点精讲:消火栓系统的构成
一、室外消火栓系统
室外消火栓系统组成:市政供水管网或室外消防给水管网、消防水池、消防水泵和室外消火栓。
室外消火栓按安装形式不同分为:地上式和地下式。
二、室内火栓系统
室内消火栓系统由消防给水设施、消防给水管网、室内消火栓设备、报警控制设备及系统附件等组成。

例题:消火栓系统按设置位置不同可分为室内消火栓系统和室外消火栓系统,可主要由消防给水管网、消防水池和消火栓等组成。其中()适用于寒冷地区室外。
A.室内地上消火栓系统
B.室内地下消火栓系统
C.室外地上消火栓系统
D.室外地下消火栓系统
答案:D
一级消防工程师考试频道推荐阅读:
12-13
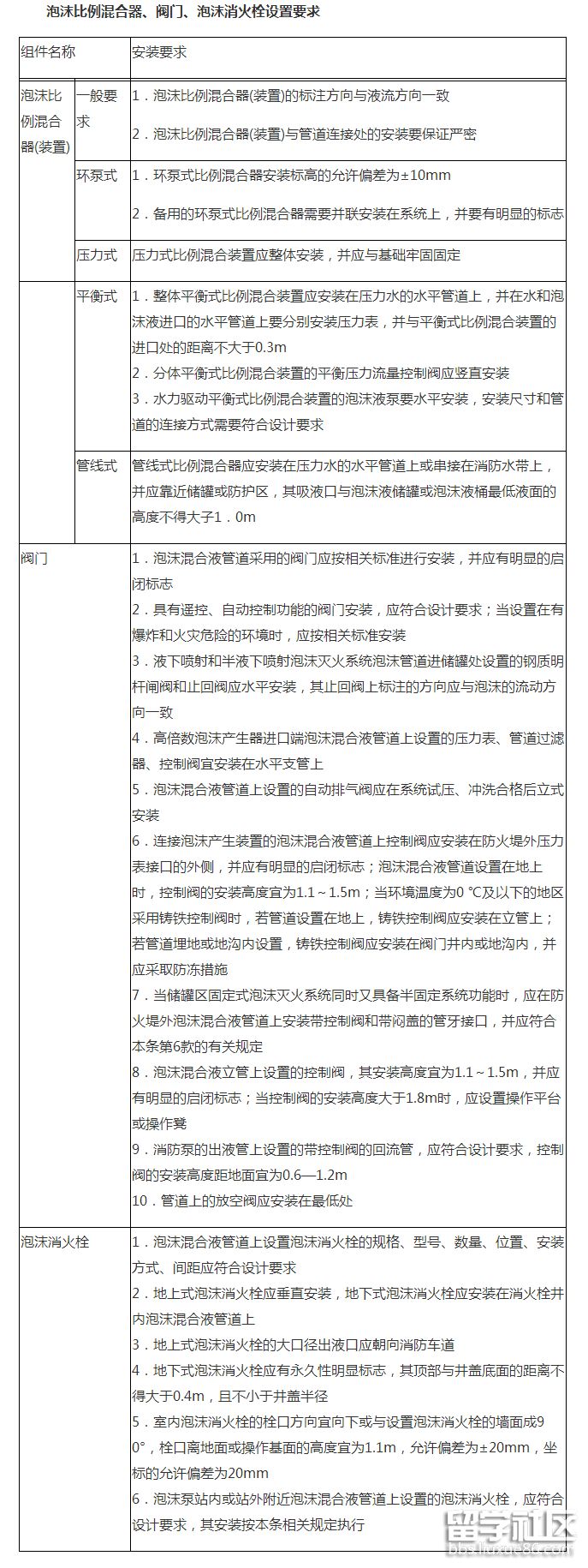
下面是出国留学网整理的“2018年一级消防工程师《综合能力》考点:泡沫比例混合器、阀门、泡沫消火栓设置要求”,欢迎阅读参考,更多有关一级消防工程师综合能力考点的内容请继续关注本网站一级消防工程师栏目。
2018年一级消防工程师《综合能力》考点:泡沫比例混合器、阀门、泡沫消火栓设置要求

一级消防工程师考试频道推荐阅读:
12-12
下面是出国留学网整理的“2018年一级消防工程师《案例分析》考点:室内消火栓”,欢迎阅读参考,更多有关一级消防工程师案例分析考点的内容请继续关注本网站一级消防工程师栏目。
2018年一级消防工程师《案例分析》考点:室内消火栓
一、低层和多层建筑
下列建筑应设置 DN65 的室内消火栓:
1)建筑占地面积大于 300 ㎡的厂房(仓库)。
2)体积大于 5000m³的车站、码头、机场的候车(船、机)楼以及展览建筑、商店、旅馆、病房楼、门诊楼、图书馆等。
3)特等、甲等剧场,超过 800 个座位的其他等级的剧场和电影院等,超过 1200 个座位的礼堂、体育馆等。
4)建筑高度大于 15m 或体积大于 10000 m³的办公楼、教学楼、非住宅类居住建筑等其他民用建筑。
5)高层公共建筑和建筑高度大于 21m 的住宅建筑。
6)对于建筑高度不大于 27m 的住宅建筑,当确有困难时,可只设置干式消防竖管和不带消火栓箱的 DN65 的室内消火栓。
室内消火栓——用水量应根据水枪充实水柱长度和同时使用水枪数量经计算确定,且不应小于下表的规定;

室内消火栓——超过 10 个且室外消防用水流量大于 15L/s 时,其消防给水管道应连成环状,且至少应有两条进水管与室外管网或消防水泵连接。
环装管网——供水安全,当其中一条进水管发生事故时,其余的进水管应仍能供应全部消防用水量;环状管道应有可靠的水源保证。
室内消火栓竖管——直径不应小于 DN100,室内消火栓直径不应小于 DN65。
室内消防——给水管网应采用阀门分成若干独立段。对于单层厂房(仓库)和公共建筑,检修停止使用的消防栓不应超过 5 个。对于多层民用建筑和其它厂房(仓库),室内消防给水管道上阀门的应保证检修管道时关闭的竖管不超过 1 根,但设置的竖管超过 3 根时,可关闭 2 根。
室内消火栓——应布置在位置明显易于操作的部位,栓口离地面高度宜为 1.10m,其出水方向宜向下或与设置消火栓的墙面成 90°角,消火栓消防水带长度不宜大于 25m。
室内消火栓的布置——应保证有两支水枪的充实水柱同时到达室内任何部位。建筑高度小于或等于 24m,且体积小于或等于 5000m³的库房,可采用一支水枪的充实水柱到达室内任何部位。
水枪的充实水柱——应经计算确定,甲、乙类厂房、层数超过 6 层的公共建筑和层数超过 4 层的厂房(仓库),不应小于 10.0m;高层厂房(仓库)、高架仓库和体积大于 25000 m³的商店、体育馆、影剧院、会堂、展览建筑、车站、...
12-09
下面是出国留学网整理的“2018年一级消防工程师《案例分析》考点:室外消火栓”,欢迎阅读参考,更多有关一级消防工程师案例分析的内容请继续关注本网站一级消防工程师栏目。
2018年一级消防工程师《案例分析》考点:室外消火栓
一、民用建筑、厂房、储罐区
民用建筑、厂房(仓库)、储罐(区)、堆场应设室外消火栓。
当室外消防给水采用低压给水系统时,室外消火栓栓口处的水压从室外设计地面算起不应小于 0.10MPa。
工厂、仓库和民用建筑一次灭火的室外消火栓用水量不应小于下表的规定;
工厂、仓库和民用建筑一次灭火的室外消火栓用水量(L/s)

室外消防给水管网——应布置成环状,当室外消防用水量小于等于 15L/s 时,可布置成枝状;向环状管网输水的进水管不应少于 2 条,当其中 1 条发生故障时,其余的进水管应能满足消防用水总量的供给要求;
环状管道——应采用阀门分成若干独立段,每段内室外消火栓的数量不宜超过 5 个;液体储罐区的室外消防用水量其消防用水量应按需水量最大的一座储罐计算。
储罐区消防给水系统——采用独立的稳高压消防给水系统,压力为 0.70~1.20MPa。
消火栓——选用地上式消火栓,间距不超过 60m,沿罐区四周道路边设置。
室外消火栓的间距——不应大于 120m。
室外消火栓的保护半径——不应大于 150m,在市政消火栓保护半径以内,当室外消防用水量小于或等于 15L/s 时,可不设置室外消火栓。
室外消火栓的数量——应按其保护半径和室外消防用水量等综合计算确定,每个室外消火栓的用水量应按 10~15L/s 计算;与保护对象之间的距离在 5~40m 范围内的市政消火栓,可计入室外消火栓的数量内。
室外消火栓宜采用地上式消火栓。
二、车库
停车数超过 5 辆的车库应设消防给水系统。
车库应设室外消火栓给水系统,其室外消防用水量应按消防用水量最大的一座汽车库、修车库、停车场计算,并不应小于下列规定:
(1)Ⅰ、Ⅱ类车库不应小于 20L/s;
(2)Ⅲ类汽车库不应小于 15L/s;
(3)Ⅳ类车库不应小于 10L/s。
室外消火栓的保护半径不应超过 150m,在市政消火栓保护半径 150m 及以内的汽车库,可不设置室外消火栓。
三、高层建筑
高层建筑——必须设置室内、外消火栓系统。
室外消火栓——...
08-26
出国留学网小编为你整理“2017年一级消防工程师综合能力知识点:市政消火栓”哦,包括一级消防工程师考试试题、考点、重点等相关内容,欢迎广大网友前来学习,希望对你有所帮助!更多资讯关注本网站的更新吧!
7.2 市政消火栓
7.2.1 市政消火栓宜采用地上式室外消火栓;在严寒、寒冷等冬季结冰地区宜采用干式地上式室外消火栓,严寒地区宜增置消防水鹤。当采用地下式室外消火栓,地下消火栓井的直径不宜小于1.5m,且当地下式室外消火栓的取水口在冰冻线以上时,应采取保温措施。
7.2.2 市政消火栓宜采用直径DN150的室外消火栓,并应符合下列要求。
1 室外地上式消火栓应有一个直径为150mm或100mm和两个直径为65mm的栓口;
2 室外地下式消火栓应有直径为100mm和65mm的栓口各一个。
7.2.3 市政消火栓宜在道路的一侧设置,并宜靠近十字路口,但当市政道路宽度超过60m时,应在道路的两侧交叉错落设置市政消火栓。
7.2.4 市政桥桥头和城市交通隧道出入口等市政公用设施处,应设置市政消火栓。
7.2.5 市政消火栓的保护半径不应超过150m,间距不应大于120m。
7.2.6 市政消火栓应布置在消防车易于接近的人行道和绿地等地点,且不应妨碍交通,并应符合下列规定:
1 市政消火栓距路边不宜小于0.5m,并不应大于2.0m;
2 市政消火栓距建筑外墙或外墙边缘不宜小于5.0m;
3 市政消火栓应避免设置在机械易撞击的地点,当确有困难时,应采取防撞措施。
7.2.7 市政给水管网的阀门设置应便于市政消火栓的使用和维护,并应符合现行国家标准《室外给水设计规范》GB 50013的有关规定。
7.2.8 当市政给水管网设有市政消火栓时,其平时运行工作压力不应小于0.14MPa,火灾时水力最不利市政消火栓的出流量不应小于15L/s,且供水压力从地面算起不应小于0.10MPa。
7.2.9 严寒地区在城市主要干道上设置消防水鹤的布置间距宜为1000m,连接消防水鹤的市政给水管的管径不宜小于DN200。
7.2.10 火灾时消防水鹤的出流量不宜低于30L/s,且供水压力从地面算起不应小于0.10MPa。
7.2.11 地下式市政消火栓应有明显的永久性标志。
07-28
出国留学网小编为你整理“2017年一级消防工程师知识点:喷头进场检查、市政消火栓”哦,欢迎广大网友前来学习,希望对你有所帮助!更多资讯关注本网站的更新吧!
喷头进场检查:
细水雾喷头是由一个或多个微型孔口或喷嘴构成,在额定压力下可以产生细水雾的消防专用喷头。为了避免在生产、出厂检验、运输等过程中出现的产品质量问题引发安装缺陷,喷头到场后要重点对喷头的外观、密封性和质量偏差等进行现场检验。不同类型细水雾喷头的实物图如图3-6-3所示
(一)检查内容
1.喷头标志检查
检查要求:喷头的商标、型号、制造厂及生产日期等标志齐全、清晰。
2.喷头数量检查
检查要求:喷头的数量满足设计要求。
3.喷头外观检查
检查要求:
1)喷头外观无加工缺陷和机械损伤。
2)喷头螺纹密封面无伤痕、毛刺、缺丝或断丝现象。
(二)检查方法
检查内容“1”~“3”项观察检查,分别按不同型号规格抽查1%,且不少于5只;少于5只时,全数检查。
市政消火栓:
市政消火栓宜采用地上式室外消火栓;在严寒、寒冷等冬季结冰地区宜采用干式地上式室外消火栓,严寒地区宜增置消防水鹤。当采用地下式室外消火栓,地下消火栓井的直径不宜小于1.5m,且当地下式室外消火栓的取水口在冰冻线以上时,应采取保温措施。
(一)市政消火栓宜采用直径DN150的室外消火栓,并应符合下列要求。
1 室外地上式消火栓应有一个直径为150mm或100mm和两个直径为65mm的栓口;
2 室外地下式消火栓应有直径为100mm和65mm的栓口各一个。
(二) 市政消火栓宜在道路的一侧设置,并宜靠近十字路口,但当市政道路宽度超过60m时,应在道路的两侧交叉错落设置市政消火栓。
(三) 市政桥桥头和城市交通隧道出入口等市政公用设施处,应设置市政消火栓。
(四) 市政消火栓的保护半径不应超过150m,间距不应大于120m。
(五) 市政消火栓应布置在消防车易于接近的人行道和绿地等地点,且不应妨碍交通,并应符合下列规定:
1 市政消火栓距路边不宜小于0.5m,并不应大于2.0m;
2 市政消火栓距建筑外墙或外墙边缘不宜小于5.0m;
3 市政消火栓应避免设置在机械易撞击的地点,当确有困难时,应采取防撞措施。
4 市政给水管网的阀门设置应便于市政消火栓的使用和维护,并应符合现行国家标准《室外给水设计规范》GB 50013的有关规定。
5 当市政给水管网设有市政消火栓时,其平时运行工作压力不应小于0.14MPa,火灾时水力最不利市政消火栓的出流量不应小于15L/s,且供水压力从地面算起不应小于0.10MPa。
6 严寒地区在城市主要干道上设置消防水鹤的布置间距宜为1000m,连接消防水鹤的市政给水管的管径不宜小于DN200。
7 火灾时消防水鹤的出流量不宜低于30L/s,且供水压力从地面算起不应小于0.10MPa。
8 地...
出国留学网小编为大家整理了“2017一级消防工程师考试《综合能力》知识点:消火栓箱”供广大考生参考,更多新闻资讯、复习资料、模拟试题尽在出国留学网!
2017一级消防工程师考试《综合能力》知识点:消火栓箱
消火栓箱:
(一)消火栓箱的分类
(二)消火栓箱的检查
1.外观质量和标志
2.器材的配置和性能
3.箱门
4.水带安置
5.材料
12-13
出国留学网二级消防工程师考试栏目整理“二级消防工程师《综合能力》知识点:消防设施检查”希望可以帮到广大考生,了解更多相关详情,请继续关注我们网站的更新!
二级消防工程师《案例分析》考点:室内消火栓系统
一、情景描述
一栋办公建筑,地上6层,建筑高度为23.80m,总建筑面积为 4800m2,地下室为汽车库和设备用房。建筑内设有集中空调系统,按《建筑设计防火规范》(GB 50016--2006)规定,设有室内消火栓给水系统和自动喷水灭火系统全保护,两个系统共用消防水泵组,并合用一套气压给水装置,在地下一层设有消防水泵房和150m3消防水池一座。消防水泵扬程H=50m,流量q=351/s(其中消火栓系统为151/s),采用自灌式吸水,两台同规格、同型号的消防水泵互为备用,并有双电源末端互投,泵房内设有DN150湿式报警阀一组,各层配水管直径为DN100,配桨片式水流指示器和信号蝶阀各一个,系统的各层最不利喷头处设末端试水装置,第六层设试水阀。闭式喷头流量系数K=80,按间距4.20m正方形布置,气压给水装置设于屋顶水箱间,屋顶水箱有效容积为18m3,气压给水装置的消防不动用容积为4801,工作压力参数为:P1=0.16MPa,P2=0.30MPa,P3=0.33MPa,P4=0.38MPa,气压给水装置的出水口处设有一只电接点压力表控制稳压泵启停,湿式报警阀组与气压给水装置的安装高程差为27m。电接点压力表和压力表经定期校验合格。
某消防维保单位根据维保合同每年对消防给水系统进行年检一次,季检4次,并对系统故障进行应急排除。消防维保单位在某次季检时,首先对消防供电进行检查,未发现异常,并了解到由于电网停电,维修班利用停电机会对原消防供电设备进行了一次检修,无异常情况。检查了气压给水设备的运行情况,其压力参数正常,在启停压力下均能正常启动和停运稳压泵。检查了屋顶消火栓压力表示值与气压给水设备的压力表示值,结果基本一致,均为0.21MPa。检查消防泵出口处压力表示值为零。
检查湿式报警阀组时上腔压力表示值为0.52MPa,下腔压力表示值为0.48MPa,消防水泵手动盘车一切正常,检查消防水泵电气控制柜的电流表、电压表均处于正常工作状态,手动/自动转换钮处于自动状态,各供水阀门处于常开,消防水池和水箱储备充足的消防用水。
检查试验分五个小组,各持对讲机一部,分布在消防水泵房、消控中心、水力警铃、末端试水装置、屋顶气压给水设备五个部位,检查试验目标是:通过开启末端试水装置,检验自动喷水灭火系统和消防供水系统的联动可靠性。
消防控制中心指令打开地下汽车库末端试水装置后,稳压泵在压力为0.20MPa时正常启动,且反馈信号在消防中心显示,但水流指示器信号未送达消防中心,当湿式报警阀动作后,水力警铃发出正常声响,压力开关动作信号迅速送到消防中心,消防水泵及时启动,其反馈信号送达消防中心,原设定当系统在消防水泵启动后屋顶稳压装置应联动停运,故屋顶稳压装置停止运行,经检查消防水泵出口处压力表指针只在零位有轻微摆动,而不显示压力值,而末端试水装置处压力表示值却在0.47MPa以下持续下降,鉴于此情况,消防中心决定采用主、备泵切换方式,由备用泵再次重复上述试验,结果试验情况依旧,消防中心决定暂停联动试验,检查水力警铃、水流指示器和消...
消火栓推荐访问