出国留学网专题频道消防工程师考点栏目,提供与消防工程师考点相关的所有资讯,希望我们所做的能让您感到满意!
12-08
下面是出国留学网整理的“2018年一级消防工程师考点:防护区或保护对象及储存间验收”,欢迎阅读参考,更多有关一级消防工程师安全技术实务的内容请继续关注本网站一级消防工程师栏目。
2018年一级消防工程师考点:防护区或保护对象及储存间验收
防护区或保护对象及储存间验收
1、验收内容
(1)防护区或保护对象的位置、用途、几何尺寸、开口、通风环境,可燃物种类与数量,防护区封闭结构等。
(2)安全设施(疏散通道、应急照明、标志指示、声光报警、通风排气、安全泄压等应符合有关规定)。
(3)干粉储存装置专用间的位置、通道、耐火等级、应急照明、火灾报警控制电源等。
(4)火灾报警控制系统及联动设备。
2、验收方法:观察检查、功能检查或核对设计要求。
3、合格判定标准
(1)防护区或保护对象的设置条件符合设计要求。
(2)防护区的疏散通道、疏散指示标志和应急照明装置、防护区内和人口处的声光报警装置、入口处的安全标志及干粉灭火剂喷放指示门灯、无窗或固定窗扇的地上防护区和地下防护区的排气装置和门窗设有密封条的防护区的泄压装置符合设计要求。
(3)储存装置间的位置、通道、耐火等级、应急照明装置及地下储存装置间机械排风装置符合设计要求。
系统功能性验收
系统功能验收包括进行模拟启动试验验收、模拟喷放试验验收和模拟主、备用电源切换试验,其试验方法和判定标准与系统功能测试相同。
一级消防工程师考试频道推荐阅读:
12-08
下面是出国留学网整理的“2018年一级消防工程师考点:干粉灭火系统巡查”,欢迎阅读参考,更多有关一级消防工程师安全技术实务的内容请继续关注本网站一级消防工程师栏目。
2018年一级消防工程师考点:干粉灭火系统巡查
1.巡查内容
(1)喷头外观及其周边障碍物等。
(2)驱动气体储瓶、灭火剂储存装置、干粉输送管道、选择阀、阀驱动装置外观。
(3)灭火控制器工作状态。
(4)紧急启/停按钮、释放指示灯外观。
2.巡查方法
采用目测观察的方法,检查系统及其组件外观、阀门启闭状态、用电设备及其控制装置工作状态和压力监测装置(压力表)的工作情况。
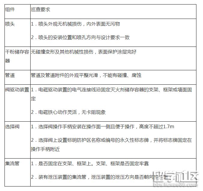
3.巡查要求

一级消防工程师考试频道推荐阅读:
12-06
下面是出国留学网整理的“2018年一级消防工程师考点:干粉灭火剂系统组件”,欢迎阅读参考,更多有关一级消防工程师实务考点的内容请继续关注本网站一级消防工程师考试栏目。
2018年一级消防工程师考点:干粉灭火剂系统组件
1.储存装置宜由干粉储存容器、容器阀、安全泄压装置、驱动气体储瓶、瓶头阀、集流管、减压阀、压力报警及控制装置等组成。并应符合下列规定:
(1)干粉储存容器应符合国家现行标准《压力容器安全技术监察规程》的规定;驱动气体储瓶及其充装系数应符合国家现行标准《气瓶安全监察规程》的规定。
(2)干粉储存容器设计压力可取1.6MPa或2.5MPa压力级;其干粉灭火剂的装量系数不应大于0.85;其增压时间不应大于30s。
(3)安全泄压装置的动作压力及额定排放量应按现行国家标准《干粉灭火系统部件通用技术条件》GBl6668执行。
(4)干粉储存容器应满足驱动气体系数、干粉储存量、输出容器阀出口干粉输送速率和压力的要求。
2.驱动气体应选用J隋性气体,宜选用氮气;二氧化碳含水率不应大于0.015%(m/m),其他气体含水率不得大于0.006%(m/m);驱动压力不得大于干粉储存容器的最高工作压力。

3.储存装置的布置应方便检查和维护,并宜避免阳光直射。其环境温度应为一20~50℃。
4.储存装置宜设在专用的储存装置间内。专用储存装置间的设置应符合下列规定:
(1)应靠近防护区,出口应直接通向室外或疏散通道。
(2)耐火等级不应低于二级。
(3)宜保持干燥和良好通风,并应设应急照明。
5.当采取防湿、防冻、防火等措施后,局部应用灭火系统的储存装置可设置在固定的安全围栏内。
一级消防工程师考试频道推荐阅读:
12-06
下面是出国留学网整理的“2018年一级消防工程师考点:干粉灭火剂系统工作原理”,欢迎阅读参考,更多有关一级消防工程师实务考点的内容请继续关注本网站一级消防工程师考试栏目。
2018年一级消防工程师考点:干粉灭火剂系统工作原理
1.自动控制方式
当保护对象着火后,温度上升达到规定值,探测器发出火灾信号到控制器,然后由控制器打开相应报警设备(如声光及警铃),当启动机构接收到控制器的启动信号后将启动瓶打开,启动瓶内的氮气通过管道将高压驱动气体瓶组的瓶头阀打开,瓶中的高压驱动气体进入集气管,经过高压阀进入减压阀,减压至规定压力后,通过进气阀进入干粉储罐内,搅动罐中干粉灭火剂,使罐中干粉灭火剂疏松形成便于流动的气粉混合物,当干粉罐内的压力上到规定压力数值时,定压动作机构开始动作,打开干粉罐出口球阀,干粉灭火剂则经过总阀门、选择阀、输粉管和喷嘴向着火对象,或者经喷枪射到着火对象的表面,进行灭火。

2.手动控制方式
手动启动装置是防护区内或保护对象附近的人员在发现火险时启动灭火系统的手段之一,故要求它们安装在靠近防护区或保护对象同时又是能够确保操作人员安全的位置。为了避免操作人员在紧急情况下错按其他按钮,故要求在所有手动启动装置都应明显地标示出其对应的防护区或保护对象的名称。
手动紧急停止装置是在系统启动后的延迟时段内发现不需要或不能够实施喷放灭火剂的情况时可采用的一种使系统中止下来的手段。产生这种情况的原因很多,比如有人错按了启动按钮;火情未到非启动灭火系统不可的地步,可改用其他简易灭火手段;区域内还有人员尚未完全撤离等等。一旦系统开始喷放灭火剂,手动紧急停止装置便失去了作用。启用紧急停止装置后,虽然系统控制装置停止了后继动作,但干粉储罐增压仍然继续,系统处蓄势待发的状态,这时仍有可能需要重新启动系统,释放灭火剂。比如有人错按了紧急停止按钮,防护区内被困人员已经撤离等,所以,要求做到在使用手动紧急停止装置后,手动启动装置可以再次启动。
根据使用对象和场合的不同,灭火系统亦可与感温、感烟探测器联动。在经常有人的地方也可采用半自动操作,即人工确认火灾,启动手动按钮就完成了全部喷粉灭火动作。
一级消防工程师考试频道推荐阅读:
12-06
下面是出国留学网整理的“2018年一级消防工程师考点:干粉灭火剂系统设计参数”,欢迎阅读参考,更多有关一级消防工程师实务考点的内容请继续关注本网站一级消防工程师考试栏目。
2018年一级消防工程师考点:干粉灭火剂系统设计参数
1.一般规定
(1)干粉灭火系统按应用方式可分为全淹没灭火系统和局部应用灭火系统。扑救封闭空间内的火灾应采用全淹没灭火系统;扑救具体保护对象的火灾应采用局部应用灭火系统。
(2)采用全淹没灭火系统的防护区,应符合下列规定:
①喷放干粉时不能自动关闭的防护区开口,其总面积不应大于该防护区总内表面积的15%,且开口不应设在底面。
②防护区的围护结构及门、窗的耐火极限不应小于0.50h,吊顶的耐火极限不应小于0.25h;围护结构及门、窗的允许压力不宜小于1200Pa。
(3)采用局部应用灭火系统的保护对象,应符合下列规定:
①保护对象周围的空气流动速度不应大于2m/s。必要时,应采取挡风措施。
②在喷头和保护对象之间,喷头喷射角范围内不应有遮挡物。
③当保护对象为可燃液体时,液面至容器缘口的距离不得小于1 50mm。
(4)当防护区或保护对象有可燃气体,易燃、可燃液体供应源时,启动干粉灭火系统之前或同时,必须切断气体、液体的供应源。
(5)可燃气体,易燃、可燃液体和可熔化固体火灾宜采用碳酸氢钠干粉灭火剂;可燃固体表面火灾应采用磷酸铵盐干粉灭火剂。
(6)组合分配系统的灭火剂储存量不应小于所需储存量最多的一个防护区或保护对象的储存量。
(7)组合分配系统保护的防护区与保护对象之和不得超过8个。当防护区与保护对象之和超过5个时,或者在喷放后48h内不能恢复到正常工作状态时,灭火剂应有备用量。备用量不应小于系统设计的储存量。
(8)备用干粉储存容器应与系统管网相连,并能与主用于粉储存容器切换使用。

2.全淹没灭火系统
(1)全淹没灭火系统的灭火剂设计浓度不得小于0.65kg/m3。
(2)全淹没灭火系统的干粉喷射时间不应大于30s。
(3)全淹没灭火系统喷头布置,应使防护区内灭火剂分布均匀。
(4)防护区应设泄压口,并宜设在外墙上,其高度应大于防护区净高的2/3。
3.局部应用灭火系统
(1)局部应用灭火系统的设计可采用面积法或体积法。当保护对象的着火部位是平面时,宜采用面积法;当采用面积法不能做到使所有表面被完全...
12-04
下面是出国留学网准备的“2018年一级消防工程师考点:气体灭火系统的验收”,欢迎阅读参考,更多有关一级消防工程师考试知识点的内容请关注本网站一级消防工程师栏目。
2018年一级消防工程师考点:气体灭火系统的验收
1、防护区或保护对象与储存装置间验收检查
(1)防护区或保护对象符合设计要求:
防护区或保护对象的位置、用途、划分、几何尺寸、开口、通风、环境温度、可燃物的种类、防护区围护结构的耐压、耐火极限及门、窗可自行关闭装置。
(2)防护区下列安全设施的设置应符合设计要求。
①防护区的疏散通道、疏散指示标志和应急照明装置。
②防护区内和入口处的声光报警装置、气体喷放指示灯和入口处的安全标志。
⑨无窗或固定窗扇的地上防护区和地下防护区的排气装置。
④门窗设有密封条的防护区的泄压装置。
⑤专用的空气呼吸器。
(3)储存装置间的位置、通道、耐火等级、应急照明装置、火灾报警控制装置及地下储存装置间机械排风装置应符合设计要求。
(4)火灾报警控制装置及联动设备应符合设计要求。

2、设备和灭火剂输送管道验收
(1)灭火剂储存容器的数量、型号和规格,位置与固定方式,油漆和标志,以及灭火剂储存容器的安装质量符合设计要求。
(2)储存容器内的灭火剂充装量和储存压力符合设计要求。
(3)集流管的材料、规格、连接方式、布置及其泄压装置的泄压方向符合设计要求和有关规定。
(4)选择阀及信号反馈装置的数量、型号、规格、位置、标志及其安装质量符合设计要求相关规范的有关规定。
(5)阀驱动装置的数量、型号、规格和标志,安装位置,气动驱动装置中驱动气瓶的介质名称和充装压力,以及气动驱动装置管道的规格、布置和连接方式符合设计要求有关规定。
(6)驱动气瓶和选择阀的机械应急手动操作处,均应有标明对应防护区或保护对象名称的永久标志;驱动气瓶的机械应急操作装置均应设安全销并加铅封,现场手动启动按钮应有防护罩。
(7)灭火剂输送管道的布置与连接方式、支架和吊架的位置及间距、穿过建筑构件及其变形缝的处理、各管段和附件的型号规格以及防腐处理和涂刷油漆颜色,应符合设计要求和有关规定。
(8)喷嘴的数量、型号、规格、安装位置和方向,应符合设计要求和喷嘴安装的有关规定。
3、系统功能验收
(1)系统功能验收时,应进行模拟启动试验,并合格。
(2)系统功能验收时,应进行模拟喷气试验,并合格。
(...
12-04
下面是出国留学网准备的“2018年一级消防工程师考点:阀驱动装置”,欢迎阅读参考,更多有关一级消防工程师考试知识点的内容请关注本网站一级消防工程师栏目。
2018年一级消防工程师考点:阀驱动装置
一、直观检查要求
①气动驱动装置无明显变形,表面防腐层完好,手动按钮上有完整铅封。
②气动管道平整光滑,弯曲部分规则平整。

二、安装检查要求
①除必要外露部分外,拉索采用经内外防腐处理的钢管防护;转弯处采用专用导向滑轮;拉索末端拉手设在专用的保护盒内;拉索套管和保护盒要固定牢靠。
②以重力式机械驱动的装置安装时,应保证重物在下落行程中无阻挡,其下落行程应保证驱动所需距离,且不小于25mm。
③电磁驱动装置驱动器的电气连接线应沿支、框架或墙面固定。
④驱动气体的种类和充装压力符合设计文件要求;驱动气瓶上有标明驱动介质名称、储存压力、充装时间及对应防护区或保护对象的名称或编号的永久性标志,且便于观察;驱动气瓶的瓶头阀上应设有带安全销(加有铅封)的紧急手动启动装置;驱动气瓶的支、框架或箱体应固定牢靠,并做防腐处理,多个驱动装置集中安装时其高度相差不宜超过10mm;压力表的正面朝向操作面,多个驱动装置集中安装时其压力表高度相差不宜超过10mm。
⑤气动管道应用护口式或卡套式连接,连接应紧密;竖直管道应在其始端和终端设防晃支架或采用管卡固定;水平管道应采用管卡固定;管卡的间距不宜大于600mm;转弯处应增设1个管卡。
⑥取驱动气体的贮存压力,以0.5MPaJs的升压速率缓慢升压至试验压力,关断试验气源3min内压力降不超过试验压力的10%为合格。
一级消防工程师考试频道推荐阅读:
12-04
下面是出国留学网准备的“2018年一级消防工程师考点:高压储存装置”,欢迎阅读参考,更多有关一级消防工程师考试知识点的内容请关注本网站一级消防工程师栏目。
2018年一级消防工程师考点:高压储存装置
一、直观检查要求
①贮存容器无明显碰撞变形和机械性损伤缺陷,贮存容器表面应涂红色,防腐层完好、均匀,手动操作装置有铅封。
②储存装置间的环境温度为一10~50℃;高压二氧化碳储存装置的环境温度为0~49℃。
二、安装检查要求
①贮存容器的规格和数量符合设计文件要求,且同一系统的贮存容器的规格、尺寸要一致,其高度差不超过20mm。
②贮存容器表面应标明编号,容器的正面应标明设计规定的灭火剂名称,字迹明显清晰。储存装置上应设耐久的固定铭牌,标明设备型号、储瓶规格、出厂日期;每个储存容器上应贴有瓶签,并标有灭火剂名称、充装量、充装日期和储存压力等。

⑨贮存容器必须固定在支架上,支架与建筑构件固定,要牢固可靠,并做防腐处理;操作面距墙或操作面之间的距离不宜小于1.0m,且不小于贮存容器外径的1.5倍。
④容器阀上的压力表无明显机械损伤,在同一系统中的安装方向要一致,其正面朝向操作面。同一系统中容器阀上的压力表的安装高度差不宜超10mm,相差较大时,允许使用垫片调整;二氧化碳灭火系统要设检漏装置。
⑤灭火剂贮存容器的充装量和储存压力符合设计文件,且不超过设计充装量1.5%;卤代烷灭火剂贮存容器内的实际压力不低于相应温度下的贮存压力,且不超过该贮存压力的5%;贮存容器中充装的二氧化碳质量损失不大于10%。
⑥容器阀和集流管之间采用挠性连接。
⑦灭火剂总量、每个防护分区的灭火剂量符合设计文件。组合分配的二氧化碳气体灭火系统保护5个及5个以上的防护区或保护对象时,或在48h内不能恢复时,二氧化碳要有备用量,其它灭火系统的储存装置72h内不能重新充装恢复工作的,按系统原储存量的100%设置备用量,各防护区的灭火剂储量要符合设计文件。
三、功能检查要求
贮存容器中充装的二氧化碳质量损失大于10%时,二氧化碳灭火系统的检漏装置应正确报警。
一级消防工程师考试频道推荐阅读:
12-04
下面是出国留学网准备的“2018年一级消防工程师考点:气体灭火系统调试”,欢迎阅读参考,更多有关一级消防工程师考试知识点的内容请关注本网站一级消防工程师栏目。
2018年一级消防工程师考点:气体灭火系统调试
气体灭火系统的调试在系统安装完毕,相关的火灾报警系统、开口自动关闭装置、通风机械和防火阀等联动设备的调试完成后进行。进行调试试验时,采取可靠措施,确保人员和财产安全。调试项目包括模拟启动试验、模拟喷气试验和模拟切换操作试验。调试完成后将系统各部件及联动设备恢复正常工作状态。
1.模拟启动试验
1)手动模拟启动试验按下述方法进行:
按下手动启动按钮,观察相关动作信号及联动设备动作是否正常(如发出声、光报警,启动输出端的负载响应,关闭通风空调、防火阀等)。人工使压力信号反馈装置动作,观察相关防护区门外的气体喷放指示灯是否正常。
2)自动模拟启动试验按下述方法进行:
①将灭火控制器的启动输出端与灭火系统相应防护区驱动装置连接。驱动装置与阀门的动作机构脱离。也可用1个启动电压、电流与驱动装置的启动电压、电流相同的负载代替。
②人工模拟火警使防护区内任意1个火灾探测器动作,观察单一火警信号输出后,相关报警设备动作是否正常(如警铃、蜂鸣器发出报警声等)。
⑧人工模拟火警使该防护区内另一个火灾探测器动作,观察复合火警信号输出后,相关动作信号及联动设备动作是否正常(如发出声、光报警,启动输出端的负载响应,关闭通风空调、防火阀等)。
3)模拟启动试验结果要求:
①延迟时间与设定时间相符,响应时间满足要求。
②有关声、光报警信号正确。
③联动设备动作正确。
④驱动装置动作可靠。

2.模拟喷气试验
1)模拟喷气试验的条件应符合下列要求:
①IG 541混合气体灭火系统及高压二氧化碳灭火系统采用其充装的灭火剂进行模拟喷气试验。试验采用的储存容器数应为选定试验的防护区或保护对象设计用量所需容器总数的5%,且不少于1个。
②低压二氧化碳灭火系统采用二氧化碳灭火剂进行模拟喷气试验。试验要选定输送管道最长的防护区或保护对象进行,喷放量不小于设计用量的10%。
③卤代烷灭火系统模拟喷气试验不采用卤代烷灭火剂,宜采用氮气或压缩空气进行。氮气或压缩空气储存容器与被试验的防护区或保护对象用的灭火剂储存容器的结构、型号、规格应相同,连接与控制方式要一致,氮气或压缩空气的充装压力按设计要求执行。氮气或压缩空气储存容器数不少于灭火剂储存容器数的20%,且不少于1个。
④模拟喷气试验宜采用自动启动方...
12-02
下面是出国留学网为您整理的“2018年一级消防工程师考点:七氟丙烷灭火系统”,欢迎阅读参考,更多有关一级消防工程师考点的内容请密切关注本网站一级消防工程师栏目。
2018年一级消防工程师考点:七氟丙烷灭火系统
1、七氟丙烷灭火系统的灭火设计浓度不应小于灭火浓度的l.3倍,惰化设计浓度不应小于惰化浓度的1.1倍。
2、固体表面火灾的灭火浓度为5.8%,设计规范中未列出的,应经试验确定。
3、图书、档案、票据和文物资料库等防护区,灭火设计浓度宜采用10%。
4、油浸变压器室、带油开关的配电室和自备发电机房等防护区,灭火设计浓度宜采用9%。
5、通讯机房和电子计算机房等防护区,灭火设计浓度宜采用8%。
6、防护区实际应用的浓度不应大于灭火设计浓度的1.1倍。

7、在通讯机房和电子计算机房等防护区,设计喷放时间不应大于8s;在其它防护区,设计喷放时间不应大于10s。
8、灭火浸渍时间应符合下列规定:木材、纸张、织物等固体表面火灾,宜采用20min;通讯机房、电子计算机房内的电气设备火灾,应采用5min;其它固体表面火灾,宜采用10min;气体和液体火灾,不应小于lmin。
9、七氟丙烷灭火系统应采用氮气增压输送。氮气的含水量不应大于0.006%。
储存容器的增压压力宜分为三级,并应符合下列规定:
①一级2.5+0.1MPa(表压)。
②二级4.2+0.1MPa(表压)。
⑨三级5.6+0.1MPa(表压)。
10、七氟丙烷单位容积的充装量应符合下列规定:
①一级增压储存容器,不应大于1120kg/ms。
②二级增压焊接结构储存容器,不应大于950kg/m3。
③二级增压无缝结构储存容器,不应大于1120kg/m3。
④三级增压储存容器,不应大于l080kg/m3。
11、管网的管道内容积,不应大予流经该管网的七氟丙烷储存量体积的80%。
12、管网布置宜设计为均衡系统,并应符合下列规定:
①喷头设计流量应相等。
②管网的第1分流点至各喷头的管道阻力损失,其相互间的最大差值不应大于20%。
一级消防工程师考试频道推荐阅读:
消防工程师考点推荐访问