出国留学网专题频道淄博中考物理试题栏目,提供与淄博中考物理试题相关的所有资讯,希望我们所做的能让您感到满意!
10-12
2018年中考结束,出国留学网中考栏目公布了 《2018年山东淄博中考物理试题》,无论考的好不好,请不要忘记曾经的努力,请继续关注出国留学网中考栏目!




推荐阅读:
06-15
青春似火,誓夺中考状元——壮志冲云。出国留学网中考频道第一时间为您提供2017年淄博中考物理试题及答案,帮助大家估分,欢迎您访问出国留学网浏览更多中考资讯,了解最新信息请按CTRL F5刷新页面。更多淄博中考分数线、淄博中考成绩查询、淄博中考志愿填报、淄博中考录取查询信息等信息请关注我们网站的更新!
| 2017淄博中考物理真题及答案发布入口 |
以下是淄博2017年全部科目的试题发布入口:
| 地区 |
06-15
奋力拼搏,誓考重点;争分夺秒,再创辉煌。出国留学网中考频道第一时间为您提供2017淄博中考物理试题及答案,帮助大家估分,欢迎您访问出国留学网浏览更多中考资讯,了解最新信息请按CTRL F5刷新页面。更多淄博中考分数线、淄博中考成绩查询、淄博中考志愿填报、淄博中考录取查询信息等信息请关注我们网站的更新!
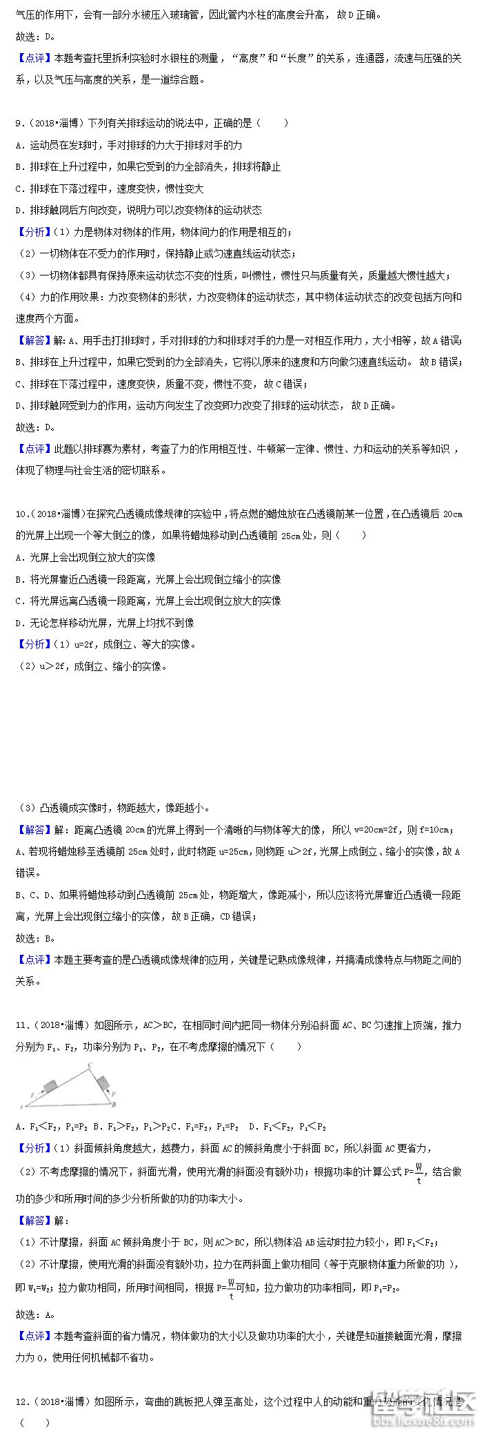
| 2017淄博中考物理真题及答案发布入口 |
以下是淄博2017年全部科目的试题发布入口:
| 地区<... |
06-15
珍惜时间、创造奇迹、不经风雨、怎见彩虹。出国留学网中考频道第一时间为您提供淄博中考物理试题及答案(2017),帮助大家估分,欢迎您访问出国留学网浏览更多中考资讯,了解最新信息请按CTRL F5刷新页面。更多淄博中考分数线、淄博中考成绩查询、淄博中考志愿填报、淄博中考录取查询信息等信息请关注我们网站的更新!
| 2017淄博中考物理真题及答案发布入口 |
以下是淄博2017年全部科目的试题发布入口:
| 地区 |
05-12
即使爬到最高的山上,一次也只能脚踏实地地迈一步。出国留学网淄博中考物理试题及答案频道的小编会及时为广大考生提供2017年淄博中考物理试题及答案,有需要的考生可以在考题公布后刷新本页面(按ctrl加F5),希望对大家有所帮助。
| 2017淄博中考物理试题及答案发布入口 |
猜你喜欢:
中考物理容易失分的因素:
1.未认真审题、看图,导致思路不清,误入圈套。
2.答题过程中的关键字、词写错。回答问题不能用物理语言,不能抓住主要问题,条理不清,回答不全面。
3.对实验目的、器材、原理、过程、方法、可能出现的问题等认识不足。
4.作图不用铅笔、直尺,缺乏规范。如实线、虚线的表示,带箭头或不带箭头,两线是否垂直,是否用规定的字符表示等问题都不重视。
5.答计算题时乱套公式,对物理过程分析不深入、逻辑混乱。做题时物理单位不统一,对题干给出的条件不知如何取舍。解题过程只有数字运算,没有物理公式。
以下是淄博2017年全部科目的试题发布入口:
以下是出国留学网小编为大家带来的山东淄博2016中考物理试题及答案,详细内容如下,希望能对大家有所帮助!预祝各位考生都能取得好的成绩!
山东淄博2016中考物理试题及答案







小编精心为您推荐:
| 2016年淄博中考试题及答案 | |||||||||||||
04-25
只要认真细心,什么也难不倒你!加油吧!相信你一定能战胜中考!出国留学网淄博中考物理试题及答案频道的小编会及时为广大考生提供2016年淄博中考物理试题及答案,有需要的考生可以在考题公布后刷新本页面(按ctrl加F5),希望对大家有所帮助。
| 2016淄博中考物理试题及答案发布入口 |
猜你喜欢:
中考物理公式总结:机械效率公式
机械效率公式
η=W有/W总 η=P有/ P总
(在滑轮组中η=G/Fn)
(1)η=G/ nF(竖直方向)
(2)η=G/(G G动) (竖直方向不计摩擦)
(3)η=f / nF (水平方向)
以下是淄博2016年全部科目的试题发布入口:
07-24
07-24
淄博中考物理试题推荐访问