出国留学网专题频道深圳高考考点分布栏目,提供与深圳高考考点分布相关的所有资讯,希望我们所做的能让您感到满意!
出国留学网为大家提供“深圳2017年高考考点分布 6号下午可前往踩点”供广大考生参考,更多资讯请关注我们网站的更新!
目前,全市所有考点考务准备就绪,并定于6月6日下午4点至5点半期间向高考考生开放踩点,考生家长也可提前规划送考路线。
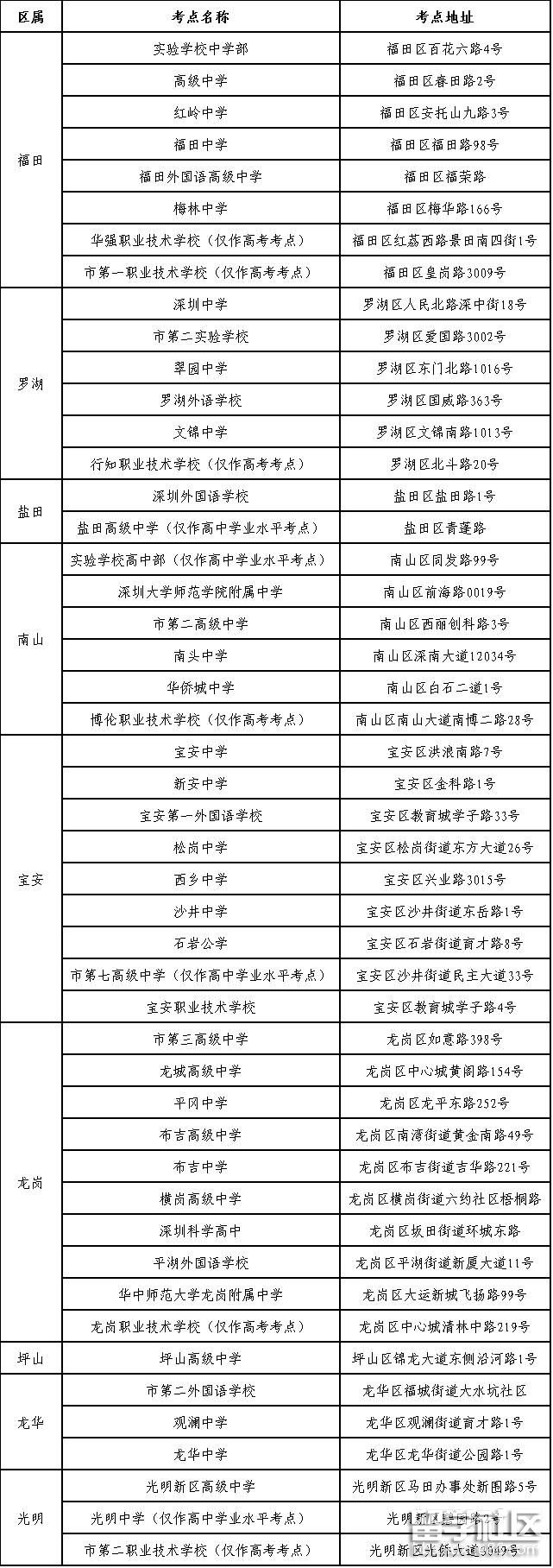
炎热的深圳将迎来2017年高考,5日上午,记者从深圳市招考办了解到,2017年深圳市高考和高中学业水平考试分别安排在深圳各区48所学校里,其中高考考点学校46所,高中学业水平考点学校41所。
从市招考办公布名单可见,48所学校分别安排在福田8所、罗湖6所、盐田2所、南山6所、宝安9所、龙岗10所、坪山1所、龙华3所及光明3所,其中华强职业技术学校及市第一职业技术学校、行知职业技术学校及博伦职业技术学校仅作为高考考点,盐田高级中学及实验学校高中部仅作为高中学业水平考点。
记者了解到,2017年我市普通高考考生43563人,比去年增加了2343人;高中学业水平考生42467人,比去年增加了3298人,因考生人数大幅增加,增设市第七高级中学、盐田高级中学、光明中学、宝安职校四个学考考点。
据悉,今年高考我市将全面启用五大“考务管理系统”,即网上巡查系统、网上通讯指挥系统、考务统一指令播放系统、考生身份识别系统、作弊信号防控系统,通过技术手段严密防范和严厉打击冒名替考和利用无线电技术进行考试作弊的行为。
目前,全市所有考点考务准备就绪,并定于6月6日下午4点至5点半期间向高考考生开放踩点,考生家长也可提前规划送考路线。

猜你喜欢:
| 2017年高考热点 | |
深圳高考考点分布推荐访问