出国留学网专题频道湖北中职技能高考栏目,提供与湖北中职技能高考相关的所有资讯,希望我们所做的能让您感到满意!
11-14
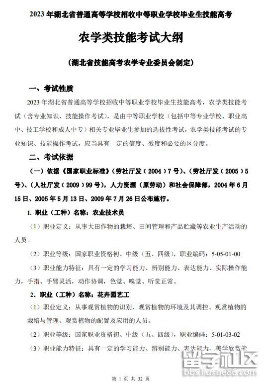
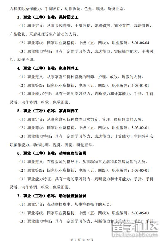
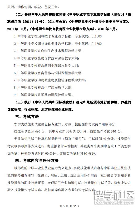
湖北2023年中职技能高考考生注意!关于农业类技能考试的相关考试大纲已经出炉,详细的考试大纲内容如下,下面是出国留学网整理的“2023年湖北省普通高等学校招收中等职业学校毕业生技能高考农学类技能考试大纲”,供湖北考生参考阅读。





完整大纲内容点击查看:2023年湖北省普通高等学校招收中等职业学校毕业生技能高考农学类技能考试大纲
推荐阅读:
出国留学网高考网为大家提供2016年湖北2万中职生参加技能高考,更多高考资讯请关注我们网站的更新!
2016年湖北2万中职生参加技能高考
4月9日10日,湖北省一年一度的技能高考技能操作考试,在武汉职业技术学院、武汉船舶职业技术学院等5个考点举行,来自全省的20956名中职考生,为进入专科、本科深造争取“入场劵”。
技能高考是湖北省于2010年在全国首创的一项重要招生改革措施,旨在打通中职生的升学渠道,搭建职教生成长立交桥,考试分为技能操作和文化考试。技能操作考试在每年的4月中旬举行。文化考试实行单独命题,考试时间与普通高考同步。录取时,技能操作考试成绩占70%,文化成绩占30%。
省招办介绍,湖北省已试点7年技能高考,受到中职生普遍欢迎,报考人数逐年升温。首届技能高考,全省只有500多名考生报考,7年间,报考人数增加了40多倍。
出国留学网高考频道为您整理史上高考复习资料大全!让您的高考成绩稳步上升!
| 高考语文考点 | 高考数学考点 | 高考英语考点 |
11-14
湖北省护理专业中职毕业生注意,关于湖北省2023年技能高考护理专业的技能考试大纲已经出炉了,详细的大纲内容如下,下面是出国留学网整理的“2023 年湖北省普通高等学校招收中等职业学校毕业生技能高考护理专业技能考试大纲”,供湖北考生参考阅读。



![]()


11-14
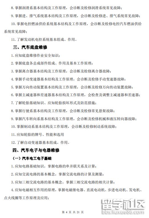
下文是关于湖北省2023年中职技能高考汽车维修类技能考试大纲,是此类专业的考生来看看详细的大纲内容吧!下面是出国留学网整理的“2023年湖北省普通高等学校招收中等职业学校毕业生技能高考汽车维修类技能考试大纲”,供湖北考生参考阅读。





完整大纲内容点击查看:2023年湖北省普通高等学校招收中等职业学校毕业生技能高考汽车维修类技能考试大纲
推荐阅读:
11-14
湖北省2023年学前教育专业技能考试考生速看,关于学前教育专业技能考试的考试大纲出炉,完整的内容已整理如下,下面是出国留学网整理的“2023年湖北省普通高等学校招收中等职业学校毕业生技能高考学前教育专业技能考试大纲”,供湖北考生参考阅读。





完整大纲内容点击查看:2023 年湖北省普通高等学校招收中等职业学校毕业生技能高考学前教育专业技能考试大纲
推荐阅读:
02-04
从湖北省教育考试院获悉,湖北省2014年中职技能高考方案出炉,专业技能操作考试报名时间为2013年4-5月,文化课考试与2014年普通高考时间同步。
2014年,湖北省高校招收中等职业学校毕业生,将在机械类、电子类、计算机类、会计专业、护理专业、建筑技术类、旅游类等7类专业继续开展以技能操作考试为主、文化考试为辅的统一招生考试。凡符合我省普通高考报名条件的中等职业学校(含中等专业学校、职业高中、技工学校等)应届或往届毕业生均可报考。
2014年技能高考专业操作考试报名时间为2013年4-5月,具体时间以相关院校公布为准。
文化综合考试报名时间与湖北省当年普通高考报名同步(即2013年11月-12月,以届时公布时间为准)。
符合报考资格的学生,凭所在学校统一出具的学籍证明(往届毕业生凭毕业证)、二代身份证以及户口本报名。参加机械类、电子类、会计专业技能操作考试的到武汉船舶职业技术学院报名;参加计算机类、建筑技术类、旅游类技能操作考试的到武汉职业技术学院报名;参加护理专业技能操作考试的到武汉铁路职业技术学院报名。每位考生只能选择一个类别(专业)报名,不得兼报。
考试院提醒,报名时须考生本人到相关主考院校报名点接受资格审查,现场采集报名相关信息同时采集图像信息,领取准考证。
据悉,技能操作考试取得D等级以上成绩的考生,方可在户籍所在地或就读学校所在地教育考试机构参加高职试点文化综合考试报名,报名时间与2014年普通高考报名同步。在高考报名所在地领取技能高考文化综合考试准考证。
专业技能操作考试时间为2013年6月,地点分别在武汉船舶职业技术学院、武汉职业技术学院、武汉铁路职业技术学院(详细时间以准考证为准)。文化综合考试时间为每年6月7日上午,与普通高考同步,地点在文化综合报名所在县(市、区)。
记者了解到,从2015年开始,湖北省高校招收中职毕业生将“变脸”,全部实行技能高考和高职院校单独自主招生,不再组织现行的“高等学校招收中职毕业生统一考试”(高职统考)。
相关链接 《 《
06-05
2013年06月05日 感谢您阅读由高考频道(https://www.liuxue86.com/gaokao/)编辑、收集、整理的《湖北省"技能高考"让千万中职生圆了大学梦》资讯,高考学习网资讯来源于中国教育报!
中国教育报报道:通过“技能高考”,武汉电子仪表学校中职毕业生张煜在企业工作一年后,凭借在校就读时获得的国家电子电工技能大赛全国三等奖,被武汉船舶职业技术学院录取。他说,如果没有“技能高考”,自己就不可能圆大学梦。
2012年7月,湖北省1万多名考生参加2013年“技能高考”的技能操作考试。湖北成千上万的中职毕业生通过“技能高考”圆了自己的大学梦。
一
多年来,湖北省和全国各省一样,中职毕业生对口升学考试主要参照普通高考做法,进行文化基础课和专业基础课考试。随着职业教育的改革发展,课程设置以职业技能培养为主,办学目标强调就业导向,传统的纸笔考试难以体现职业教育的特点。
教育规划纲要提出,逐步实施高等学校分类入学考试;建立以考试招生制度改革为突破口,逐步形成分类考试、综合评价、多元录取的考试招生制度。为了贯彻落实教育规划纲要,推进高职院校考试招生改革,加快现代职业教育体系建设,湖北省教育厅在广泛调研的基础上,从2011年开始推行普通高校招收中职毕业生的“技能高考”,探索建立以技能操作考试为主、文化考试为辅的招生考试制度。力争到2015年,全省中职毕业生升入高校学习全部实行“技能高考”,实现常态化、制度化。
二
2011年初,湖北省在机械类专业进行“技能高考”改革试点,主要有两种类型:一是全省统一组织的招生考试;二是示范(骨干)高职院校单独组织的招生考试。全省统一组织的“技能高考”分两次进行,在普通高考前进行技能操作考试,机械类专业考试的内容为车工技能、铣工技能和钳工技能;文化考试与普通高考同步,考试内容为语文、数学、外语等文化知识。考生录取时,技能操作考试成绩占70%,文化成绩占30%。示范(骨干)高职院校单独组织的招生考试同样按照技能操作考试为主、文化考试为辅的原则,由学校自行制定考试大纲、自行组织考试、自主确定招生办法。今年,湖北“技能高考”扩大到机械、电子等6个专业类别;全省参加“技能高考”的人数由2011年的700多人增加到2万余人;实行单独招生考试的高职院校由2010年的4所增加到14所。
近年来,湖北“技能高考”的社会认可度逐年提高,考试招生工作逐步规范,招生规模逐渐增长,对职业教育的影响日益显现。“技能高考”改变了传统的纸笔考试模式,为中职学校的学生进入高等院校继续学习提供了一种新途径,实现了中职生、青年工人与普通高中生的“错峰竞争”;既引导中职学校注重技能教育,又推动高职院校主动与中职学校对接,深化教育教学改革,较好发挥了在构建现代职业教育体系中的推动作用。
三
最近,教育部出台了《关于积极推进高等职业教育考试招生制度改革的指导意见》,提出重点探索“知识+技能”的考试评价办法,建立和完善多样化的高等职业教育考试招生方式。湖北省将积极贯彻文件精神,结合本省实际情况,继续推进高职“技能高考”改革。
一是以统一考试为主、单独招生考试为辅。对于专业特色明显、规模较小或不宜于全省统一组织的,由示范(骨干)高职院校按照要求,单独进行招生考试。二是“技能高考”专业和单招高校及专业实行动态调整机制。根据经济社会发展需要和高校考试招生行为是否规范,建立“技能高考”和单招高校及...
2015年,湖北高校招收中职毕业生将不再组织高职统考,全部实行技能高考。
从2011年开始,湖北在中职机械类专业开展“技能高考”试点,以技能操作考试为主、文化考试为辅,并在机械类专业进行试点,共有530名中职毕业生通过这种方式跨进了大学的大门。2012年,“技能高考”的专业(类别)扩大为机械类、电子类、计算机类;2013年专业覆盖面将进一步扩大,增加了建筑技术类和会计、护理专业。
“技能高考”这一创新之举,改变了传统的纸笔考试模式,让中职生、工人与普通高中生“错峰竞争”,打破了传统的“一考定终身”模式。
湖北省招办有关负责人介绍说,2015年前,湖北中职升学为两条腿走路:高职统考,即高等学校招收中职毕业生统一考试;技能高考,即以技能操作考试为主、文化考试为辅。后者不断扩大专业范围。从2015年开始,湖北高校招收中职毕业生全部实行技能高考和高职院校单独招生,不再组织高职统考。未纳入技能高考范畴的专业(类别),实行高职院校单独招生考试录取。据悉,提前单招也是主要看技能操作。
湖北省招办介绍说,技能高考文化考试由湖北省教育考试院统一组织实施,考试时间与每年普通高考同步;技能操作考试由高等学校担任主考学校,考试时间为文化考试的上一年7月份。省招办统一划定技能高考的技能操作考试和文化考试最低录取标准。技能高考录取与普通高考录取同步进行。录取时技能操作考试成绩占70%、文化考试成绩占30%,按考生志愿从高分到低分顺序录取。技能操作考试不合格(E等)的考生不能参加录取。
湖北中职技能高考推荐访问