出国留学网专题频道湖北广播电视编导专业考试大纲栏目,提供与湖北广播电视编导专业考试大纲相关的所有资讯,希望我们所做的能让您感到满意!
09-29
出国留学网高考网为大家提供2018湖北艺术类统考广播电视编导专业考试大纲,更多艺术高考资讯请关注我们网站的更新!
2018湖北艺术类统考广播电视编导专业考试大纲
小编精心为您推荐:
2018艺术高考信息汇总
2018艺考成绩查询
与湖北广播电视编导专业考试大纲相关的艺术高考
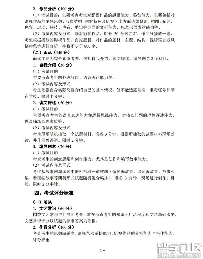
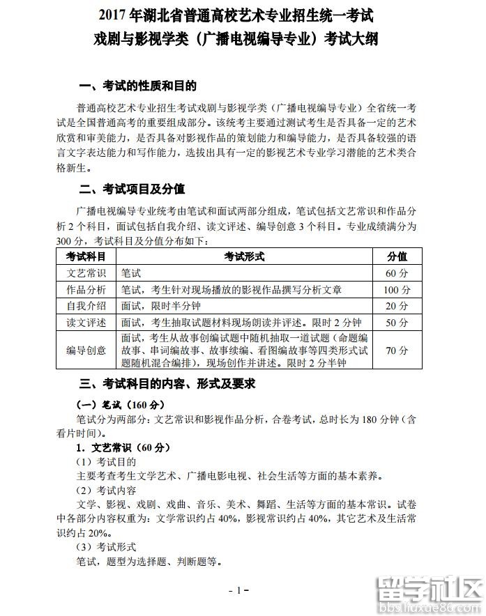
出国留学网高考网为大家提供2017年湖北省艺术统考考试大纲:广播电视编导专业,更多艺术高考资讯请关注我们网站的更新!
2017年湖北省艺术统考考试大纲:广播电视编导专业
2017湖北广播电视编导专业笔试题型示例
2017湖北广播电视编导专业面试题型示例
2017艺术高考信息汇总
湖北广播电视编导专业考试大纲推荐访问
搜索更多内容
湖北广播电视编导专业考试大纲相关推荐
编辑推荐
热点推荐