出国留学网专题频道湖北技能高考栏目,提供与湖北技能高考相关的所有资讯,希望我们所做的能让您感到满意!
11-10
出国留学高考网为大家提供2018湖北技能高考、高职单招报名时间,更多高考资讯请关注我们网站的更新!
2018湖北技能高考、高职单招报名时间
(一)技能高考报名
2018年我省技能高考共分十个专业类别:汽车维修类、学前教育专业、财经类、护理专业、建筑技术类、农学类、旅游类、计算机类、电气电子类和机械类。中职生报名参加技能高考,应按照《湖北省技能高考招生考试专业涵盖范围》(见附件3)报名,不得跨专业类别报考。
考生完成技能高考文化课报名后,凭《2018年湖北省普通高等学校招生考试报名登记表》到各专业组考院校参加技能考试报名。技能考试报名时间为2018年3月,考试时间为2018年3-4月,报名、考试相关信息通过各组考院校网站查询,文化综合考试时间为2018年6月7日上午。
(二)高职单招报名
考生报考高职单招,凭《2018年湖北省普通高等学校招生考试报名登记表》到相关招生院校报名;科类代码为“99”的考生只能参加高职单招,不能参加普通高考和技能高考。报名、考试相关信息可通过招生院校网站查询。
小编精心为您推荐:
| 2018湖北高考报名信息汇总 | |
| 1 | 2018湖北高考报名注意事项 |
| 2 | |
09-30
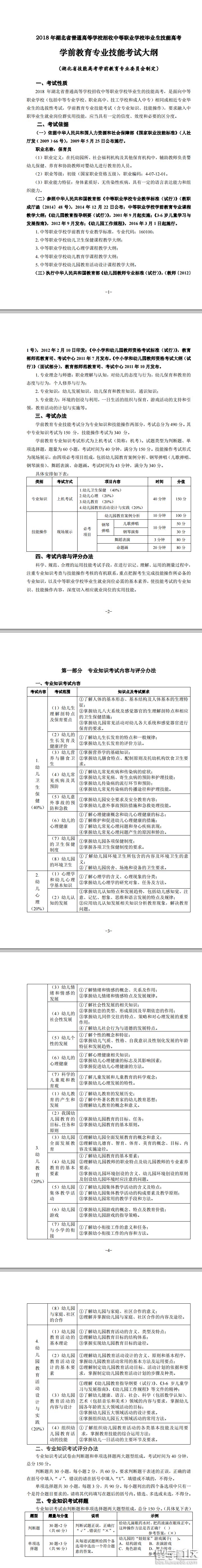
出国留学网高考网为大家提供2018湖北技能高考考试大纲:学前教育专业,更多高考资讯请关注我们网站的更新!
2018湖北技能高考考试大纲:学前教育专业

小编精心为您推荐:
<...09-30
出国留学网高考网为大家提供2018湖北技能高考养殖类技能考试仪器设备或工具,更多高考资讯请关注我们网站的更新!
2018湖北技能高考养殖类技能考试仪器设备或工具

小编精心为您推荐:
2018湖北艺术类统考音乐学类考试大纲09-30
出国留学网高考网为大家提供2018湖北技能高考种植类技能考试仪器设备或工具,更多高考资讯请关注我们网站的更新!
2018湖北技能高考种植类技能考试仪器设备或工具

小编精心为您推荐:
2018湖北艺术类统考音乐学类考试大纲
09-30
出国留学网高考网为大家提供2018湖北技能高考种植类技能操作考试样题,更多高考资讯请关注我们网站的更新!
2018湖北技能高考种植类技能操作考试样题

小编精心为您推荐:
2018湖北艺术类统考音乐学类考试大纲09-30
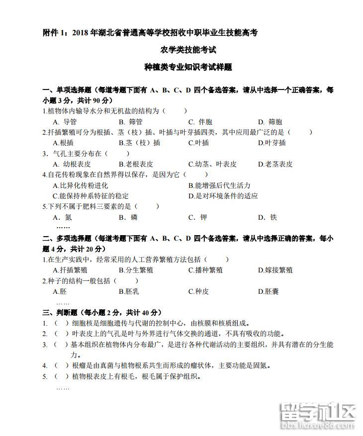
出国留学网高考网为大家提供2018湖北技能高考种植类专业知识考试样题,更多高考资讯请关注我们网站的更新!
2018湖北技能高考种植类专业知识考试样题

小编精心为您推荐:
2018湖北艺术类统考音乐学类考试大纲
09-30
出国留学网高考网为大家提供2018湖北技能高考酒店服务技能考试仪器设备或工具图,更多高考资讯请关注我们网站的更新!
2018湖北技能高考酒店服务技能考试仪器设备或工具图

小编精心为您推荐:
09-30
09-30
出国留学网高考网为大家提供2018湖北技能高考酒店服务专业知识考试样题,更多高考资讯请关注我们网站的更新!
2018湖北技能高考酒店服务专业知识考试样题

小编精心为您推荐:
2018湖北艺术类统考音乐学类考试大纲
09-30
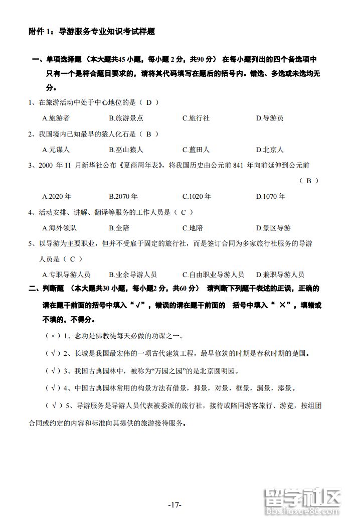
出国留学网高考网为大家提供2018湖北技能高考导游服务专业知识考试样题,更多高考资讯请关注我们网站的更新!
2018湖北技能高考导游服务专业知识考试样题

小编精心为您推荐:
2018湖北艺术类统考音乐学类考试大纲湖北技能高考推荐访问