出国留学网专题频道湖北技能高考旅游类技能考试大纲栏目,提供与湖北技能高考旅游类技能考试大纲相关的所有资讯,希望我们所做的能让您感到满意!
11-04
湖北省2023年技能高考中的旅游类技能考试的考试大纲公布出来了,完整的大纲内容小编已经整理在下文了,参加考试考生来看看吧!下面是出国留学网整理的“2023年湖北技能高考旅游类技能考试大纲”,欢迎湖北考生参考阅读。





完整大纲内容点击查看:2023年湖北省技能高考旅游类考试大纲
推荐阅读:
10-20
下面是本网高考栏目收集整理的湖北2019年技能高考考试大纲(旅游类),更多技能高考信息将持续更新,敬请及时关注本网站。
湖北2019年技能高考考试大纲(旅游类)
点击查看完整信息:
(点击图片查看完整信息)
推荐阅读:
09-30
11-04
关于湖北省2023年技术高考的考试大纲已经出炉了,下文小编整理出来的是2023年建筑类技能考试的大纲内容,参加此类技能考试的湖北考生来看看吧!下面是出国留学网整理的“2023年湖北技能高考建筑技术类考试大纲”,欢迎湖北考生参考阅读。







11-03
湖北省2023年技能高考考试财经类的考试大纲已经出炉了,完整的大纲内容小编已整理至下文,湖北的考生来了解一下吧!下面是出国留学网整理的“2023年湖北技能高考财经类考试大纲”,欢迎湖北考生参考阅读。





完整内容点击查看:2023年湖北技能高考财经类考试大纲
推荐阅读:
11-03
湖北2023年技能高考考生速看,关于机械类技能考试的考试大纲已经出炉了,详细内容小编已整理在下文了,湖北的考生来看看吧! 下面是出国留学网整理的“湖北2023年技能高考机械类考试大纲”,欢迎湖北考生参考阅读。





完整大纲内容点击参看:湖北2023年技能高考机械类考试大纲
推荐阅读:
10-20
本网高考栏目收集整理了湖北2019年技能高考考试大纲(农学类),想知道更多技能高考信息吗,请持续关注本网站。
湖北2019年技能高考考试大纲(农学类)
点击查看完整信息:
(点击图片查看完整信息)
推荐阅读:
11-03
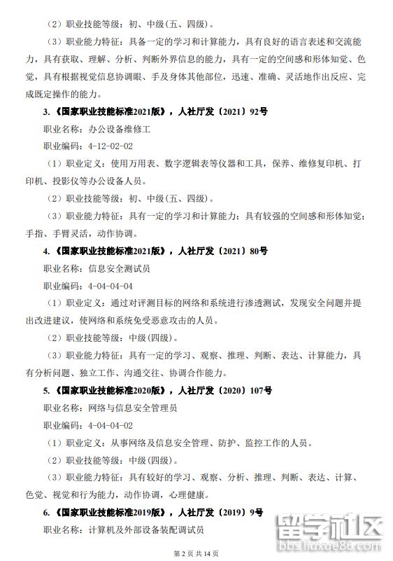
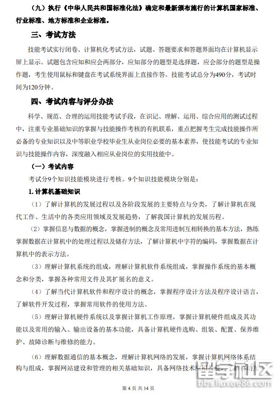
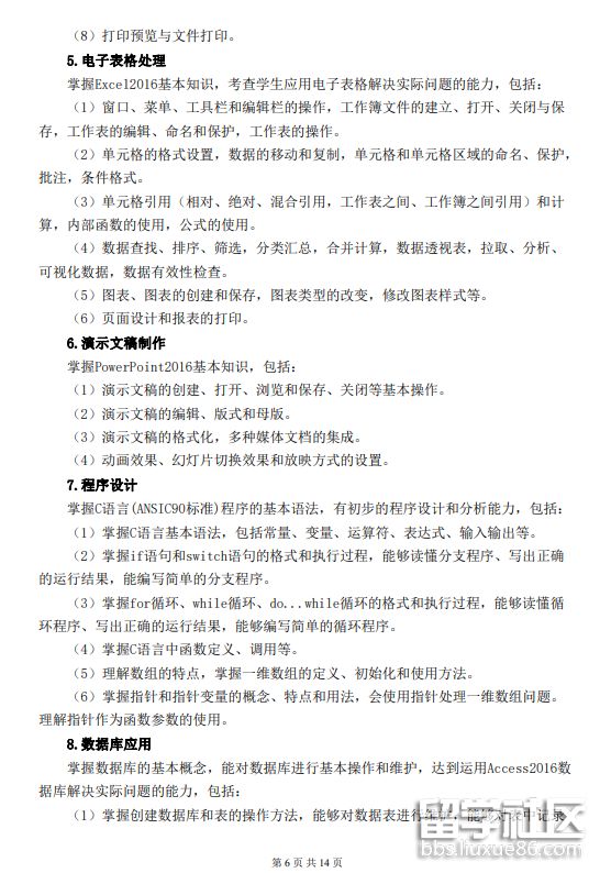
下文是关于湖北省2023年技能高考考试计算机类技能考试的考试大纲内容,参加计算机类技能考试的湖北考生来看看详细的大纲内容吧!下面是出国留学网整理的“湖北2023年技能高考计算机类考试大纲”,欢迎湖北考生参考阅读。







湖北技能高考旅游类技能考试大纲推荐访问