出国留学网专题频道湖北技能高考机械类考试大纲栏目,提供与湖北技能高考机械类考试大纲相关的所有资讯,希望我们所做的能让您感到满意!
11-03
湖北2023年技能高考考生速看,关于机械类技能考试的考试大纲已经出炉了,详细内容小编已整理在下文了,湖北的考生来看看吧! 下面是出国留学网整理的“湖北2023年技能高考机械类考试大纲”,欢迎湖北考生参考阅读。





完整大纲内容点击参看:湖北2023年技能高考机械类考试大纲
推荐阅读:
10-20
本栏目小编今天收集了湖北2019年技能高考考试大纲(机械类),更多湖北高考资讯将持续更新,敬请及时关注本网站。
湖北2019年技能高考考试大纲(机械类)
点击查看完整信息:
(点击图片查看完整信息)
推荐阅读:
10-23
高考频道为大家提供2019浙江高校招生职业技能考试机械类考试简章,一起来看看吧!更多高考资讯请关注我们网站的更新!
2019浙江高校招生职业技能考试机械类考试简章
一、考试内容:
机械类职业技能操作考试主要考查学生的机械类岗位实际技能操作能力,采用手工操作或设备操作形式,满分150分,分钳工、车工、数控车工、数控铣工(加工中心)等4项技能,考试时间为150分钟,考生选其中一项参加考试。
二、考试对象:
机械类职业技能操作考试对象为已报名参加2019年浙江省高校招生机械类职业技能考试的考生。
三、考点设置:
浙江省机械类职业技能操作考试考务工作由浙江省教育考试院总体指导,浙江机电职业技术学院总负责,下设13个考点共同承担本次考试工作。考点设置情况如下表:

来源:浙江省教育考试院
小编精心为您推荐:
...11-03
湖北省2023年技能高考考试财经类的考试大纲已经出炉了,完整的大纲内容小编已整理至下文,湖北的考生来了解一下吧!下面是出国留学网整理的“2023年湖北技能高考财经类考试大纲”,欢迎湖北考生参考阅读。





完整内容点击查看:2023年湖北技能高考财经类考试大纲
推荐阅读:
10-20
本网高考栏目收集整理了湖北2019年技能高考考试大纲(农学类),想知道更多技能高考信息吗,请持续关注本网站。
湖北2019年技能高考考试大纲(农学类)
点击查看完整信息:
(点击图片查看完整信息)
推荐阅读:
10-20
下面是本网高考栏目收集整理的湖北2019年技能高考考试大纲(旅游类),更多技能高考信息将持续更新,敬请及时关注本网站。
湖北2019年技能高考考试大纲(旅游类)
点击查看完整信息:
(点击图片查看完整信息)
推荐阅读:
09-30
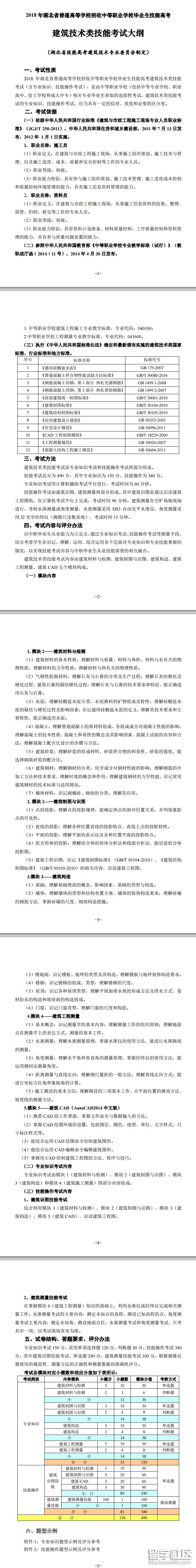
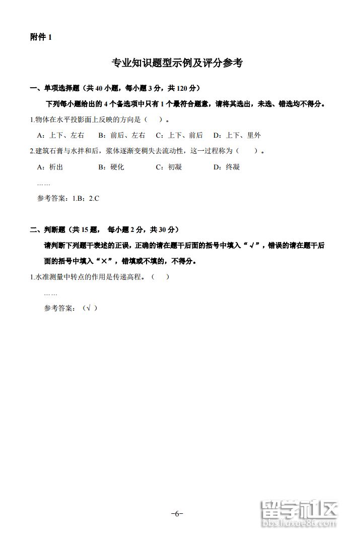
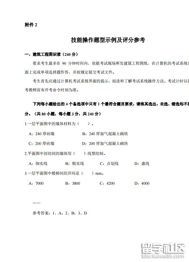
出国留学网高考网为大家提供2018湖北技能高考考试大纲:建筑技术类,更多高考资讯请关注我们网站的更新!
2018湖北技能高考考试大纲:建筑技术类




小编精心为您推荐:
湖北技能高考机械类考试大纲推荐访问