出国留学网专题频道湖北技能高考计算机类考试大纲栏目,提供与湖北技能高考计算机类考试大纲相关的所有资讯,希望我们所做的能让您感到满意!
11-03
下文是关于湖北省2023年技能高考考试计算机类技能考试的考试大纲内容,参加计算机类技能考试的湖北考生来看看详细的大纲内容吧!下面是出国留学网整理的“湖北2023年技能高考计算机类考试大纲”,欢迎湖北考生参考阅读。







10-20
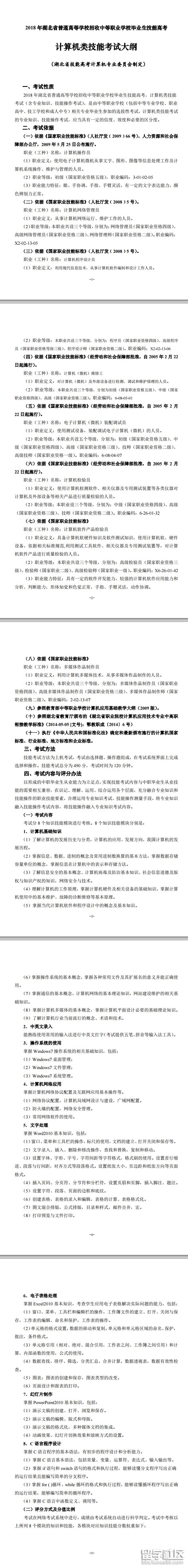
下面是小编整理的湖北2019年技能高考考试大纲(计算机类),更多湖北高考信息将持续更新,敬请及时关注本网站。
湖北2019年技能高考考试大纲(计算机类)
点击查看完整信息:
(点击图片查看完整信息)
推荐阅读:
09-30
出国留学网高考网为大家提供2018湖北省技能高考考试大纲:计算机类,更多高考资讯请关注我们网站的更新!
2018湖北省技能高考考试大纲:计算机类




小编精心为您推荐:
09-30
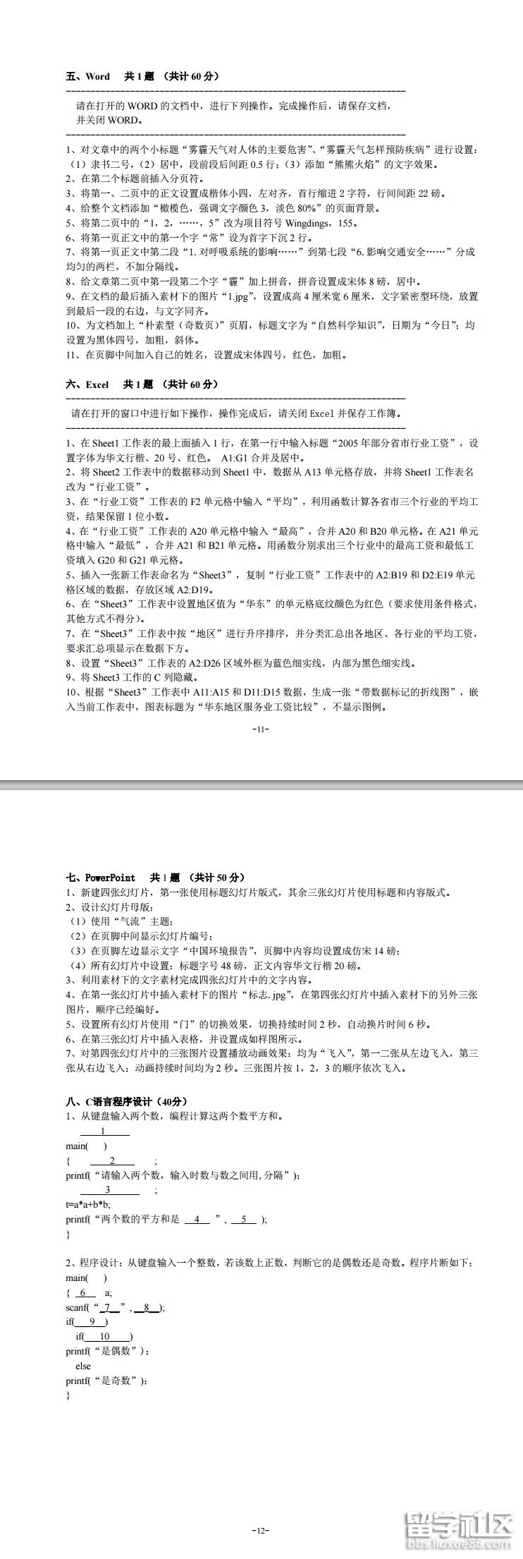
出国留学网高考网为大家提供2018湖北技能高考计算机操作考试样题,更多高考资讯请关注我们网站的更新!
2018湖北技能高考计算机操作考试样题


小编精心为您推荐:
11-03
湖北省2023年技能高考考试财经类的考试大纲已经出炉了,完整的大纲内容小编已整理至下文,湖北的考生来了解一下吧!下面是出国留学网整理的“2023年湖北技能高考财经类考试大纲”,欢迎湖北考生参考阅读。





完整内容点击查看:2023年湖北技能高考财经类考试大纲
推荐阅读:
11-03
湖北2023年技能高考考生速看,关于机械类技能考试的考试大纲已经出炉了,详细内容小编已整理在下文了,湖北的考生来看看吧! 下面是出国留学网整理的“湖北2023年技能高考机械类考试大纲”,欢迎湖北考生参考阅读。





完整大纲内容点击参看:湖北2023年技能高考机械类考试大纲
推荐阅读:
考研对学校的选择是非常重要的,近九月各高校的招生简章、招生目录和考试大纲陆续的出来,根据自己的自身情况选择高校,出国留学网也会关注各大高校的招生情况,及时更新
计算机科研考试大纲
Ⅰ 考查目标
计算机学科专业基础综合考试涵盖数据结构、计算机组成原理、操作系统和计算机网络等学科专业基础课程。要求考生比较系统地掌握上述专业基础课程的基本概念、基本原理和基本方法,能够综合运用所学的基本原理和基本方法分析、判断和解决有关理论问题和实际问题。
Ⅱ 考试形式和试卷结构
一、试卷满分及考试时间
本试卷满分为150分,考试时间为180分钟
二、答题方式
答题方式为闭卷、笔试
三、试卷内容结构
数据结构 45分
计算机组成原理 45分
操作系统 35分
计算机网络 25分
四、试卷题型结构
单项选择题 80分(40小题,每小题2分)
综合应用题 70分
Ⅲ 考查范围
数据结构
【考查目标】
1.掌握数据结构的基本概念、基本原理和基本方法。
2.掌握数据的逻辑结构、存储结构及基本操作的实现,能够对算法进行基本的时间复杂度与空间复杂度的分析。
3.能够数据结构基本原理和方法进行问题的分析与求解,具备采用C或C++或 JAVA语言设计与实现算法的能力。
一、线性表
(一)线性表的定义和基本操作
(二)线性表的实现
1.顺序存储
2.链式存储
3.线性表的应用
二、栈、队列和数组
(一)栈和队列的基本概念
(二)栈和队列的顺序存储结构
(三)栈和队列的链式存储结构
(四)栈和队列的应用
(五)特殊矩阵的压缩存储
三、树与二叉树
(一)树的概念
(二)二叉树
1.二叉树的定义及其主要特征
2.二叉树的顺序存储结构和链式存储结构
3.二叉树的遍历
4.线索二叉树的基本概念和构造
(三)树、森林
1.树的存储结构
2.森林与二叉树的转换
3.树和森林的遍历
(四)树与二叉树的应用
1.二叉排序树
2.平衡二叉树
3.哈夫曼(Huffman)树和哈夫曼编码
四、图
(一)图的基本概念
(二)图的存储及基本操作
1.邻接矩阵法
2.邻接表法
12-22
出国留学网高考网为大家提供2017浙江高考计算机类和服装类职业技能考试时间,更多高考信息请关注我们网站的更新!
2017浙江高考计算机类和服装类职业技能考试时间
11月以来,2017年高校招生各类别职业技能考试陆续完结,本周六计算机类和服装类职业技能考试即将开考,这也是本次职业技能考试中最后两个类别的考试。考生们需要注意些啥?先来看一看吧。
计算机类 考试内容和日程安排
计算机类职业技能操作考试主要考查学生的实际操作技能,满分为150分。考核内容分为必考模块(程序设计技能)和选考模块(计算机网络技术技能或数字媒体技术应用技能)两个部分,分值均为75分。
考试安排在2016年12月24日在各考点举行,各考点安排如下:
本次考试采用闭卷机考形式。单场考试时间为90分钟,全天共安排四场考试。具体场次如下:
考试小贴士
考试准考证由各考点学校印制、发放,具体领取时间及方式请及时查阅各考点学校招生网通知公告。
考生必须凭有效的准考证、身份证在开考前45分钟进入候考室等候,按照指定座位入座。每场考试开考前15分钟起禁止考生进入候考室,按弃考处理。
考生除携带无商标纸的饮料、矿泉水、准考证、身份证外其他任何物品不准带入候考室、考场、确认室,准考证正反两面均不得涂改、书写。严禁考生携带具有发送或者接收信息功能的设备、电子存储记忆录放设备、移动存储设备(如优盘、PDA)以及涂改液、修正带等物品进入候考室、考场、确认室,严禁将手机、资料、提包等物品带至候考位、考场位、确认室位。候考室和考场内不得自行传递物品。
每场考试结束后,考生需按要求回到相应的确认室等待确认结果。确认答案上传成功后,在工作人员的带领下方能离开确认室。确认后考生不得继续在校园内滞留。不得向其他场次考生透露有关试题内容,若有违规者按作弊处理。
服装类 考试内容和日程安排
服装类职业技能操作考试主要考查学生的实际操作技能,满分为180分;内容为服装零部件缝制(必考)、服装效果图绘制或服装纸样制作(根据考生申报专业方向二选一)。
考试将于2016年12月24日举行,7:30开始进入考场,8:00考试正式开始。考试地点为浙江纺织服装职业技术学院(详见准考证)。
考试小贴士
考生所在学校的负责老师持本人身份证及学校出具的介绍信(内含领取学生的信息)或考生本人持身份证,于12月22日-23日9:00-16:30到浙江纺织服装职业技术学院(宁波市江北区风华路495号)2号楼南楼一楼103室领取准考证。请在规定时间内领取准考证,逾期视为放弃此次考试。考生可于12月23日到考点熟悉考场等相关情况。
考生根据申报专业方向自备考试用具,熨斗、剪刀、尺子、划粉、烫水布、拆线器、透明胶、颜料、小水桶、水彩笔、勾线笔、铅笔、水笔、橡皮等工具(不能携带自制工具)。
考试开始前15分钟考生凭本人准考证、身份证进入规定考场对号入座,并将有...
湖北技能高考计算机类考试大纲推荐访问