出国留学网专题频道湖北技能高考财经类考试大纲栏目,提供与湖北技能高考财经类考试大纲相关的所有资讯,希望我们所做的能让您感到满意!
11-03
湖北省2023年技能高考考试财经类的考试大纲已经出炉了,完整的大纲内容小编已整理至下文,湖北的考生来了解一下吧!下面是出国留学网整理的“2023年湖北技能高考财经类考试大纲”,欢迎湖北考生参考阅读。





完整内容点击查看:2023年湖北技能高考财经类考试大纲
推荐阅读:
10-20
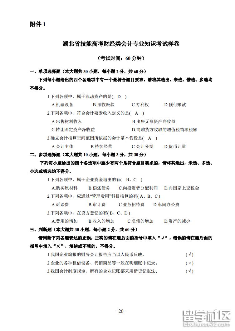
高考栏目小编今天给大家收集了湖北2019年技能高考考试大纲(财经类),更多高考信息将持续更新,请及时关注本网站。
湖北2019年技能高考考试大纲(财经类)
点击查看完整信息:
(点击图片查看完整信息)
推荐阅读:
09-29
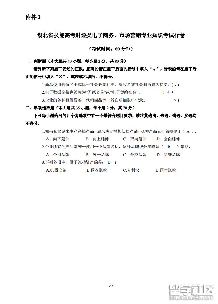
出国留学网高考网为大家提供2018湖北技能高考财经类市场营销专业技能操作考试样题,更多高考资讯请关注我们网站的更新!
2018湖北技能高考财经类市场营销专业技能操作考试样题

小编精心为您推荐:
2018湖北艺术类统考音乐学类考试大纲
09-29
09-29
09-29
湖北技能高考财经类考试大纲推荐访问