出国留学网专题频道湖北播音与主持专业统考栏目,提供与湖北播音与主持专业统考相关的所有资讯,希望我们所做的能让您感到满意!
10-25
出国留学网高考网为大家提供2017湖北播音与主持艺术专业统考科目及分值,更多艺术高考资讯请关注我们网站的更新!
2017湖北播音与主持艺术专业统考科目及分值
| 考试科目 | 考试形式 | 分值 | 总分 |
| 自我介绍 | 面试,简单的自我介绍 | 20分 | 300分 |
| 即兴说话 | 面试,现场抽取2个试题自选1个即兴说话 | 80分 | |
| 作品朗读 | 面试,现场随机抽取并朗读文学作品一篇 | 60分 | |
| 新闻播报 | 面试,现场随机抽取并播读新闻类稿件一篇 | 60分 | |
| 新闻评述 | 面试,根据抽取的新闻搞件现场进行评述 | 80分 |
各专业类别统考具体内容和要求以省教育考试院网站公布的《2017年湖北省音乐学类、舞蹈学类和戏剧与影视学类考试大纲》为准;各专业类别统考具体报考时间以各组考院校网站公布的报考须知为准。
小编精心为您推荐:
2017艺术高考信息汇总...
10-16
下面是本网高考栏目小编收集的湖北2019年艺术统考(播音与主持艺术专业)考试大纲,希望能帮到有意向的同学们,欢迎大家继续关注有关资讯。

(来源:湖北省教育考试院)
推荐阅读:
12-15
湖北的考生注意了,湖北教育考试院发布了2023年湖北艺术专业考试播音与主持专业面试统考延期举行的通知,具体通知内容如下,下面是小编整理的“2023年湖北播音与主持专业面试统考延期举行通知”,可供各位考生参考,更多考试相关信息请继续关注本网站。

鉴于当前疫情防控形势严峻复杂,为切实保障广大考生和涉考工作人员的身体健康,经研究决定,原定于12月15日—18日举行的播音与主持专业面试统考延期举行,具体时间另行通知。
给广大考生造成的不便,敬请理解。
湖北省教育考试院
2022年12月14日
推荐阅读:
...12-15
12月14日,湖北省教育考试院发布公告,因当前疫情防控形势严峻复杂,决定延期举行湖北省2023年播音与主持专业面试统考,相关的延期公告如下,下面是出国留学网整理的“关于延期举行2023年湖北省播音与主持专业面试统考的公告”,供湖北考生参考阅读。

鉴于当前疫情防控形势严峻复杂,为切实保障广大考生和涉考工作人员的身体健康,经研究决定,原定于12月15日—18日举行的播音与主持专业面试统考延期举行,具体时间另行通知。
给广大考生造成的不便,敬请理解。
湖北省教育考试院
2022年12月14日
推荐阅读:
...11-23
出国留学网高考网为大家提供2017湖北戏剧与影视学类统考(播音与主持艺术专业)时间,更多艺术高考资讯请关注我们网站的更新!
2017湖北戏剧与影视学类统考(播音与主持艺术专业)时间
1、考试时间:2016年12月22日至25日。
面试科目的具体考试时间段安排,以考生本人准考证上 “考试安排”为准。
2、考试流程
(1)集中候考:考生须根据本人准考证“考试安排”规定面试科目的考试时间,携带本人身份证原件和准考证提前30分钟到达指定考试地点入场,并在规定的候考室集中候考。考试开考15分钟后,迟到考生视为自动弃考,一律不得入场。
(2)抽取考场:考生在面试现场随机抽取考场。
(3)抽取考试顺序:考生在面试现场随机抽取考试顺序号。
(4)考试:每组考生将分别在2个面试考场参加自我介绍、即兴说话、作品朗读、新闻播报与新闻评述五个科目的面试。即兴说话、作品朗读、新闻播报与新闻评述为现场抽取试题。
(5)现场评分:评委根据考生考试表现,进行现场评分。
3、面试要求
(1)考生应按本人准考证“考试安排”规定的考试时间提前30分钟到达考点,入场时进行安检、身份核验、抽取考场及顺序号,了解注意事项,等待考试。
(2)严禁携带通讯产品、电子设备及其它规定以外物品进入考场,考场内考生禁止透露姓名、考号等个人信息,禁止做任何打招呼和有暗示性的言语行为。违者将按照《国家教育考试违规处理办法》进行处理。
(3)考生应在考试前一天到华中科技大学关山口主校区了解熟悉考场情况及有关注意事项。考试的相关信息和规定在湖北省教育考试院网站、华中科技大学新闻与信息传播学院网站和考试现场公告栏公布。如有变化,以现场公告为准,请考生注意查看。
考试地点
面试:华中科技大学关山口主校区东六楼新闻学院(地址:湖北省武汉市洪山区珞瑜路1037号)
违规处理
对在统考中违规的考生及有关工作人员,将按《国家教育考试违规处理办法》和《中华人民共和国刑法修正案(九)》相关法律法规处理。
乘车路线
1.考点地址
武汉市洪山区珞喻路1037号
2. 乘车路线
(1)从武昌火车站出发,乘坐518, 在珞喻路关山口站下;
(2)从汉口火车站出发,乘坐703, 在珞喻路关山口站下;
(3)从武汉火车站(青山)出发,乘坐513,在珞喻路关山口站下;
(4)乘坐地铁,可以转乘2号线,终点站光谷广场下;
(5)途径公交521路 536路 591路 703路 755路 756路等。
小编精心为您推荐:
01-12
湖北的考生注意了,湖北教育考试院发布了2023年湖北播音与主持专业统考考试时间安排的通知,考试时间定于2月7日到2月9日,下面是出国留学网小编为大家整理的“2023年湖北省播音与主持艺术专业统考时间安排”,可供各位考生参考。
2023年湖北省播音与主持艺术专业统考将于2023年2月7日--9日在华中科技大学举行,考生可于2月4日起登录报名网址(http://www.hubeiyikaowang.com/baoming/yikao_fzby/bm1.aspx)打印准考证。
湖北省教育考试院
2023年1月12日
拓展知识:艺术专业统考疫情防控要求
一、遵守防疫规定
鉴于当前新冠肺炎疫情形势严峻复杂及不确定性,考试防疫要求按疫情变化适时调整,请考生密切关注考点所在地疫情防控政策措施和湖北省教育考试院官网、微信公众号发布的有关考试防疫要求,遵守考试防疫规定。跨区域(含跨省、省内跨市)参加考试的考生,须严格落实考点属地有关报备、核酸检测、隔离管控、健康监测等防疫管理规定。考生不遵守规定、导致不能参加考试的,责任由本人承担。
二、落实防疫要求
所有考生须提前申领“湖北健康码”,并于考前7天开展自我健康监测,扫描本防疫须知后面的二维码,填报本人健康情况和行程。
考生须按防疫规定进行核酸检测。考前7天有省外旅居史的考生,第一场考试入场时,须提供来(返)鄂前连续三天的核酸检测阴性证明(电子、纸质均可),及抵达我省完成“落地检”后考点所在地考前连续三天核酸检测阴性证明(电子、纸质均可)。其他省内考生提倡考前三天每天一检测,须提供24小时内核酸检测阴性证明。考试期间,所有考生须严格执行考点所在市防疫政策,每天参加核酸检测并接受核验,不参加聚餐、聚会等活动,不前往人群密集的公共场所。
三、合理安排出行
请考生考前不到高风险地区,抵达考点所在地后,及时向当地社区报备。考试当天,考生应事先了解赴考路途交通情况,规划好出发时间和出行路线,为考点防疫核查预留充足时间,避免耽误考试。
四、接受健康检查
考生应根据各专业统考时间提前到达考点,按规定进行入场验证,验证时须出具考生本人身份证、准考证、“湖北健康码”(绿色)、“通信大数据行程卡”(绿色)及考前核酸阴性证明。考生须全程佩戴口罩,但不得妨碍身份识别和验证。考生进入考点须进行体温测量,体温低于37.3℃方可正常参加考试。
在入场过程中,如发现考生体温异常,可适当休息后再次测量。复测仍不合格的,由考点疾控专家、防疫副主考进行研判,经研判可以参加考试的,安排至备用隔离考场考试;经研判不宜参加考试的,应立即向当...
09-29
出国留学网高考网为大家提供2018年湖北播音与主持艺术专业统考考试大纲,更多艺术高考资讯请关注我们网站的更新!
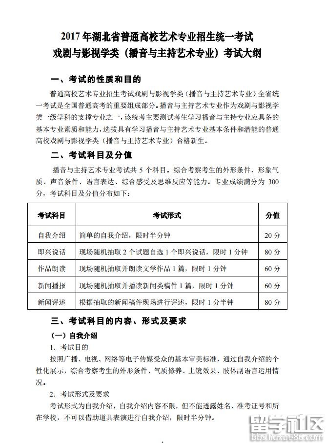
2018年湖北省普通高校艺术专业招生统一考试戏剧与影视学类(播音与主持艺术专业)考试大纲
一、考试的性质和目的
普通高校艺术专业招生考试戏剧与影视学类(播音与主持艺术专业)全省统一考试是全国普通高考的重要组成部分。播音与主持艺术专业作为戏剧与影视学类一级学科的支撑专业之一,该统考主要测试考生学习播音与主持专业应具备的 基本专业素质和能力,选拔具有学习播音与主持艺术专业基本条件和潜能的普通 高校戏剧与影视学类(播音与主持艺术专业)合格新生。
二、考试科目和分值
播音与主持艺术专业考试共5个科目。综合考察考生的外形条件、形象气质、 声音条件、语言表达、综合感受及思维反应等能力。考试科目和分值分布如下:
考试科目 | 考试形式 | 分值 |
自我介绍 | 简单的自我介绍,限时半分钟 | 20分 |
即兴说话 | 现场抽取2个命题自选1个即兴说话,限时1分钟 | 80分 |
作品朗读 | 现场抽取并朗读指定文学作品一篇,限时1分钟 | 60分 |
新闻播报 | 现场抽取并播读指定新闻类稿件一篇,限时1分钟 | 60分 |
新闻评述 | 根据抽取的新闻搞件现场进行评述,限时1分半钟 | 80分 |
总分 | 300分 | |
注:面试科目均按百分制评分,科目成绩=科目百分制成绩×科目分值÷100
三、考试科目的内容、形式及要求
(一)自我介绍
1.考试目的
按照广播、电视、网络等电子传媒受众的基本审美标准,通过自我介绍的个性化展示,综合考察考生的外形条件、气质修养、上镜效果、肢体副语言运用情况。
2.考试形式及要求
考试形式为自我介绍,自我介绍内容不限,但不能透露姓名、准考证号和所在学校,不可以借助道具表演进行自我介绍,限时半分钟。
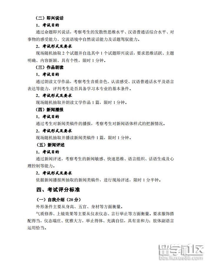
(二)即兴说...
09-29
湖北播音与主持专业统考推荐访问