出国留学网专题频道湖北服装表演专业面试统考栏目,提供与湖北服装表演专业面试统考相关的所有资讯,希望我们所做的能让您感到满意!
12-16
湖北的考生注意了,湖北教育考试院发布了2023年湖北艺术专业统考服装表演专业面试统考延期举行的通知,通知具体内容如下,下面是出国留学网小编整理的“2023年湖北服装表演专业面试统考延期举行”,可供各位考生参考。
鉴于当前疫情防控形势严峻复杂,为切实保障广大考生和涉考工作人员的身体健康,经研究决定,原定于12月23日—25日举行的服装表演专业面试统考延期举行,具体时间另行通知。给考生造成的不便,敬请理解。
湖北省教育考试院
2022年12月16日
拓展知识:
成绩查询时间:
全省艺术类专业统考成绩均通过省教育考试院门户网站(http://www.hbea.edu.cn)公布,考生凭高考报名号和身份证号上网查询本人成绩。美术学、设计学类成绩公布时间为2022年12月29日,音乐学类、舞蹈学类和戏剧与影视学类的成绩公布时间为2023年1月中下旬。
考试疫情防控要求:
一、遵守防疫规定。鉴于当前新冠肺炎疫情形势严峻复杂及不确定性,考试防疫要求按疫情变化适时调整,请考生密切关注考点所在地疫情防控政策措施和湖北省教育考试院官网、微信公众号发布的有关考试防疫要求,遵守考试防疫规定。跨区域(含跨省、省内跨市)参加考试的考生,须严格落实考点属地有关报备、核酸检测、隔离管控、健康监测等防疫管理规定。考生不遵守规定导致不能参加考试的,责任由本人承担。
二、落实防疫要求。所有考生须提前申领“湖北健康码”,并于考前七天开展自我健康监测,扫描本防疫须知后面的二维码,填报本人健康情况和行程。
考生须按防疫规定进行核酸检测。考前7天有省外旅居史的考生,第一场考试入场时,须提供来(返)鄂前连续三天的核酸检测阴性证明(电子、纸质均可),以及抵达我省完成“落地检”后提供考点所在地考前连续三天的核酸检测阴性证明(电子、纸质均可)。其他省内考生提倡考前三天每天一检测,须提供24小时内核酸检测阴性证明。考试期间,所有考生须严格执行考点所在市防疫政策,每天参加核酸检测并接受核验,不参加聚餐、聚会等活动,不前往人群密集的公共场所。
三、合理安排出行。请考生考前不到高风险地区,抵达考点所在地后,及时向当地社区报备。考试当天,考生应事先了解赴考路途交通情况,规划好出发时间和出行路线,为考点防疫核查预留充足时间,避免耽误考试。
四、接受健康检查。考生应...
10-25
出国留学网高考网为大家提供2017湖北服装表演专业统考科目及分值,更多艺术高考资讯请关注我们网站的更新!
2017湖北服装表演专业统考科目及分值
| 考试科目 | 考试形式 | 分值 | 总分 |
| 形体测量 | 面试,考生着泳装,接受身高、体重和三围等测量 | 100分 | 300分 |
| 形体观察 | 面试,考生着泳装,按规定进行正面、侧面和背面的形体展示 | 60分 | |
| 服装表演 | 面试,考生着时装在音乐中进行时装表演 | 60分 | |
| 形体表演 | 面试,考生着规定服装,进行才艺展示 | 50分 | |
| 口试 | 面试,考生现场随机抽题回答 | 30分 |
各专业类别统考具体内容和要求以省教育考试院网站公布的《2017年湖北省音乐学类、舞蹈学类和戏剧与影视学类考试大纲》为准;各专业类别统考具体报考时间以各组考院校网站公布的报考须知为准。
小编精心为您推荐:
10-16
想了解明年高考情况吗,下面是本网高考栏目小编收集的湖北2019年艺术统考(服装表演专业)考试大纲,希望能帮到有意向的同学们,欢迎大家继续关注有关资讯。

(来源:湖北省教育考试院)
推荐阅读:
09-29
出国留学网高考网为大家提供2018湖北服装表演专业统考考试大纲,更多艺术高考资讯请关注我们网站的更新!
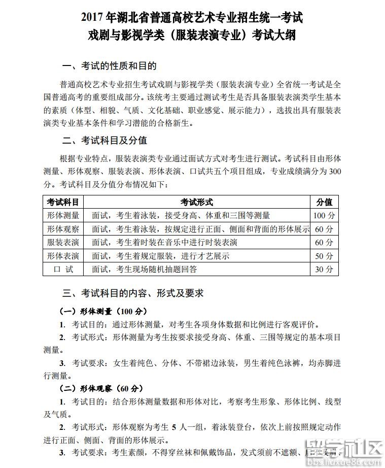
2018年湖北省普通高校艺术专业招生统一考试戏剧与影视学类(服装表演专业)考试大纲
一、考试的性质和目的
普通高校艺术专业招生考试戏剧与影视学类(服装表演专业)全省统一考试是全国 普通高考的重要组成部分。该统考主要通过测试考生是否具备服装表演类学生基本的 素质(体型、相貌、气质、文化基础、职业感觉、展示能力),选拔出具有服装表演 类专业基本条件和学习潜能的合格新生。
二、考试科目和分值
考试科目 | 考试形式 | 分值 |
形体测量 | 面试,考生着泳装,接受身高、体重和三围等测量 | 100 分 |
形体观察 | 面试,考生着泳装,按规定进行正面、侧面和背面的形体展示 | 60 分 |
服装表演 | 面试,考生着时装在音乐中进行时装表演 | 60 分 |
形体表演 | 面试,考生着规定服装,进行才艺展示 | 50 分 |
口 试 | 面试,考生现场随机抽题回答 | 30 分 |
总分 | 300 分 | |
三、考试科目的内容、形式及要求
(一)形体测量(100 分)
1.考试目的:对考生各项身体数据和比例进行客观评价。
2.考试形式:考生按要求接受身高、体重、三围等规定的基本项目测量。
3.考试要求:女生着纯色、分体、不带裙边泳装,男生着纯色泳裤,均赤脚进行 测量。
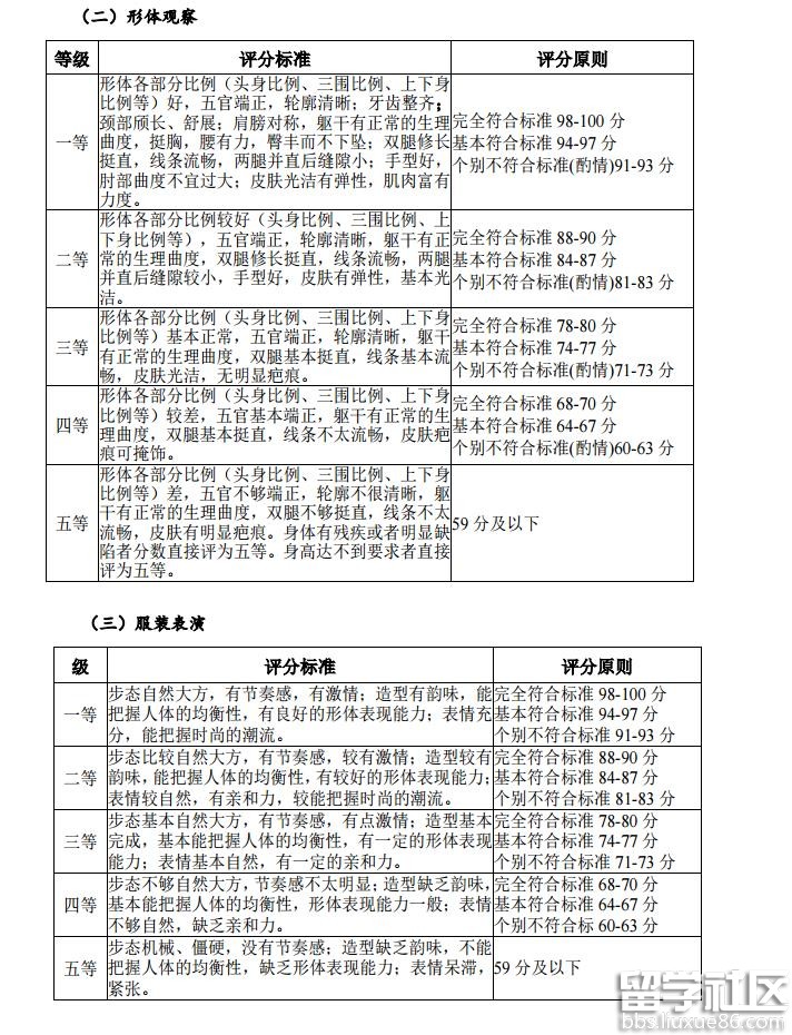
(二)形体观察(60 分)
1.考试目的:结合形体测量数据和形体对比,考察考生形象、形体比例、线型及 气质。
2.考试形式:考生 5 人一组,着泳装登台,依次上前按照规定动作进行正面、侧 面、背面的形体展示。
3.考试要求:考生素颜,不得穿丝袜和佩戴饰品,发式须前不遮额、后不及肩、 侧不掩耳,女生着纯色、分体、不带裙边泳装,男生着纯色泳裤。
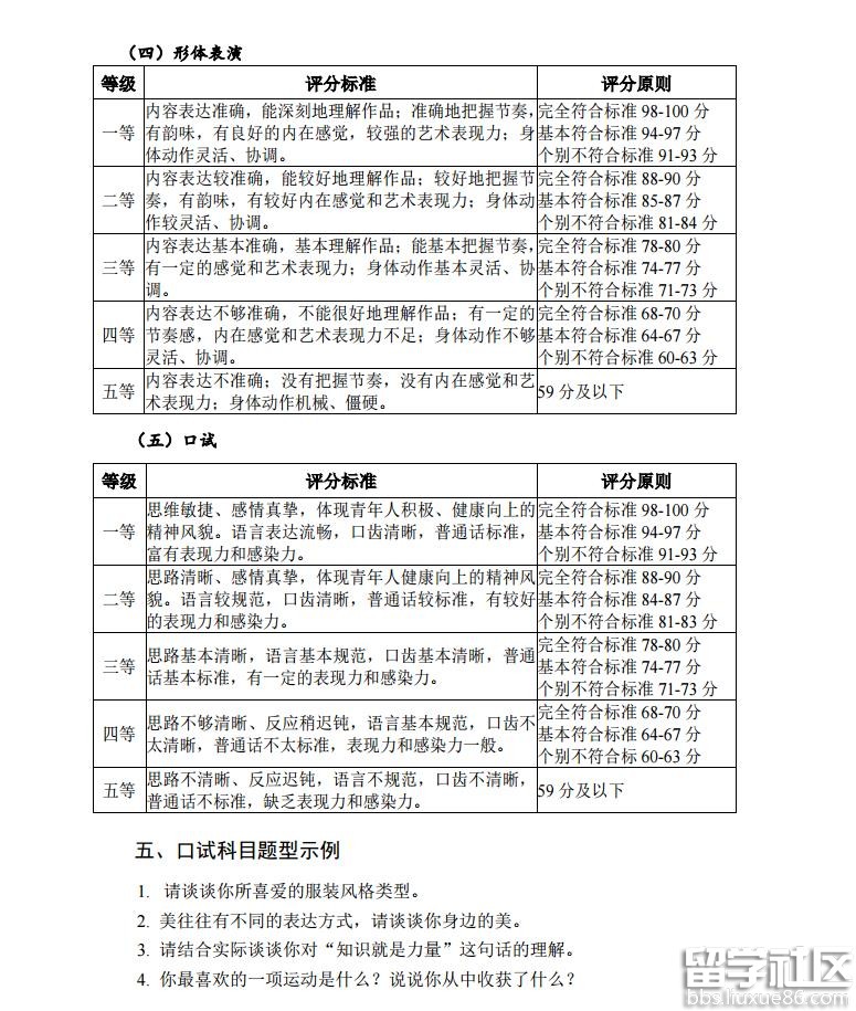
(三)服装表演(...
09-29
11-23
出国留学网高考网为大家提供2017湖北戏剧与影视学类统考(表演专业)面试要求,更多艺术高考资讯请关注我们网站的更新!
2017湖北戏剧与影视学类统考(表演专业)面试要求
(1)考生须按本人准考证上规定的时间到指定地点侯考并参加考试。
(2)考试时,迟到者禁止进场,视为自动弃考。误考、缺考者一律不予补考和退费。
(3)考生进入考区前,统一进行安检,除参考证件、面试所需伴奏光盘外,严禁携带通讯工具、录音录像设备等物品进入考场。考试期间如发现携带、使用违禁物品者,将严格按照《国家教育考试违规处理办法》处理。
(4)形体科目面试时,自备仅存考试曲目的伴奏CD盘并须在CD盘面标明曲目名称,考生须确保伴奏CD盘质量,并能正常播放。考场内考生禁止透露姓名、准考证号、就读学校(或工作单位)等信息,禁止做任何打招呼和有暗示性的言语行为,不得发出与考试内容无关的声音(譬如咳嗽、跺脚、拍掌、打节奏等)。
(5)考生应于2016年12月6日下午到武汉音乐学院滨江校区查看考点,了解有关考试注意事项。考试的相关信息和规定将在湖北省教育考试院网、武汉音乐学院招生信息网和考试现场公告栏公布。如有变化,以考试现场公告为准。
小编精心为您推荐:
...10-25
出国留学网高考网为大家提供2017湖北表演专业统考科目及分值,更多艺术高考资讯请关注我们网站的更新!
2017湖北表演专业统考科目及分值
| 考试科目 | 考试形式 | 分值 | 总分 |
| 目测 | 面试,考查考生形象以及身体条件 | 20分 | 300分 |
| 演唱 | 面试,清唱自选歌曲、戏曲唱腔或曲艺作品一首 | 55分 | |
| 台词 | 面试,朗诵自备文学作品或戏剧影视台词片段 | 85分 | |
| 形体 | 面试,表演自选舞蹈或形体片段 | 55分 | |
| 表演 | 面试,根据命题编演即兴小品 | 85分 |
各专业类别统考具体内容和要求以省教育考试院网站公布的《2017年湖北省音乐学类、舞蹈学类和戏剧与影视学类考试大纲》为准;各专业类别统考具体报考时间以各组考院校网站公布的报考须知为准。
小编精心为您推荐:
12-04
湖北艺术统考就要开始了,小编为大家提供2019湖北省戏剧与影视学类统考(服装表演专业)时间及地点,请大家提前打印准考证,按照准考证的要求参加考试!
1.考试时间:2019年1月4至6日。
每位考生的具体考试时间安排以考生本人准考证上“考试安排”规定的时间为准。
2.考试流程
(1)集中候考:考生须根据本人准考证“考试安排”规定面试科目的考试时间,携带本人身份证原件和准考证,提前30分钟到达指定地点入场,考生必须通过虹膜核验,身份确认无误后方可由工作人员带入,在规定的候考室集中候考(虹膜核验时考生不能佩戴美瞳)。迟到考生视为自动弃考,一律不得入场。
(2)抽取考生编号:考生在进入第一考场参加科目一考试前随机抽取考生编号。
(3)考试:考生进入考场前需通过虹膜核验,身份确认无误后方可进入考场。考试共设三个考场,考生分两个时间段完成考试。
1月4日,全体考生参加第一考场“形体测量”的考试。
1月5-6日,参加第二考场“形体观察、服装表演”、第三考场“自我介绍、形体表演”的考试,考生以准考证规定的考试时间为准。
(4)现场评分:各评委根据考生面试表现进行现场评分。考试过程中,如评委组认为考生的表演或表现内容已较充分,已有充分的打分依据,主评委可提前叫停结束考试。
(5)离场:考生完成全部科目考试后,按照规定路线离场。
3.考试要求
(1)考生须按本人准考证上规定的考试时间,提前30分钟到达考点,入场时进行安检、身份核验、抽取考试顺序号,了解注意事项,等待考试。身份核验时,考生需持身份证并经虹膜核验通过后方可进入考场。如佩戴美瞳隐形眼镜,则核验时需暂时摘下美瞳隐形眼镜,核验通过后可再佩戴。迟到者视为自动弃考,禁止入场。误考、缺考者一律不予补考和退费。
(2)严禁化舞台妆、佩戴假睫毛、携带手机等通讯工具、电子设备及其它规定以外物品进入候考区和考场;考场内考生禁止透露姓名、考号等个人信息,禁止出现任何有暗示性的言语行为。考试期间如发现携带、使用上述违禁物品者,将严格按照《国家教育考试违规处理办法》进行处理。
(3)考生应在考试前一天(1月3日),到武汉纺织大学南湖校区熟悉考场情况及有关注意事项。考试的相关信息和规定已在武汉纺织大学官网和考试现场公告栏公布。如有变化,以现场公告为准,请考生注意查看。
1.考试地点:武汉纺织大学南湖校区(地址:湖北省武汉市洪山区民族大道纺织路1号)
考生应在考前了解到达考点的行车路线及周边交通状况,按照准考证上规定的考试时间和地点准时参加考试。
2.乘车路线
乘公交: 583、538、572、811、810、590、586到民族大道武汉纺织大学站下
乘地铁:到光谷站点下在鲁巷换乘公交到到民族大道武汉纺织大学站下
小编精心为您推荐:
湖北服装表演专业面试统考推荐访问