出国留学网专题频道湖北汽修类技能考试大纲栏目,提供与湖北汽修类技能考试大纲相关的所有资讯,希望我们所做的能让您感到满意!
10-20
本网高考频道今天收集了湖北2019年技能高考考试大纲(汽修类),更多2019年高考信息本栏目将不断更新,请随时关注。
湖北2019年技能高考考试大纲(汽修类)
点击查看完整信息:
(点击图片查看完整信息)
推荐阅读:
11-14
下文是关于湖北省2023年中职技能高考汽车维修类技能考试大纲,是此类专业的考生来看看详细的大纲内容吧!下面是出国留学网整理的“2023年湖北省普通高等学校招收中等职业学校毕业生技能高考汽车维修类技能考试大纲”,供湖北考生参考阅读。





完整大纲内容点击查看:2023年湖北省普通高等学校招收中等职业学校毕业生技能高考汽车维修类技能考试大纲
推荐阅读:
11-04
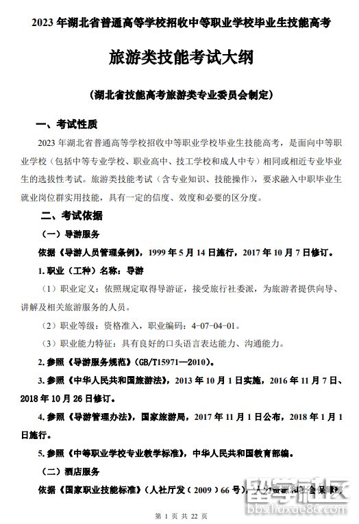
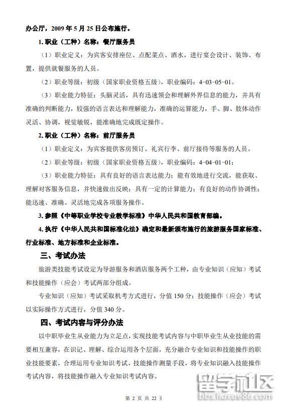
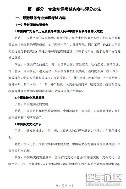
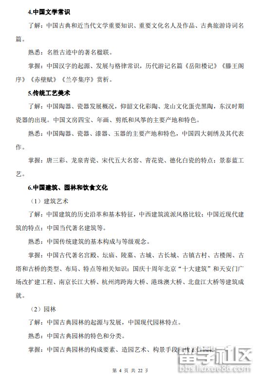
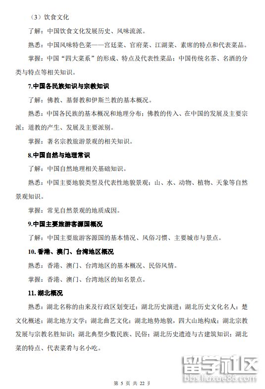
湖北省2023年技能高考中的旅游类技能考试的考试大纲公布出来了,完整的大纲内容小编已经整理在下文了,参加考试考生来看看吧!下面是出国留学网整理的“2023年湖北技能高考旅游类技能考试大纲”,欢迎湖北考生参考阅读。





完整大纲内容点击查看:2023年湖北省技能高考旅游类考试大纲
推荐阅读:
11-04
关于湖北省2023年技术高考的考试大纲已经出炉了,下文小编整理出来的是2023年建筑类技能考试的大纲内容,参加此类技能考试的湖北考生来看看吧!下面是出国留学网整理的“2023年湖北技能高考建筑技术类考试大纲”,欢迎湖北考生参考阅读。







11-03
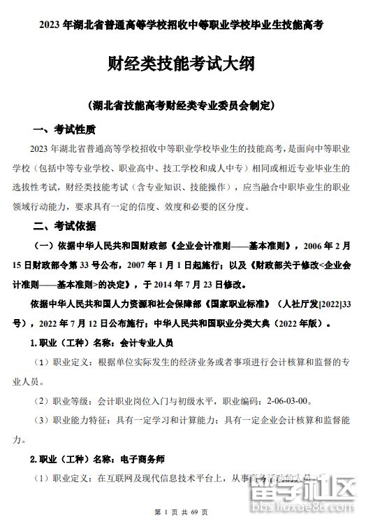
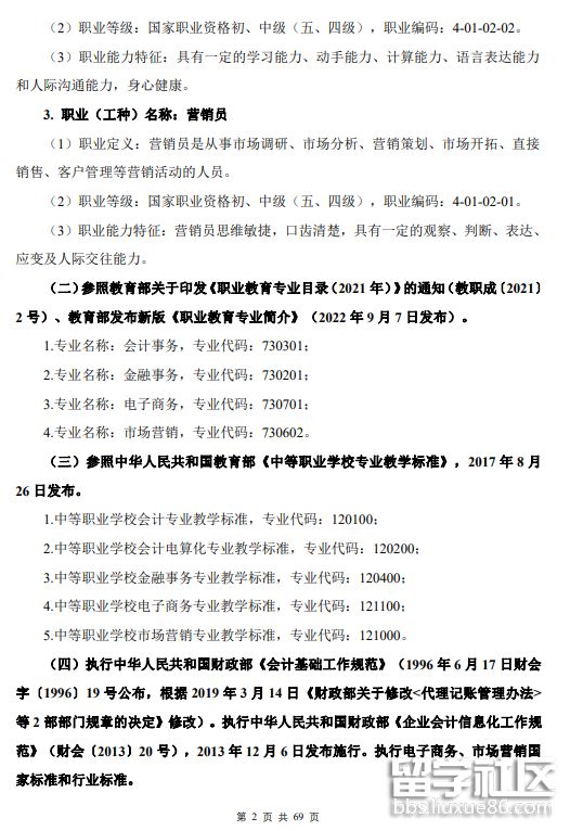
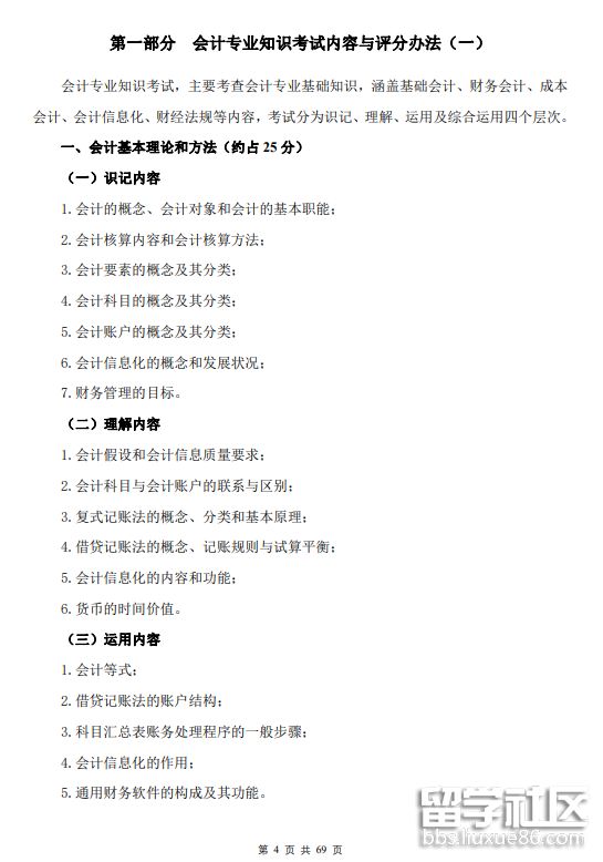
湖北省2023年技能高考考试财经类的考试大纲已经出炉了,完整的大纲内容小编已整理至下文,湖北的考生来了解一下吧!下面是出国留学网整理的“2023年湖北技能高考财经类考试大纲”,欢迎湖北考生参考阅读。





完整内容点击查看:2023年湖北技能高考财经类考试大纲
推荐阅读:
11-03
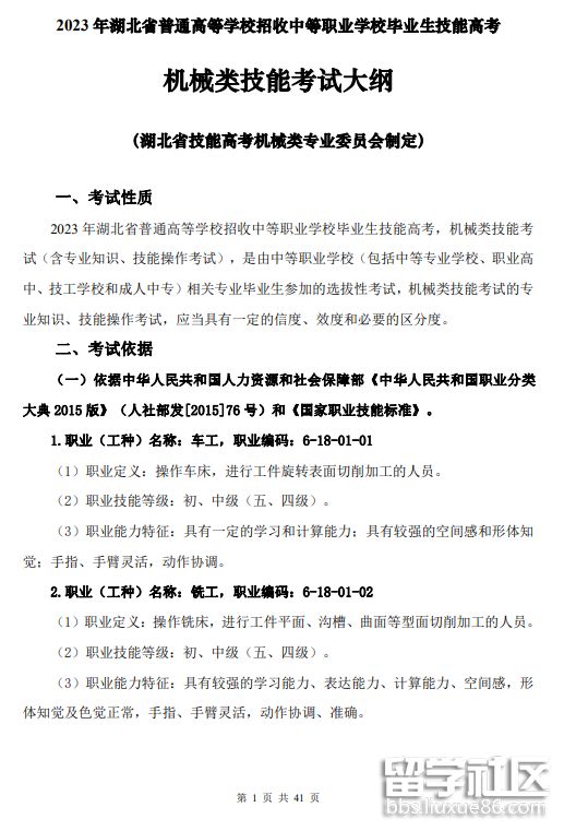
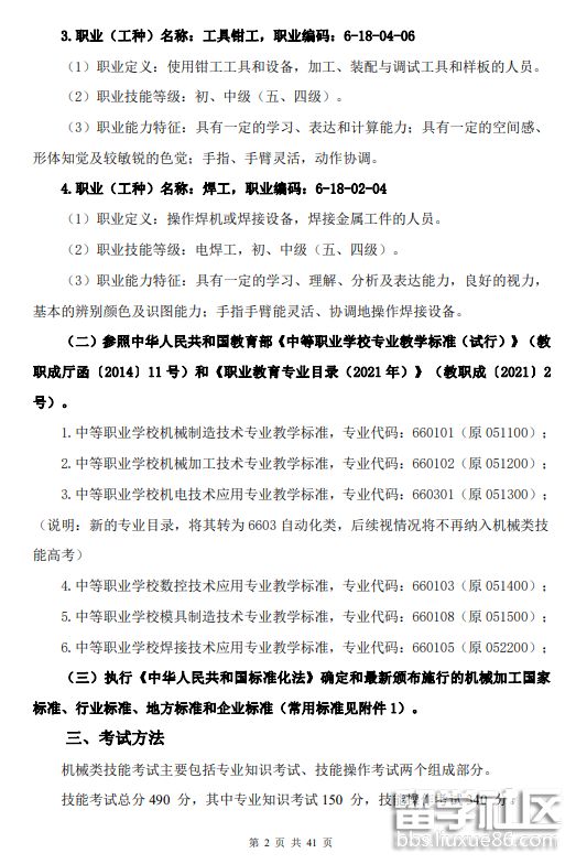
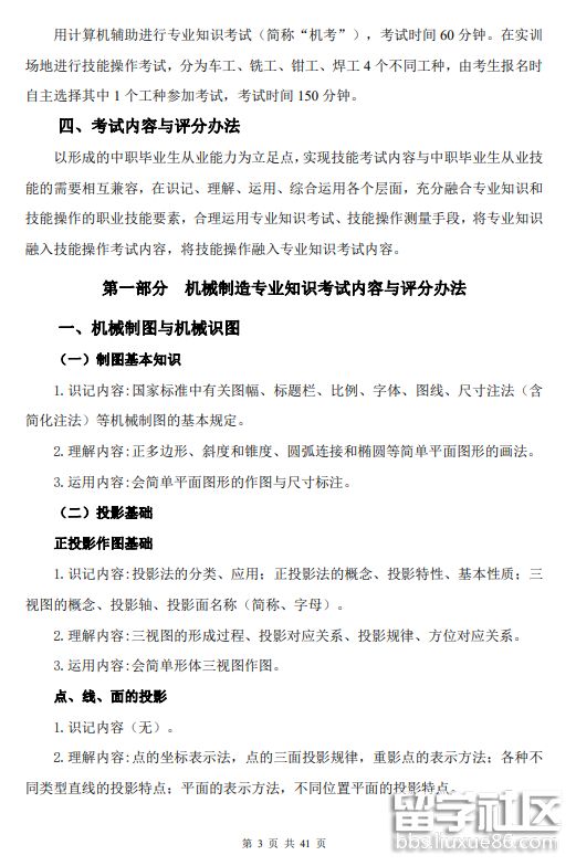
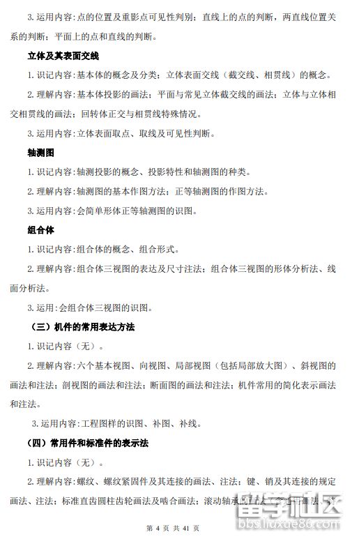
湖北2023年技能高考考生速看,关于机械类技能考试的考试大纲已经出炉了,详细内容小编已整理在下文了,湖北的考生来看看吧! 下面是出国留学网整理的“湖北2023年技能高考机械类考试大纲”,欢迎湖北考生参考阅读。





完整大纲内容点击参看:湖北2023年技能高考机械类考试大纲
推荐阅读:
11-14
湖北2023年中职技能高考考生注意!关于农业类技能考试的相关考试大纲已经出炉,详细的考试大纲内容如下,下面是出国留学网整理的“2023年湖北省普通高等学校招收中等职业学校毕业生技能高考农学类技能考试大纲”,供湖北考生参考阅读。





完整大纲内容点击查看:2023年湖北省普通高等学校招收中等职业学校毕业生技能高考农学类技能考试大纲
推荐阅读:
10-20
本网高考栏目收集整理了湖北2019年技能高考考试大纲(农学类),想知道更多技能高考信息吗,请持续关注本网站。
湖北2019年技能高考考试大纲(农学类)
点击查看完整信息:
(点击图片查看完整信息)
推荐阅读:
湖北汽修类技能考试大纲推荐访问