出国留学网专题频道湖北省体育高考测试流程栏目,提供与湖北省体育高考测试流程相关的所有资讯,希望我们所做的能让您感到满意!
04-03
各位考生注意了!我省2023年普通高考体育专业素质测试(以下简称体育测试)将于4月7日-21日在湖北大学举行,请各位考生提前做好准备。下面是出国留学网整理的“湖北省2023年普通高考体育专业素质测试时间及流程”,供考生参考阅读。
我省2023年普通高考体育专业素质测试(以下简称体育测试)将于4月7日-21日在湖北大学举行,为保障广大考生的生命安全和身体健康,共同营造安全、公平、和谐、有序的考试环境,现将有关事项公布如下,请各位考生认真阅读并遵照执行。
一、测试地点及时间
我省2023年体育测试考点设在湖北大学。考生报到时间为2023年4月6日至19日,测试时间为2023年4月7日至21日。考生参加测试的具体时间安排见本人准考证。
二、考前准备
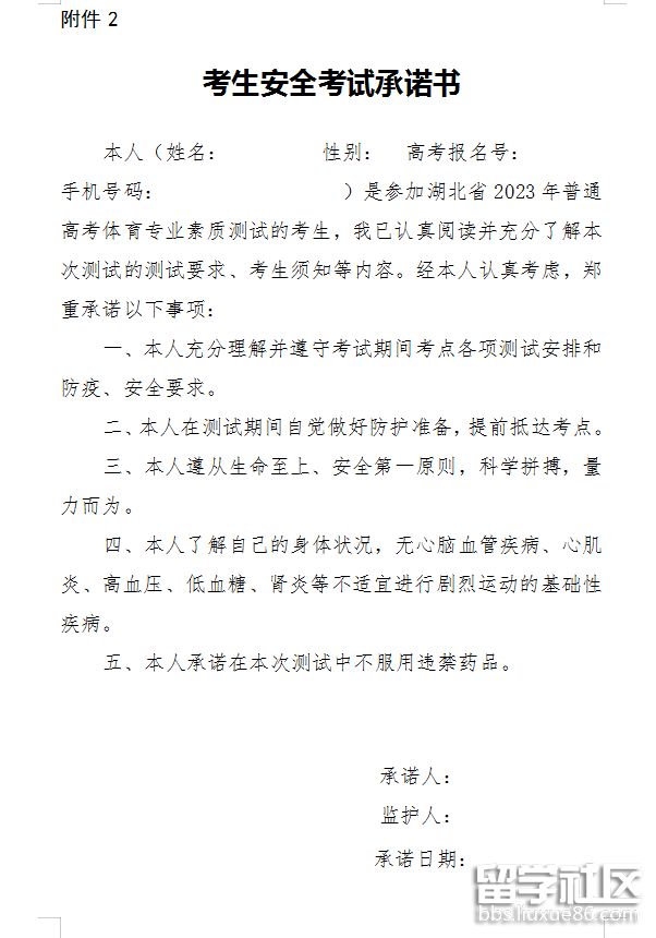
1.考生须自行下载打印《湖北省体育专业素质测试时间安排》、《考生安全考试承诺书》、《湖北省体育专业素质测试指南》,仔细阅读相关内容。
2.为保证体育测试工作顺利进行,考点将严格按照报到、测试批次安排考生进入考点,请考生合理安排赴考时间。
3.各地带队老师和考生在考前应实时关注天气变化,选择合适着装并适当自备常见药品及饮用水等。
三、报到及测试流程
1.报到:参加体育测试的考生须按照《湖北省体育专业素质测试时间安排》,在报到日持本人普通高考报名登记表、身份证原件、《考生安全考试承诺书》到湖北大学三号体育馆东一门办理体育测试报到手续,核验虹膜信息,领取准考证和测试服装,缴纳相关费用。
根据国家体育总局关于体育考试的相关规定,考生在参加体育测试前必须购买意外伤害保险。
报到流程如下:考生在报到点入口(位于七星路的湖北大学侧门)出示普通高考报名登记表和身份证原件进入考点→通过虹膜核验考生身份→上交考生安全考试承诺书→现场购买保险或提供已购保险凭证→领取准考证→缴纳相关费用→领取测试服装。
2.检录:体育测试期间检录将分批分时段进行,上午7:30开始、下午1:30开始,具体检录批次以考点现场通知为准。考生须在湖北大学3号体育馆参加现场点名检录,100米、二级蛙跳、五米三向折返跑项目检录点在湖北大学三号体育馆西一门,原地推铅球、800米项目检录点在湖北大学三号体育馆北一门。考生须参加当天测试各项目的点名检录,凡3次点名未到者,一律视为弃考。
3.候考:考生在检录点,一律穿着统一测试服装,由现场带队工作人员集体带往各项目测试点。测试未轮到者,应在指定地点等候,不得擅自离开候考区域或进入测试场地。考生须听从工作人员的指挥,不得随意脱离队伍,以免漏考。
4.测试:考生到达该项目测试场地后,由裁判宣读测试规则及注意事项;考生按序依次测试,所有测试项目均采用电子设备计时、测距,测试结果通过电子显示屏或公示栏现场公示。
5....
各位考生注意了!湖北省2023年普通高考体育专业素质测试考生报到时间为2023年4月6日至19日,测试时间为2023年4月7日至21日,请各位考生熟知。下面是出国留学网整理的“湖北省2023年普通高考体育专业素质测试须知”,供考生参考阅读。
一、考生报到及测试安排
完成我省2023年普通高考网上报名、现场确认,且网上缴费成功的体育类考生可参加普通高考体育专业素质测试(以下简称体育测试)。我省体育测试考点设置在湖北大学。考生报到时间为2023年4月6日至19日,测试时间为2023年4月7日至21日。参加体育测试的考生须按照湖北省2023年体育专业素质测试时间安排(见附件1),在报到日持本人普通高考报名登记表、身份证原件、《考生安全考试承诺书》(见附件2),到湖北大学考点办理体育测试报到手续,核验考生虹膜信息,领取测试准考证和测试服装,缴纳相关费用。
根据国家体育总局关于体育考试的相关规定,考生在参加体育测试前必须购买意外伤害保险。
二、测试项目
体育测试项目为100米、二级蛙跳、原地推铅球、800米和五米三向折返跑,5项均为必考项目,每项100分,满分为500分。考生分两天完成测试的全部项目,第一天测试100米、二级蛙跳、五米三向折返跑;第二天测试原地推铅球、800米。
附件:1.

2.

推荐阅读:
01-10
楚天金报讯 2015年前后,体育测试或将纳入我省高考。这是昨日在湖北省教育厅官方网站上发布的《关于抓紧做好“学校体育行动计划(2013-2015年)”编制与报送工作的通知》(以下简称通知)中传递的讯息。通知将学生综合素质评价改革、探索高中学业水平考试中增加体育科目等,列为“主要任务与关键举措”。
体育高考不与升学硬挂钩
近年来,体育进入高考的争议一直不曾间断,有人认为这是防范学生体质下降的有效举措,有人视其为压在学生身上的又一重担。从教育厅的通知看,体育纳入我省的高考,仅是时间上的问题了。
2012年,我省进入新课程高考(简称“新高考”),按要求,学生的高中学业水平测试、综合素质评定以及高考总分等“三要素”,将成为“新高考”的录取依据。但未来两年,我省不会举行全省统一的高中学业水平考试,且学业水平考试不与高考录取硬挂钩,只作参考。从这一点上看,体育就算纳入我省高考,也不会与升学硬挂钩,很可能是将测试结果分档计入考生电子档案,供高校录取时参考。
“应试体育”面临争议
体育直奔高考而来,武汉15中高二家长“钗头凤”忧心忡忡:“高考生的课业负担已经很重了,以后还要备战体育,想想就替孩子们累。”而水果湖高中学生家长汪原,却针锋相对地认为:“体质不行,别的都是空谈!”相比之下,学生们显得淡定:“中考已经在考体育了,高考再测试,应该不会不适应吧!”
事实上,虽然体育已纳入我省中考,但不少学校的体育课只练习中考测试项目,平时体育成绩的评定同样流于形式,体育教学彻底沦为“应试体育”。我省特级教师周文涛表示,即使是“应试体育”,也会对改善学生的体质起到一些作用,但是为了分数而锻炼,对培养健身习惯作用不大。我省有招考人士也认为:“如果高考增加体育科目,应该会令学生体质状况有所改善。”
(记者赵莉)
03-23
湖北省的考生注意了!根据湖北省教育考试院发布的信息,湖北省2023年普通高考体育专业素质测试考生报到时间为2023年4月6日至19日,测试时间为2023年4月7日至21日,请各位考生做好准备。下面是出国留学网收集整理的 “湖北省2023年高考体育素质测试时间及项目” ,本文仅供参考,欢迎阅读。
一、考生报到及测试安排
完成我省2023年普通高考网上报名、现场确认,且网上缴费成功的体育类考生可参加普通高考体育专业素质测试(以下简称体育测试)。我省体育测试考点设置在湖北大学。考生报到时间为2023年4月6日至19日,测试时间为2023年4月7日至21日。参加体育测试的考生须按照湖北省2023年体育专业素质测试时间安排(见附件1),在报到日持本人普通高考报名登记表、身份证原件、《考生安全考试承诺书》(见附件2),到湖北大学考点办理体育测试报到手续,核验考生虹膜信息,领取测试准考证和测试服装,缴纳相关费用。
根据国家体育总局关于体育考试的相关规定,考生在参加体育测试前必须购买意外伤害保险。
二、测试项目
体育测试项目为100米、二级蛙跳、原地推铅球、800米和五米三向折返跑,5项均为必考项目,每项100分,满分为500分。考生分两天完成测试的全部项目,第一天测试100米、二级蛙跳、五米三向折返跑;第二天测试原地推铅球、800米。
附件:


推荐阅读:
湖北高考录取状态可以通过点击以下图片进行查询:
湖北省高考录取状态查询一共有三种方式,以下是具体查询方式:
一、考生可凭高考报名号、准考证号及身份证号登陆湖北招生信息网可查询;
二、考生可凭高考报名号、准考证号及身份证号登陆湖北教育信息网可查询;
三、考生也可到各市(州)、县(市、区)招办查询自己的录取信息。
以下是网上查询的方法和说明:
网上查询:
(1)网上查询方法
考生登录e21网站www.e21.edu.cn或湖北招生信息网zsxx.e21.edu.cn,点击"招生查询"(也可直接登录查询页面,电信网用户建议登陆cx.e21.cn,教育网用户建议登录cx.e21.edu.cn),输入您的高考报名号+出生年月日来查询相应的录取状态信息。2011年7月11日高校招生录取工作开始当日起,可以查询到录取状态信息。此处仅查询录取状态信息,不提供其他信息查询。
特别提醒考生:只能在省招办网上填报志愿系统填报考生联系电话、邮政编码、通讯地址,不要在其他地方填报这些内容,以防个人信息泄露。
特别说明:为了更便于查询,现已取消注册。直接输入报名号+出生年月日即可查询,原注册用户,无需再登录,用以上方式直接查询即可。
(2)网上查询特点
不限次数:可以无限次地查询;
不限时间:在整个招生期间可以24小时不间断查询;
不限地域:在全球任一地点均可通过网络查询;
不限人员:只要告知该考生的相关信息,该考生的任何亲戚、朋友均可查询;
不限方式:通过电话拨号、ISDN、ADSL、小区宽带、无线上网等方式均可查询。
湖北省2011年普通高校招生各批次录取时间安排
常规录取工作:
7月11日-14日录取:提前批文理类本科专业、艺术本科(一)
7月11日-20日录取:体育本科专业
7月15日-21日录取:艺术本科(二)
7月22日-28日录取:艺术本科(三)
7月15日-21日录取:第一批本科
7月22日-28日录取:第二批本科,招收参加高职统考的中职毕业生的本科
7月29日-8月4日录取:第三批本科;体育高职高专,艺术高职高专
8月5日-7日录取:提前批文理类高职高专
8月8日-13日录取:第四批高职高专(...
03-21
出国留学高考网为大家提供湖北省体育专业素质测试各项目评分标准,更多高考资讯请关注我们网站的更新!
| 湖北省体育专业素质测试各项目评分标准 | |
| 1 | 湖北省高考体育100米评分标准 |
| 2 | 湖北省高考体育800米评分标准 |
| 3 | 湖北省高考体育二级蛙跳评分标准 |
| 4 | |
出国留学高考网为大家提供关于做好2018湖北省普通高考体育专业素质测试工作的通知,更多高考资讯请关注我们网站的更新!
关于做好2018湖北省普通高考体育专业素质测试工作的通知

| 湖北省体育专业素质测试各项目评分标准 | |
| 1 | 湖北省高考体育100米评分标准 |
| 2 | 湖北省高考体育800米评分标准 |
| 3 | |
湖北省体育高考测试流程推荐访问