出国留学网专题频道湖北自考省际转考操作指南栏目,提供与湖北自考省际转考操作指南相关的所有资讯,希望我们所做的能让您感到满意!
02-10
湖北省需要进行自学考试转考的考生速看!湖北省自学考试省际转考的详细操作流程图小编已整理在下文了,有需要的不要错过了,下面是出国留学网整理的“湖北省际转考(转至外省)流程图及操作指南”,供湖北考生参考阅读。
一、办理流程图

二、操作指南:
1.登陆或注册政务网帐号
1) 进入 湖北政务服务网 http://zwfw.hubei.gov.cn/

2) 未在【湖北政务服务网】上注册的考生需先完成注册 。

3) 登陆成功后,通常会自动进入【个人中心】, 点击左上角logo可重新进入首页。

2.进入转至外省申请端口
在首页中搜索“课程跨省转移”如下图,选择【高等教育自学考试自考合格课程跨省转移的审核】的【在线办理】

山西省2023年上半年自考省内及省际转考工作安排在2023年2月14日8时至2月17日18时期间进行,转考的详细办理流程及相关转考要求见下文公告详情,下面是出国留学网整理的“山西省2023年上半年高等教育自学考试省内转考及省际转考(转出)公告”,供山西考生参考阅读。
山西省2023年上半年高等教育自学考试省内转考、省际转考(转出)均采用网上申请的方式进 行,申请省际转考(转出)考生在完成网上申请后还须在规定时间内进行网上确认。我省在籍考生可 根据自身工作、学习实际情况办理。
一、办理时间
我省在籍考生省内转考、省际转考网上申请及网上确认时间均为:2023年2月14日8时至2月17日18时。(网上确认仅限省际转考考生)
二、办理流程
省内转考完成网上申请即可,省际转出须完成网上申请、网上确认两项环节。在其他网站办理一律无效。
(一)省内转考流程 考生在规定时间内登录山西招生考试网,登录“山西自学考试信息服务平台”,通过快捷入口选择 “转考申请”,点击“省内转考申请”办理。 考生省内转考办理结果,可于理论课报名期间在平台查看,当次省内转考一经办理成功,必须在 转入地参加考试。
(二)省际转出流程
1.网上申请
(1)凡我省在籍考生要求转往外省(市、区)继续参加高等教育自学考试的须办理省际转出手 续,首先由考生本人登录山西招生考试网(http://www.sxkszx.cn),选择首页菜单栏右侧“考生登 录”下的“山西自学考试信息服务平台”,输入准考证号(身份证号)、密码及随机生成的验证码登录 平台。未获得登录密码的在籍考生需要先进行注册(参考课程报名注册方法)。注册成功后登录平台 可进入“个人中心”,考生可通过快捷入口选择“转考申请”,点击“省际转出申请”办理。
(2)考生按照系统提示完成信息填报,核对本人信息并上传省际转出所需的审核材料。
(3)审核资料提交后请随时关注地市招办审核进度,审核通过后还须进行网上确认。
2.网上确认
(1)考生转考申请审核通过后,须继续在“山西自学考试信息服务平台”完成省际转考网上确 认。未在规定时间内完成转考线上确认的,视为自动放弃本次转考申请。考生须按照系统提示下载并 打印登记表PDF(A3),核对相关信息,无误后在《高等教育自学考试转考(转出)登记表》“考生 签字”一栏完成本人签字。
(2)点击“本人登记表照片上传”按钮,将本人已签字的《转考(转出)登记表》及本人手持此 表进行拍照上传,务必保证内容完整、照片清晰。
(3)点击“确认并提交”完成线上确认。提交后请继续关注确认审核信息,审核通过则完成省际 转出流程;若确认审核不通过请再次提交确认材料。
(4)考生须向转入地省级自考部门...
01-30
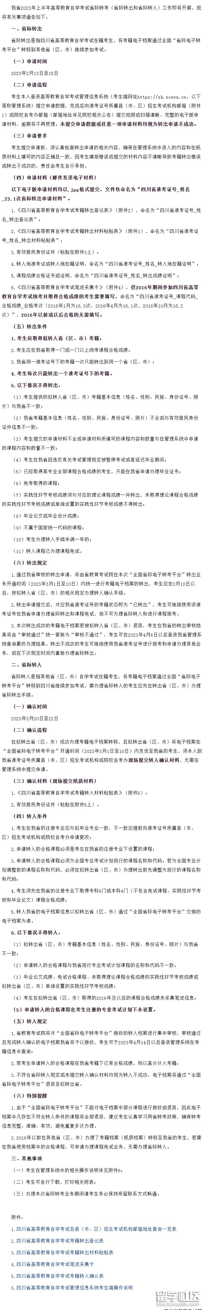
四川的考生注意了,四川教育考试院发布了2023年上半年自学考试省际转考申请的通知,有需要办理的考生请在2月13日到2月15日进行申请,下面是出国留学网小编为大家准备的“2023年上半年四川自考省际转考申请通知”,可供参考。

推荐阅读:
...
山西省自学考试最新消息,关于山西省2022年下半年自学考试转考的相关公告出过来了,想要转考山西考生可根据公告操作进行转考,需要转考的考生下面就和出国留学网小编一起了解一下下面这篇文章吧!
山西省2022年下半年高等教育自学考试省内转考、省际转考(转出)均继续采用网上申请的方式进行办理,省际转考(转出)考生在完成网上申请后还须在规定时间内进行现场确认。我省在籍考生可根据自身工作、学习实际情况办理。
一、办理时间
我省在籍考生省内转考、省际转考网上申请及现场确认时间均为:2022年8月14日8时至8月17日18时。(现场确认仅限省际转考考生)
二、办理流程
考生可在规定时间内登录山西招生考试网(http://www.sxkszx.cn),点击菜单栏进入“考生登录”→“山西自学考试信息服务平台”或直接登录http://zikao.sxkszx.cn,进行办理,请广大考生办理前认真阅读《高等教育自学考试省内转考流程》(见附件1),《高等教育自学考试省际转考(转出)流程》(见附件2)。在其他网站办理一律无效。
省内转考完成网上申请即可,省际转考(转出)须完成网上申请、现场确认两项环节。
三、省际转考(转出)要求
1、考生须在转入省(市、区)取得至少一门课程合格成绩并取得转入地考籍后,才能提出转考申请。
2、考生因违反有关考试管理规定被停考或者延迟毕业期间,不得转出。
3、已经取得某专业全部课程合格成绩的考生,只能在我省办理毕业手续,不得转出。
4、免考取得的课程合格成绩不得转出。未通过理论课程考核的,其对应的实践环节考核成绩不得转出。毕业论文成绩不得转出。
5、考生办理转入手续未满一年的,不得转出。
四、注意事项
(一)省内转考
转考期间,考生只可提出一次申请。省内转考一经办理成功,必须在转入地市参加考试。
(二)省际转考(转出)
考生完成网上转考(转出)申请后,本人须携带身份证、山西省高等教育自学考试历次合格课程查询(2001年后)、转入地准考证、转入地成绩单,在规定时间内前往考籍所在市自考部门进行现场确认、提交材料。由市自考部门进行初审合格后打印《高等教育自学考试转考(转出)登记 表》,考生须签字确认。未经现场确认,视为自动放弃本次省际转考。
(三)办理期间如有问题可电话咨询各级自考部门或拨打技术支持电话。登录山西招生考试网,进入“山西自学考试信息服务平台”首页“自考咨询”栏目查看联系方式。
02-10
山西省需要进行自考省际转出的考生速看,山西省自考省际转出的详细申请流程已整理在下面了,相信对各位自考生会有所帮助,下面是出国留学网整理的“山西省高等教育自学考试省际转出申请流程”,供山西考生参考阅读。
一、考生登录山西招生考试网(http://www.sxkszx.cn),先选择“考生登录”,然后选择“自学考试考生网上服务 平台”。

二、进入“山西自学考试信息服务平台”,考生可以通过“身份证号或准考证号”+“密码”登录系统。未获得登 录密码的在籍考生需要进行考生注册

三、选择“考生注册”后,考生选择在籍考生。具体注册要求详见注册页面的提示要求。

在籍考生报名需要上传“身份证人像面照”、“手持身份证照”,系统认证通过后即获取报名资格,便可登录系 统进行申请。
说明:如果考生一直无法完成系统线上认证,可到所属的报名点进行人工审核。具体报名点联系方式可通过系统 查询。
四、个人中心,考生身份认证通过后即可登录系统,登录成功后进入“个人中心”。考生可通过快捷入口和查询 中心办理相关业务。

五、考生选择“转考申请”入口下的省际转出申请后可以开始本次申请。
具体流程如下: 1、选择转入省、转出原因,填写转入准考证。
提示:请考生准确填报以上内容,认真核对姓名、性别、身份证号、照片等关键信息,无误后可按系统提示 上传相关审核材料,若信息有误请在转考规定时间内尽快联系地市招办进行修改信息,否则将无法办理...
湖北省2023年上半年自学考试转考工作于2月20日启动,转考的详细时间安排及办理流程见下文须知详情,下面是出国留学网整理的“2023年上半年湖北省高等教育自学考试转考须知”,供湖北考生参考阅读本文。
我省2023年上半年自学考试转考工作于2月20日启动,包括省内转考、省际转考(转至外省、外省转入),全部实行网上办理。具体要求如下:
一、办理时间
(一)省内转考由考生自行在湖北省高等教育自学考试考生服务平台(以下简称考生服务平台)办理,时间不限。
(二)转至外省的时间为2023年2月20日—24日,省教育考试院自考办集中受理时间为2023年2月27日—28日。
(三)外省转入的时间为2023年3月10日—21日,省教育考试院自考办集中受理时间为2023年3月22日—23日。
二、办理流程
(一)省内转考
1.面向社会开考专业的考生在考生服务平台上自行申请转出。
2.面向学校开考专业的考生,携带居民身份证原件到主考学校或助学单位办理转出。
3.转考完成后,成绩归档至转入准考证号内。办理流程见附件1。
(二)转至外省
1.考生通过湖北政务服务网(以下简称政务服务网,网址为http://zwfw.hubei.gov.cn/)提出申请,申请前应先在该网站完成注册,注册时所填身份证和手机号信息应与考生服务平台上信息保持一致,注册完成后在政务服务网提交转考申请,办理流程见附件2。
2.考生申请后,需将居民身份证扫描件正反面、外省准考证相关证明材料按要求上传至政务服务网,由考籍所在地审核,审核通过后由省教育考试院自考办集中办理。
3.未按要求上传材料的考生,须在退回申请后48小时内补齐补正,逾期未提交则系统自动办结,视为放弃本次转考申请。
(三)外省转入
1.外省转入我省条件:
(1)考生在我省注册取得考籍。
(2)考生在我省取得专科不少于5门、本科不少于4门的合格课程成绩。
(3)在我省未曾开考的课程成绩不予接收。如需了解转入课程是否符合我省要求,请登录考生服务平台外省转入菜单进行查询。
2.考生在规定时间内登录考生服务平台申请转入,考籍所在地对考生的转入申请进行审核,审核内容包括考生的基本信息、电子相片、课程成绩及笔迹卡等,审核通过后由省教育考试院自考办集中办理,办理流程见附件3。
三、其他事宜
(一)信息更正
网上办理转考时,因身份信息与系统不一致无法办理的,考生提供以下材料至考籍所在地办理信息更正:
1.身份证号有误的:身份证正常升位的携带居民身份证原件及复印件;身份证错号、非正常升位的还须提供户籍所在地公安机关出具的相关证明原件及复印件。
2...
青海省想要报考2022年下半年自考的朋友来小编这瞧瞧吧!小编将青海省自考详细的平台报名操作指南整理出来了,相信会对大家报考有很大的帮助,下面是出国留学网整理的文章,欢迎大家参考阅读。




推荐阅读:
...02-10
湖北省2023年上半年自学考试转考转至外省于2023年2月20日开始,转考申请的入口及办理流程已整理如下,湖北需要转考的考生来看看吧!下面是出国留学网整理的“湖北省2023年上半年自学考试转考申请入口”,此文本仅供参考,欢迎阅读。
一、办理时间
(一)省内转考由考生自行在湖北省高等教育自学考试考生服务平台(以下简称考生服务平台)办理,时间不限。
(二)转至外省的时间为2023年2月20日—24日,省教育考试院自考办集中受理时间为2023年2月27日—28日。
(三)外省转入的时间为2023年3月10日—21日,省教育考试院自考办集中受理时间为2023年3月22日—23日。
二、办理流程
(一)省内转考
1.面向社会开考专业的考生在考生服务平台上自行申请转出。
2.面向学校开考专业的考生,携带居民身份证原件到主考学校或助学单位办理转出。
3.转考完成后,成绩归档至转入准考证号内。办理流程见附件1。
(二)转至外省
1.考生通过湖北政务服务网(以下简称政务服务网,网址为http://zwfw.hubei.gov.cn/)提出申请,申请前应先在该网站完成注册,注册时所填身份证和手机号信息应与考生服务平台上信息保持一致,注册完成后在政务服务网提交转考申请,办理流程见附件2。
湖北自考省际转考操作指南推荐访问