出国留学网湖北舞蹈学类统考大纲

出国留学网专题频道湖北舞蹈学类统考大纲栏目,提供与湖北舞蹈学类统考大纲相关的所有资讯,希望我们所做的能让您感到满意!

2018湖北舞蹈学类专业统考考试大纲

 

  出国留学网高考网为大家提供2018湖北舞蹈学类专业统考考试大纲,更多艺术高考资讯请关注我们网站的更新!

  2018年湖北省普通高校艺术专业招生统一考试舞蹈学类考试大纲

  一、考试性质和目的

  普通高校艺术专业招生考试舞蹈学类全省统一考试(以下简称舞蹈学类统考)是全国普通高考的重要组成部分,考查考生的舞蹈基础、身体条件(软、开度)、节奏感、协调性和对舞蹈风格的把握能力、表现能力和表演能力,选拔出具有从事舞蹈学类专业学习的基本身体条件和具有舞蹈学类专业学习潜能的艺术类合格新生。

  二、考试科目和分值


考试科目

考试形式

分值

作品辨析

笔试

40分

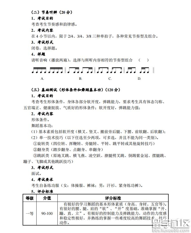
节奏听辨

笔试

20分

基础测试(形体)

面试,考察考生形体条件和舞蹈基本功

120分

基础测试(基本功)

舞蹈表演

面试,考生自选曲目进行表演

120分

总分

300分

  注:面试科目均按百分制评分,科目成绩=科目百分制成绩×科目分值÷100

  三、考试内容和形式

  (一)作品辨析(40分)

  1.考试目的

  考查考生对国内外常见舞蹈作品的名称、作者、年代、民族、国别、题材、形式、风格等基本知识的掌握情况。

  2.考试内容

  考查的舞蹈作品范围详见附件《2018年湖北省普通高校艺术专业招生统一考试舞蹈学类“作品辨析”考试曲目》。

  3.考试形式

...