出国留学网湖北襄阳中考政治试题

出国留学网专题频道湖北襄阳中考政治试题栏目,提供与湖北襄阳中考政治试题相关的所有资讯,希望我们所做的能让您感到满意!

2016年湖北襄阳中考政治试题

 

  以下是出国留学网小编为大家带来的2016年湖北襄阳中考政治试题,详细内容如下,希望能对大家有所帮助!预祝各位考生都能取得好的成绩!

  2016年湖北襄阳中考政治试题

  以下是襄阳2016年全部科目的试题发布入口:


地区

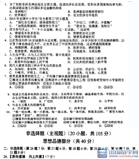
2015湖北襄阳中考政治试题(word版)

 

    生活可以是甜的,也可以是苦的,但不能是没味的。你可以胜利,也可以失败,但你不能屈服。出国留学网中考频道的小编会及时为广大考生提供:2015年湖北襄阳中考文综试题及答案 ,有需要的考生可以在考题公布后刷新本页面(按ctrl+F5),希望对大家有所帮助。

  点击下>>2015年湖北襄阳中考文综试题及答案



  小编精心为您推荐:

2015中考热点聚焦
中考时间 中考时间安排

2015湖北襄阳中考政治试题(含答案)

 

  生活的激流已经涌现到万丈峭壁,只要再前进一步,就会变成壮丽的瀑布。出国留学网中考频道的小编会及时为广大考生提 供:2015年湖北襄阳中考政治试题及答案 ,有需要的考生可以在考题公布后刷新本页面(按ctrl+F5),希望对大家有所帮助。

  点击下>>2015年湖北襄阳中考政治试题及答案



  小编精心为您推荐:

2015中考热点聚焦
中考时间 中考时间安排

2018年湖北襄阳中考政治试题及答案

 

  本网站中考栏目为你整理了《2018年湖北襄阳中考政治试题及答案》,更多中考资讯请持续关注本站!祝您中考取得优异的成绩!

140357_5b347a4d8b29b.jpg

140358_5b347a4e32326.jpg

140358_5b347a4e8256e.jpg

140517_5b347a9dc36c6.jpg

140518_5b347a9e0b1b6.jpg

    推荐阅读:

  2018年湖北襄阳中考物理试卷及答案

  2018年湖北襄阳中考英语试卷及答案

  2018年湖北襄阳中考语文试卷及答案

  2018年湖北襄阳中考数学试卷及...

2015湖北襄阳中考政治试题(文字版)

 

  生活的激流已经涌现到万丈峭壁,只要再前进一步,就会变成壮丽的瀑布。出国留学网中考频道的小编会及时为广大考生提 供:2015年襄阳中考政治试题及答案 ,有需要的考生可以在考题公布后刷新本页面(按ctrl+F5),希望对大家有所帮助。

  点击下>>2015年襄阳中考政治试题及答案



  小编精心为您推荐:

2015中考热点聚焦
中考时间 中考时间安排

湖北襄阳2016中考政治试题含答案

 

  以下是出国留学网小编为大家带来的湖北襄阳2016中考政治试题含答案,详细内容如下,希望能对大家有所帮助!预祝各位考生都能取得好的成绩!

  湖北襄阳2016中考政治试题含答案

  以下是襄阳2016年全部科目的试题发布入口:


地区

2015年湖北襄阳市中考政治试题及答案

 

  你只有一定要,才一定会得到。出国留学网中考频道的小编会及时为广大考生提供:2015年湖北襄阳市中考政治试题及答案,有需要的考生可以在考题公布后刷新本页面(按ctrl+F5),希望对大家有所帮助。

  点击下>>2015年湖北襄阳市中考政治试题及答案



  小编精心为您推荐:

2015中考热点聚焦
中考时间 中考时间安排

2017襄阳中考政治试题及答案

 

  青春似火,誓夺中考状元——壮志冲云。出国留学网中考频道第一时间为您提供2017襄阳中考政治试题及答案,帮助大家估分,欢迎您访问出国留学网浏览更多中考资讯,了解最新信息请按CTRL F5刷新页面。更多襄阳中考分数线、襄阳中考成绩查询、襄阳中考志愿填报、襄阳中考录取查询信息等信息请关注我们网站的更新!

  2017襄阳中考政治试题及答案>>>点击查看


2017襄阳中考政治真题及答案发布入口

  以下是襄阳2017年全部科目的试题发布入口: