出国留学网专题频道湖南语文真题栏目,提供与湖南语文真题相关的所有资讯,希望我们所做的能让您感到满意!
06-08
2014高考已经结束了,湖南高考频道考后为您首发2014湖南高考语文试题,并为您提供答案解析,高考真题及答案一旦发布,将在此表页的头条显示,请按crtl+F5进行刷新。高考网小编提醒广大考生,考一门丢一门,不要过分关注已考科目,要专心备考后面的考试科目!加油!你能行的。
2014高考频道精心推荐:
2014年湖南数学高考真题及答案 ...06-08
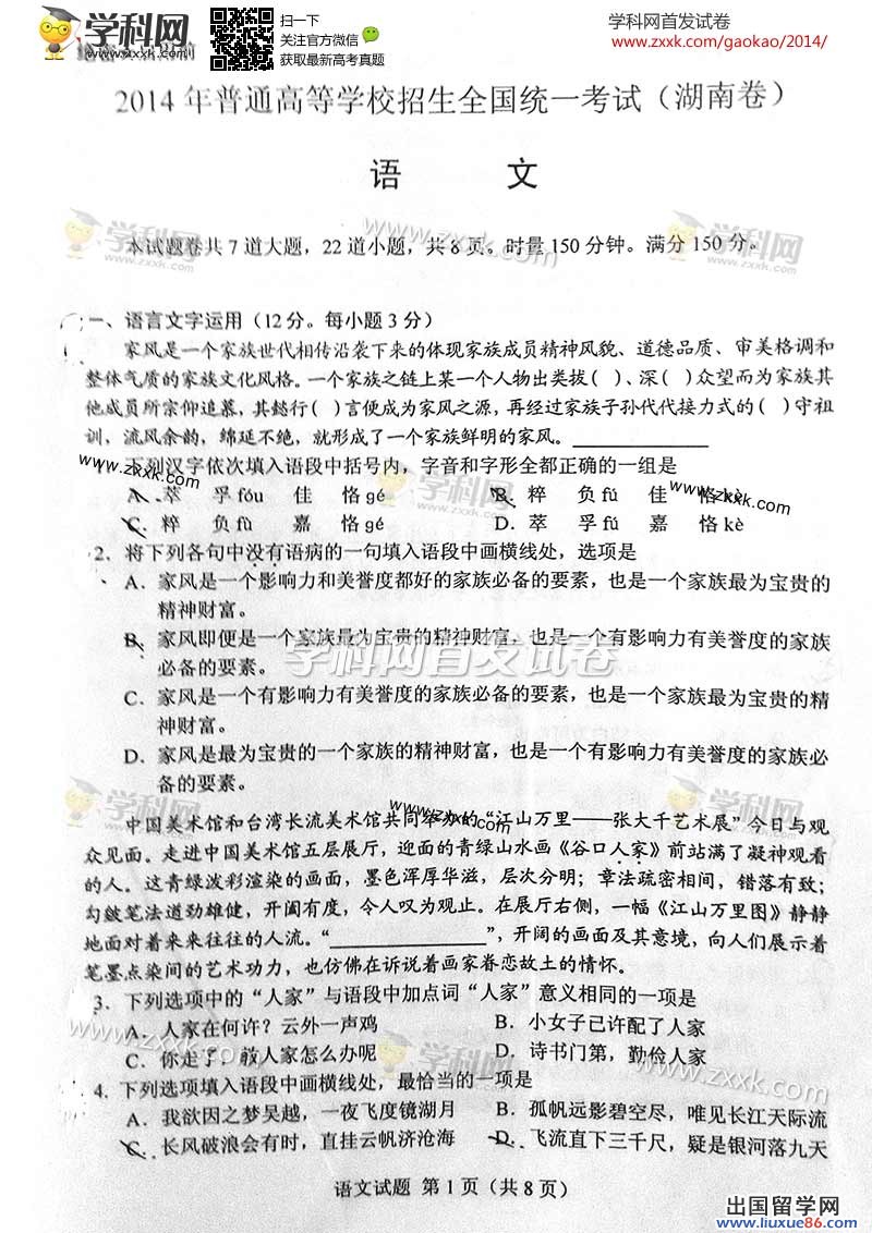
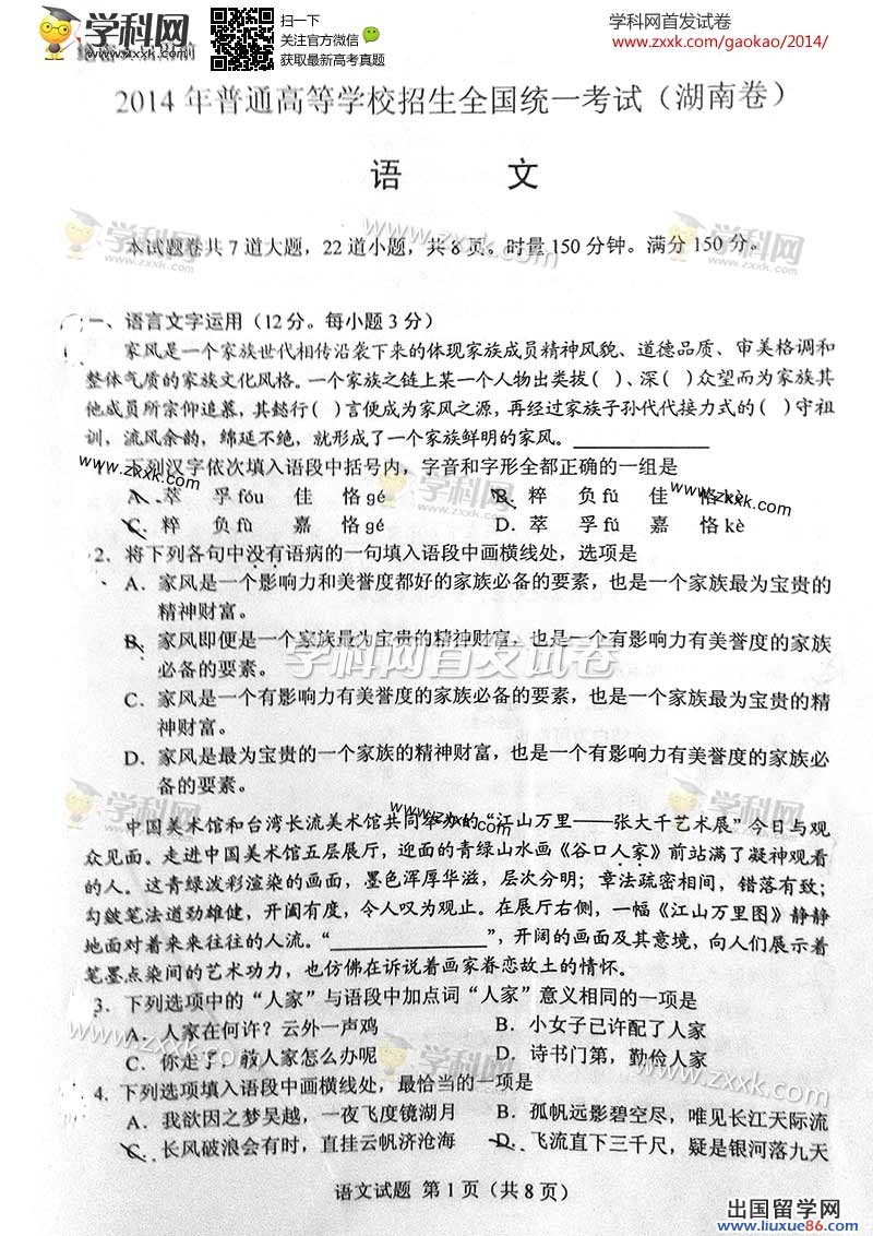
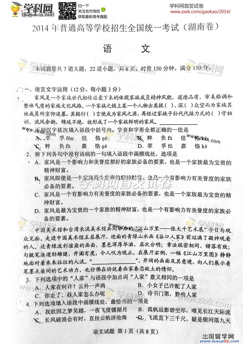
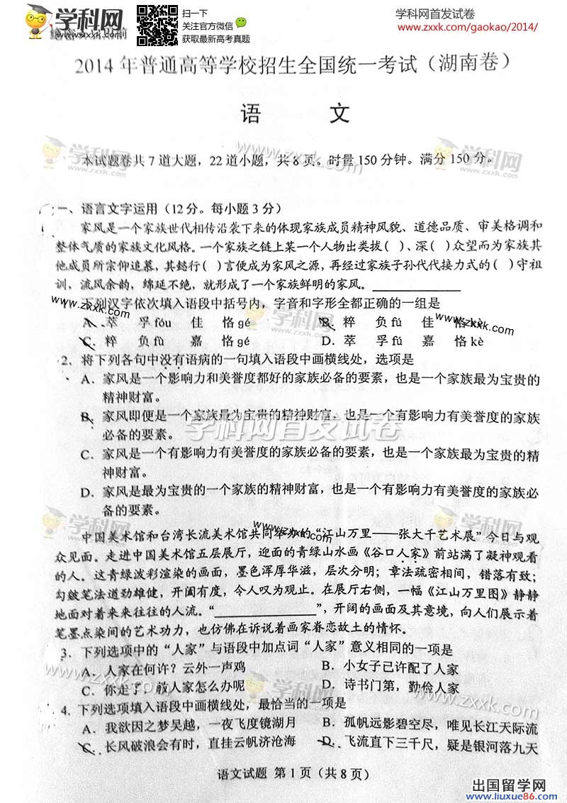
高考,算是众多考试中最难的一道考试,甚至是决定众多考生一生的一次考试,因为我们的家庭情况,我们的国情决定了我们大多数的人就只能靠这次高考更进一步,高考试题更是重要,出国留学网高考频道第一时间为您提供2014湖南高考语文真题及答案解析。
2014高考频道精心推荐:
...06-08
被禁锢了3年的寒窗学子,经过了一千多天日夜的唠叨和埋头学习,成败就在6月中的这两天。曾天天盼望赶快结束,但这场湖南高考xx铃声响起之时,是否又恋恋不舍,其实不必太在意,想想这正是走向自由的开端。高考网为你提供的2014湖南高考语文真题试卷,预估自己最好成绩,走向心中那片自由之地。
2014高考频道精心推荐:
...06-08
高考是考生顶着万千压力在考场做题,那么考后的答案校对则变成最为重要的一环,之前的努力所换来的结果也只有在此刻才得以知道结果,是好是坏,我们帮你分晓,出国留学网高考频道小编紧密关注2014年湖南高考语文真题及答案,希望能够为您提高帮助。
2014高考频道精心推荐:
...06-07
十几年风霜只为荣耀今夕,十几年奋斗只为创造神奇,七月之后悠悠往事不提,七月之后款款金榜铭记,高考之后莫要心急,报考之时谨慎切记,愿莘莘学子趟过那一片荆棘,迎接下一份惊喜。出国留学网高考频道第一时间为您提供2014湖南高考语文真题及答案解析。

2014高考频道精心推荐:
06-07
战斗刚刚结束,是不是有畅快淋漓的轻松感脚,是不是还怀念考场上挥毫泼墨的壮志豪情,出国留学网高考频道会及时为广大考生提供2014湖南高考语文真题及答案,请考生和家长及时关注本网站(ctrl+D收藏即可)。

2014高考频道精心推荐:
06-07
又是一年高考时,2014年高考已经结束了,出国留学网高考频道为您第一时间发布2014年湖南高考语文真题及答案,希望能对自己的发挥有个初步的估计。我们还将发布最新其他科目的答案,请大家一定要密切关注本网站。

2014高考频道精心推荐:
06-07
机会就像鸟儿,经常飞进我们的窗棂;机会就像钟声,时时回荡在我们的屋顶。只是需要我们用目光去捕捉,用耳朵去倾听。高考就是这样一个机会,需要我们自己去争取,高考已经结束,出国留学网高考频道为您首发2014年湖南高考语文真题及答案解析让同学们更好的估分。还有跟更多高考资讯尽在本网站,期待您的关注。

2014高考频道精心推荐:
高考是人生的重要转折点,能够参加高考并坚持下来在个人意志方面来说你已经胜利了,小编在此恭喜各位。出国留学网在2014湖南高考结束后,将以最快的速度为大家呈现2014湖南高考语文真题及答案,如果您需要查找的真题及答案没有显示,请按ctrl+F5刷新。

2014高考频道精心推荐:
06-07
生命之中最快乐的是拼搏,而非成功,生命之中最痛苦的是懒散,而非失败。高考作为人生中的重要阶段,需要不断拼搏才能获得最甜美的果实。出国留学网小编提示,本站将于考后为广大考生公布2014年湖南高考语文科目真题,请大家随时关注本站高考资讯更新。

2014高考频道精心推荐:
湖南语文真题推荐访问