出国留学网专题频道湖南高考志愿录取时间栏目,提供与湖南高考志愿录取时间相关的所有资讯,希望我们所做的能让您感到满意!
07-06
志愿填报后的录取状态查询是每一位高考生们的必经之路,其中不同批次的录取状态查询时间和方式可能都存在一定的差异性,今天小编为大家整理了湖南2023高考志愿录取查询入口及录取时间,下面我们一起来了解一下吧。
湖南2023高考志愿录取查询入口及录取时间
一、查询入口
湖南招生考试信息港:https://www.hneeb.cn/hnxxg/index.html
综上述,考生可登录“湖南招生考试信息港”进入查询系统后,输入考生号、身份证号、电话号码、考生姓名以及验证码等正确信息后即可进行查询。

二、其他查询方式:
1、通过省教育考试院官方微信公众号查询省教育考试院公众号一般都会设置 快捷按钮,点击菜单栏的“录取查询”就可以查询了;
2、通过各市、县(市、区)招办查询考生可到自己所属市、县(市、区)招办查询本人的录取结果;
3、通过院校招生网站查询考生可以访问所报考院校的招生网站查询录取结果。
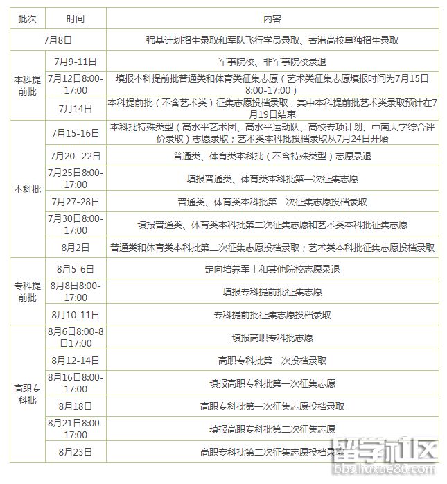
三、湖南高考录取时间

推荐阅读:
2023年广西高考志愿录取结果查询时间表及入口(附录取规则)
2023年安徽省高考录取结果查询时间及入口(附志愿录取状态)
06-19
2013高考结束后,高考志愿填报将成为各位考生需要面对的至关重要的一环,志愿填报如何才决定最后的成败。在这一环中,考生打的是信息战,考生在志愿填报前要掌握尽可能多的信息量,提高自己的胜算。高考网在此特意为各位考生提供了大量的高考志愿填报信息,希望可以帮助大家选择一个适合自己的志愿。
湖南高考志愿填报时间安排:
本科提前批和“贫困地区专项计划”:6月26日至27日
其他批次:6月28日至7月2日
有关批次的征集志愿:本科一批7月18日,本科二批7月24日,本科三批(A)8月1日、本科三批(B)8月8日,高职专科批第一次8月18日、第二次8月21日。
高考志愿填报小贴士:
二本压线考生如何报
压线,也称之为踩线。广义的压线指考生分数超过相应批次提档线一定分数;而狭义的压线,理应是指考生在分数刚刚超过或紧贴自己所报考院校、专业录取线。
从实际看,压线生的分数大都是在各批次分数线100%—120%之间。目前,各省(市、自治区)在各批次分数线的时候也是根据各批次招生计划的100%—120%划定。因此,如果各批次院校录取人数没有改变,势必造成相当一部分压线生在该批次落榜,届时,这些落榜考生只能降批次填报。
详细内容《推荐阅读:
06-10
欢迎来到高考网,高考已经结束,但对各位考生来说并不意味着事情的完结,考生接下来面对的是志愿填报这一关键事项,志愿填报是一次小型高考,考生不应轻视。这里特意为大家精心整理了大量的高考志愿填报信息,包括高考志愿填报时间、高考志愿填报入口、高考志愿填报指南、高考志愿填报热门专业等,希望可以帮助大家跨进理想学校的大门。
湖南高考志愿填报时间安排如下:
本科提前批和“贫困地区专项计划”:6月26日至27日
其他批次:6月28日至7月2日
有关批次的征集志愿:本科一批7月18日,本科二批7月24日,本科三批(A)8月1日、本科三批(B)8月8日,高职专科批第一次8月18日、第二次8月21日。
温馨提醒:湖南2013年高考加分政策规定,具备下列条件之一的考生,可以在考生统考成绩总分的基础上适当增加分数或在录取分数线下适当降低分数要求投档,由高校审查决定是否录取。
第一类:奖励性加分(同一考生如符合多项加分投档条件的,只能取其中最高一项分值,增加的分值不得超过20分)。
(1)应届高级中等教育学校毕业生在高级中等教育阶段被评为省级优秀学生者可以加15分。
(2)应届高级中等教育学校毕业生在高级中等教育阶段思想政治品德方面有突出事迹且由省级以上教育行政部门命名表彰者可以加20分。详细内容《
推荐阅读: 2013高考志愿填报指南大盘点 ...05-09
2016年高考志愿填报6月下旬开始,小编提醒大家关注高考志愿填报方面的信息,出国留学网高考频道第一时间为大家整理了2016年湖南高考志愿填报时间,希望能帮助大家顺利填报志愿!
2016年湖南高考志愿填报时间
湖南省高考填报志愿时间:本科提前批志愿(含该批的贫困专项计划)6月26日至27日填报,其他批次志愿6月28日至7月2日填报。有关批次的征集志愿填报时间分别为:本科提前批“军事院校”7月11日,“贫困专项计划”7月14日,本科一批7月21日,本科二批7月27日,本科三批8月5日,高职专科批第一次8月14日、第二次8月17日。
考生必须在规定的时间内按规定的方式填报志愿(含征集志愿),在填报志愿截止时间之前,考生可在网上填报或修改志愿,逾期不能补报或修改志愿。
考生应妥善保管密码和“动态口令卡”,对自己填报的志愿负责。因考生本人了解学校信息不准确,网上填报志愿密码设置不当、保管不善,不按网上填报志愿的程序和要求操作或请他人代填等原因,造成志愿信息错误或遗漏而导致的后果,由考生本人承担。
2016湖南高考志愿填报系统:http://www.hneao.cn/ks/
点击下面图片进入志愿填报:
出国留学网高考频道提醒考生考后关注湖南高考分数线、湖南高考成绩查询、湖南高考志愿填报、湖南高考录取查询信息...
06-14
2014年高考已经迈着响亮的步伐向我们走来,湖南高考志愿填报时间已经公布,本网站为您第一时间公布,还有更多高考资讯尽在出国留学网高考频道。
.考生填报志愿时间:本科提前批志愿、“农村学生单独招生”“农村学生专项计划”和“贫困地区定向计划”提前志愿6月26、日至27日填报,其他批次志愿6月28日至7月2日填报。有关批次的征集志愿填报时间分别为:本科一批7月17日,本科二批7月23日,本科三批(A)7月31日、本科三批(B)8月7日,高职专科批第一次8月17日、第二次8月20日。
点击查看:2014年湖南高考志愿填报详情
高考志愿填报指南:
04-24
出国留学网高考频道讯 2014年湖南普通高考招生办法已经发布,其中公布了关于2014湖南高考志愿填报及批次信息,以下为详细内容:
一、填报志愿
9.考生应在认真阅读省教育考试院公布的全国普通高校2014年在湘分专业招生计划后,按有关规定和要求在本人所报考的科类中选报学校与专业志愿,并对所填报志愿的真实性和准确性负责。
考生在填报志愿前,要认真阅读我省今年的招生政策规定和有关高校招生章程,特别要详细了解报考高校的办学类型(公办、民办等)、办学现状、办学地点、报考要求和收费标准等情况,不要盲目填报。各市州考试机构和高级中等教育学校要按照省教育考试院的要求,在考生填报志愿前举办考生填报志愿培训班,为考生提供必要的场所和设备,组织考生统一填报志愿,加强考生的诚信教育和咨询指导,但不得为考生指定志愿学校。严禁学校教师或其他人员代替考生填报志愿。
考生可在省教育考试院主办的《教育测量与评价?志愿指导专辑》和《教育测量与评价?生源计划专辑》以及湖南招生考试信息港(http://www.hneeb.cn)上查询填报志愿的相关信息。
10.高考志愿按录取批次分为本科提前批、本科一批、本科二批、本科三批(A)本科三批(B)、、专科提前批、高职专科批,另设“单科优秀考生”志愿和“贫困地区定向计划”志愿。填报“单科优秀考生”志愿的,其高考成绩(含优惠分)须达到本科三批(B)的录取控制分数线以上,且其所考的语文、数学、英语、文科综合或理科综合四科中的某一科目的成绩位于该科目报考人数的前万分之一(按四舍五入办法取整)(含最后一名的同分考生)以内。
本科提前批设“空军飞行员(含飞行国防生招生,下同)”、“军事院校(含武警院校、国防生招生,下同)”、“非军事院校”和“定向”志愿栏;本科一批设“自主招生”、“艺术特长生”、“综合评价录取”、“农村学生单独招生”、“非定向”、“农村学生专项计划”、“定向”、“民族班”、“预科班”志愿栏;本科二批设“非定向”、“预科班”志愿栏;本科三批、专科提前批和高职专科批只设“非定向”志愿栏。
本科提前批中的“空军飞行员”志愿栏设1个学校的直接志愿和1个“学校服从”志愿;“军事院校”志愿栏设3个学校的平行志愿和1个“学校服从”志愿(分指挥类服从、非指挥类服从、指挥类和非指挥类均服从、指挥类和非指挥类均不服从四个选项)“非;军事院校”志愿栏设2个学校的直接志愿(分一、二志愿)和1个“本省属院校(音乐、美术专业)服从”志愿。本科一批至本科三批、高职专科批的“非定向”志愿栏均设5个学校的平行志愿。
专科提前批的“非定向”志愿栏...
06-10
欢迎来到高考网,高考已成过去,考生要做的事向前看,把注意力集中到志愿填报上,你用志愿填报之前的这个时间段,多收集一些相关信息,作出科学的决策。这里特意为大家精心整理了大量的高考志愿填报信息,包括高考志愿填报时间、高考志愿填报入口、高考志愿填报指南、高考志愿填报热门专业等,欢迎大家密切关注。
湖南高考志愿填报时间安排如下:
本科提前批和“贫困地区专项计划”:6月26日至27日
其他批次:6月28日至7月2日
有关批次的征集志愿:本科一批7月18日,本科二批7月24日,本科三批(A)8月1日、本科三批(B)8月8日,高职专科批第一次8月18日、第二次8月21日。
高考志愿填报指南:教育部学位中心授权发布2012年学科评估结果,其中本一级学科中,全国具有“博士一级”授权的高校共6所,本次有5所参评;还有部分具有“博士二级”授权和硕士授权的高校参加了评估;参评高校共计8所。 注:以下相同得分按学校代码顺序排列。 以下是在石油与天然气工程领域排名前10名的高校。
| 学校代码及名称 | 学科整体水平得分 |
06-05
6月26日:公布高考成绩6月26日至27日:本科提前批填报志愿6月28日至7月2日:其他批次填报志愿7月9日至8月22日:招生录取7月18日:本科一批征集志愿填报7月24日:本科二批征集志愿填报8月1日:本科三批(A)征集志愿填报8月8日:本科三批(B)征集志愿填报8月18日:高职专科批第一次征集志愿填报8月21日:高职专科批第二次征集志愿填报。
录取期间有关批次征集志愿的填报时间为:本科一批7月18日,本科二批7月24日,本科三批(A)8月1日、本科三批(B)8月8日,高职专科批第一次8月18日、第二次8月21日。
根据教育部有关精神和我省普通高校招生考试统一部署,省教育考试院决定今年6月至8月通过该院网站“湖南招生考试信息港”(http://www.hneeb.cn)举办“湖南省2013年普通高校招生网上咨询交流会”。咨询活动分两个阶段进行:第一阶段安排在6月20日-7月2日;第二阶段安排在7月9日-8月22日。届时考生可登录进行免费咨询。
湖南高考志愿录取时间推荐访问