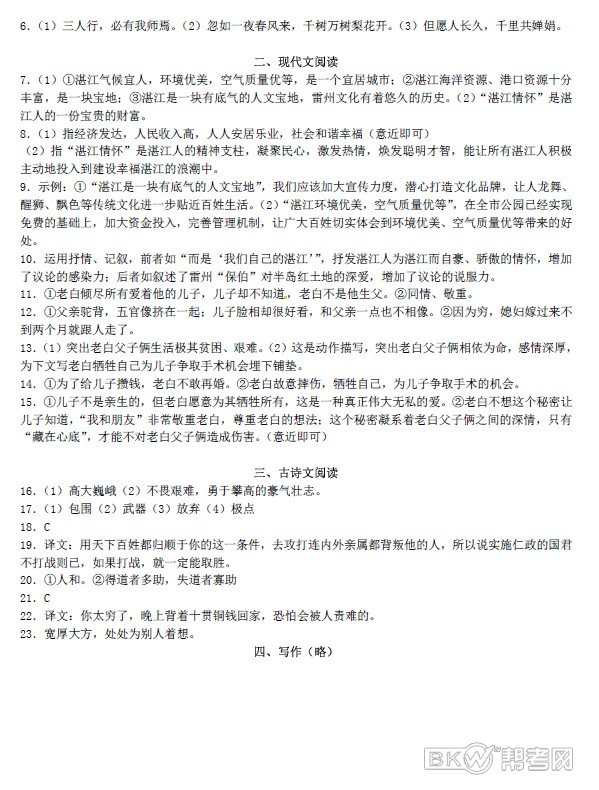
出国留学网专题频道湛江中考语文答案栏目,提供与湛江中考语文答案相关的所有资讯,希望我们所做的能让您感到满意!
师生莫等闲,协力齐心,共同铸就新辉煌。出国留学网中考频道第一时间为您提供湛江中考语文试题及答案2017,帮助大家估分,欢迎您访问出国留学网查看更多中考资讯,了解最新信息请按CTRL F5刷新页面。更多湛江中考分数线、湛江中考成绩查询、湛江中考志愿填报、湛江中考录取查询信息等信息请关注我们网站的更新!
| 2017湛江语文中考真题及答案发布入口 |
以下是湛江2017年全部科目的试题发布入口:
| 地区 | 中考试题 | 中考答案 |
百炼成钢、百日留芳、拼搏进取、共创辉煌。出国留学网中考频道第一时间为您公布2017年湛江中考语文真题及答案,帮助大家估分,欢迎您访问出国留学网查看更多中考资讯,了解最新信息请按CTRL F5刷新页面。更多湛江中考分数线、湛江中考成绩查询、湛江中考志愿填报、湛江中考录取查询信息等信息请关注我们网站的更新!
| 2017湛江语文中考真题及答案发布入口 |
以下是湛江2017年全部科目的试题发布入口:
| 地区 | 中考试题 | 中考答案 |
书山有路勤为径、学海无涯苦作舟;海到无边天作岸、山登绝顶我为峰。出国留学网中考频道第一时间为您提供2017湛江中考语文真题及答案,帮助大家估分,欢迎您访问出国留学网查看更多中考资讯,了解最新信息请按CTRL F5刷新页面。更多湛江中考分数线、湛江中考成绩查询、湛江中考志愿填报、湛江中考录取查询信息等信息请关注我们网站的更新!
| 2017湛江语文中考真题及答案发布入口 |
以下是湛江2017年全部科目的试题发布入口:
| 地区 | 中考试题 | 中考答案 |
力争上游,龙腾虎跃朝气蓬勃;壮志凌云,你追我赶誓夺第一。出国留学网湛江中考语文试题及答案频道的小编会及时为广大考生提供2017年湛江中考语文试卷及答案,有需要的考生可以在考题公布后刷新本页面(按ctrl加F5),希望对大家有所帮助。
| 2017湛江语文中考试题及答案发布入口 |
以下是湛江2017年全部科目的试题发布入口:
| 地区 |
信念是一种无坚不催的力量,当你坚信自己能成功时,你必能成功。出国留学网湛江中考语文试题及答案频道的小编会及时为广大考生提供2016年湛江中考语文试卷及答案,有需要的考生可以在考题公布后刷新本页面(按ctrl F5),希望对大家有所帮助。
| 2016湛江语文中考试题及答案发布入口 |
以下是湛江2016年全部科目的试题发布入口:
| 地区 |
你可以这样理解impossible(不可能)Im possible (我是可能的)。出国留学网中考频道的小编会及时为广大考生提供2015年广东湛江中考语文答案,有需要的考生可以在考题公布后刷新本页面(按ctrl+F5),希望对大家有所帮助。
| 2015广东湛江中考语文答案发布入口 |
2015年广东湛江中考语文真题及答案最新发布 >>>点击查看
| 2015年广东湛江中考试卷及答案汇总 | ||
| 科目 | ||
湛江中考语文答案推荐访问