出国留学网专题频道潍坊中考政治栏目,提供与潍坊中考政治相关的所有资讯,希望我们所做的能让您感到满意!
08-10
08-10
2017年中考,愿你执才高八斗生辉笔,饮才思万千智慧水,带气定神闲满面笑,拥胸中成竹满怀志,书锦绣嫣然好答卷,定折取桂冠来题名。出国留学网中考网为大家提供[潍坊2017年中考政治试题附答案公布],更多中考资讯请关注我们网站的更新!










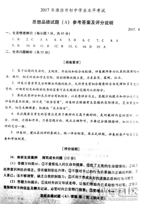
2017年中考,愿你执才高八斗生辉笔,饮才思万千智慧水,带气定神闲满面笑,拥胸中成竹满怀志,书锦绣嫣然好答卷,定折取桂冠来题名。出国留学网中考网为大家提供[2017年潍坊中考政治试题附答案(图片版)],更多中考资讯请关注我们网站的更新!










2017年中考,愿你执才高八斗生辉笔,饮才思万千智慧水,带气定神闲满面笑,拥胸中成竹满怀志,书锦绣嫣然好答卷,定折取桂冠来题名。出国留学网中考网为大家提供[2017年潍坊中考政治试卷含答案],更多中考资讯请关注我们网站的更新!










2017年中考,愿你执才高八斗生辉笔,饮才思万千智慧水,带气定神闲满面笑,拥胸中成竹满怀志,书锦绣嫣然好答卷,定折取桂冠来题名。出国留学网中考网为大家提供[2017年潍坊中考政治真题及答案发布],更多中考资讯请关注我们网站的更新!










06-15
把握船帆的平衡才能到达胜利的彼岸。出国留学网中考频道第一时间为您发布潍坊中考政治真题及答案2017,希望对您有所帮助,欢迎您访问出国留学网浏览更多中考资讯,了解最新信息请按CTRL F5刷新页面。更多潍坊中考分数线、潍坊中考成绩查询、潍坊中考志愿填报、潍坊中考录取查询信息等信息请关注我们网站的更新!
| 2017潍坊中考政治真题及答案发布入口 |
以下是潍坊2017年全部科目的试题发布入口:
06-15
自律,自尊,自立,自信;静能生慧。出国留学网中考频道第一时间为您发布2017年潍坊中考政治真题及答案,希望对您有所帮助,欢迎您访问出国留学网浏览更多中考资讯,了解最新信息请按CTRL F5刷新页面。更多潍坊中考分数线、潍坊中考成绩查询、潍坊中考志愿填报、潍坊中考录取查询信息等信息请关注我们网站的更新!
| 2017潍坊中考政治真题及答案发布入口 |
以下是潍坊2017年全部科目的试题发布入口:
06-15
励志是船,拼搏是桨,通力合作才能乘风破浪,到达彼岸。出国留学网中考频道第一时间为您发布2017潍坊中考政治真题及答案,希望对您有所帮助,欢迎您访问出国留学网浏览更多中考资讯,了解最新信息请按CTRL F5刷新下面链接。更多潍坊中考分数线、潍坊中考成绩查询、潍坊中考志愿填报、潍坊中考录取查询信息等信息请关注我们网站的更新!
| 2017潍坊中考政治真题及答案发布入口 |
以下是潍坊2017年全部科目的试题发布入口:
千淘万漉虽辛苦,吹尽狂沙始到金。出国留学网中考频道第一时间为您公布潍坊中考政治真题及答案2016,希望对您有所帮助,欢迎您访问出国留学网查看更多中考资讯,了解最新信息请按CTRL F5刷新页面。更多潍坊中考分数线、潍坊中考成绩查询、潍坊中考志愿填报、潍坊中考录取查询信息等信息请关注我们网站的更新!
| 2016潍坊政治中考真题及答案发布入口 |
以下是2016年潍坊中考各科真题及答案:
| 2016年潍坊中考真题及答案汇总 | ||
| 科目 | 2016中考真题及答案 | 查看详情 |
潍坊中考政治推荐访问