出国留学网专题频道烟台中考历史试题栏目,提供与烟台中考历史试题相关的所有资讯,希望我们所做的能让您感到满意!
08-10
06-15
水不击不跃,人不激不奋。出国留学网中考频道第一时间为您公布2017烟台中考历史试题及答案,希望对您有所帮助,欢迎您访问出国留学网浏览更多中考资讯,了解最新信息请按CTRL F5刷新页面。更多烟台中考分数线、烟台中考成绩查询、烟台中考志愿填报、烟台中考录取查询信息等信息请关注我们网站的更新!
| 2017烟台中考历史真题及答案发布入口 |
以下是烟台2017年全部科目的试题发布入口:
06-15
遥远的将不再遥远,平凡的已不再平凡。出国留学网中考频道第一时间为您公布烟台中考历史试题及答案(2017),希望对您有所帮助,欢迎您访问出国留学网浏览更多中考资讯,了解最新信息请按CTRL F5刷新页面。更多烟台中考分数线、烟台中考成绩查询、烟台中考志愿填报、烟台中考录取查询信息等信息请关注我们网站的更新!
| 2017烟台中考历史真题及答案发布入口 |
以下是烟台2017年全部科目的试题发布入口:
05-12
生活之灯因热情而点燃,生命之舟因拼搏而前行。出国留学网烟台中考历史试题及答案频道的小编会及时为广大考生提供2017年烟台中考历史试题及答案,有需要的考生可以在考题公布后刷新本页面(按ctrl加F5),希望对大家有所帮助。
| 2017烟台中考历史试题及答案发布入口 |
猜你喜欢:
中考历史答题技巧:排除不符史实的答案
这类题列举的选项中,一般含有“全部、都、各、一直”等字样的绝对表述,象这样的答案一般是错误,在做此类题的时候要特别注意。这既反映对课本知识的 纵览分析能力,又考查对课本一些知识点的系统掌握情况。不仅知识在课本,能力在课本,答案也在课本。只要知识点掌握得牢固,卡准题干时间段,凡不符合史实 肯定是不对的。如,“科举制在我国封建社会一直起积极作用”这样的表述都是错误的。
| ... |
以下是出国留学网小编为大家带来的2016年山东烟台中考历史试题及答案,详细内容如下,希望能对大家有所帮助!预祝各位考生都能取得好的成绩!
2016年山东烟台中考历史试题及答案








小编精心为您推荐:
| 2016年烟... |
04-26
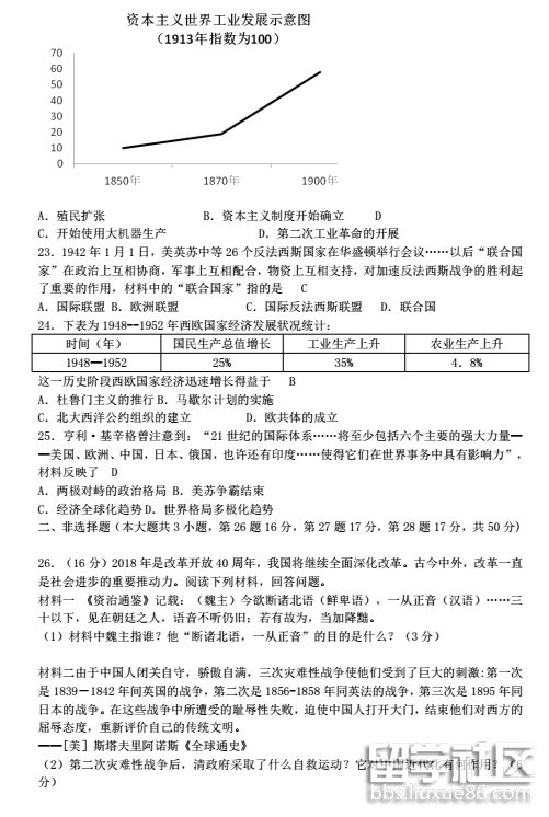
天下大事,必做于细。做事认真专一,你将走向成功。出国留学网烟台中考历史试题及答案频道的小编会及时为广大考生提供2016年烟台中考历史试题及答案,有需要的考生可以在考题公布后刷新本页面,希望对大家有所帮助。








猜你喜欢:
中考历史复习方法
一、回归课本,夯实基础。
奋起飞翔,路在脚下。出国留学网中考频道的小编会及时为广大考生提供2015年烟台中考历史试题,有需要的考生可以在考题公布后刷新本页面(按ctrl+F5),希望对大家有所帮助。
| 2015烟台历史中考试题发布入口 |
以下是烟台2015年全部科目的试题发布入口:
| 地区 | 中考试题 |
前程似锦,勇攀书山甘洒汗水放飞心中梦想;志存高远,泛游学海竞逐群雄一朝金榜题名。出国留学网中考频道的小编会及时为广大考生提供2015年烟台中考历史真题,有需要的考生可以在考题公布后刷新本页面(按ctrl+F5),希望对大家有所帮助。
| 2015烟台历史中考真题发布入口 |
以下是烟台2015年全部科目的试题发布入口:
| 地区 |
自己打败自己是最可悲的失败,自己战胜自己是最可贵的胜利。出国留学网中考频道的小编会及时为广大考生提供2015年烟台中考历史试题及答案,有需要的考生可以在考题公布后刷新本页面(按ctrl+F5),希望对大家有所帮助。
| 2015烟台历史中考试题及答案发布入口 |
以下是烟台2015年全部科目的试题发布入口:
| 地区 | 中考... |
中考历史要想在考试中取的好的成绩,没有别的诀窍就是要多背,多看书,多了解历史,2015年烟台中考历史考试结束后,出国留学网中考频道将第一时间公布2015年烟台中考历史试题及答案,以便大家能够更好的估分。>>>点击查看2015年烟台中考历史真题及答案最新发布情况
以下是2015年全部科目的试题发布入口
| 地区 | 中考试题 | 中考答案 |
| 烟台 | 语文 数学 英语 化学 |
烟台中考历史试题推荐访问