出国留学网专题频道甘肃高考语文真题及答案栏目,提供与甘肃高考语文真题及答案相关的所有资讯,希望我们所做的能让您感到满意!
05-25
高考的命题规律最直接地体现是在往年真题中,因此考生们在备考时一定要熟悉历年的高考真题用作参考。下面是由出国留学网编辑为大家整理的“2021甘肃高考语文真题试卷及答案”,仅供参考,欢迎大家阅读本文。
一、现代文阅读(36分)
(一)论述类文本阅读(本题共3小题,9分)
阅读下面的文字,完成1-3题。
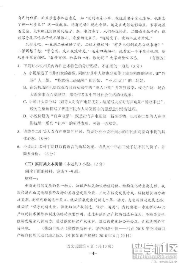
对于人文研究来说,计算方法以往只是作为辅助手段而存在的,而今天已取得了不可替代的地位。一种新的人文研究形态应运而生,这就是“数字人文”。学者莫莱蒂曾设想一种建立在全部文学文本之上的世界文学研究,人们必须借助计算机对大规模的文学文本集合进行采样、统计、图绘、分类,描述文学史的总体特征,然后再做文学评论式的解读。为此,他提出了与“细读”相对的“远读”作为方法论。弄清计算机的远读与人的细读之间的差别,不仅能使我们清晰地界定计算方法在人文研究中的作用,而且可以帮助我们重新确立人的阅读的价值。
计算机是为科学计算而创造出来的,擅长的是“计数”,而非“理解”。要处理自然语言文本,计算机必须先将文本置换成便于计数的词汇集合,或者用更复杂的代数模型和概率模型来表示文本,这一过程被称为“数据化”。数据化之后所得到的文本替代物(集合、向量、概率)虽然损失了原始文本的丰富语义,但终究是可以计算的了,不过,尽管计算机能处理海量的语料,执行复杂的统计、分类、查询等任务,但它并不能理解文本的内容。
远读是数字人文的基石,大规模的文本集合上的远读,基本可以归为两类:一是对文本集合整体统计特征的描述,一是对文本集合内在结构特征的揭示。例如,数字人文学者米歇尔等人对数百万册数字化图书进行多种词汇和词频统计,以分析英语世界的语言演变,这属于前者;莫莱蒂用地图、树结构来分别展示文学作品的地理特征和侦探故事的类型结构,这属于后者。无论是宏观统计描述还是内在结构揭示,都是超越文本具体内容的抽象表示,所得结果都是需要解读的。正如米歇尔所说,在巨量文本集合上得到的统计分析结果,为人文材料的宏观研究提供了证据;但是要解读这些证据,就像分析古代生物化石一样,是有挑战性的。对远读结果的解读,仍然要依赖学者在细读文本基础上所建立起来的对本领域的认知和理解。一句话,人的阅读不可替代。
需要补充的是,当考察单篇文本的文本特征(例如计算一篇文档中所有单字的出现频率),或者分析其内部结构(例如提取一部小说中所有人物的对话网络)时,数据量也会增长到个人无法处理的程度,所以,上述对文本集合所做的讨论在单篇文本层面也是成立的。
一个普遍存在的对数字人文的评判依据,是看数字人文能不能更好地回答传统人文学者所关心的问题。严格说来,只有当数据量或者数据精度超出了个人阅读理解的能力范围时,才有理由借助计算机来对文本或者文本集合的特征予以量化描述,进而提供给人去进行深入解读,数字人文不仅仅是新的手段和方法,更重要的是,它赋予我们提出新问题的能力。我们现在可以问,五千年来全人类使用最频繁的词是什么,透过这类问题,可以获得观察超长历史时段文化现象的新视角。
(摘编自王军《从人文计算到可视化——数字人文的发展脉络梳理》)
1.下列关于原文内容的理解和分析,不正确的一项是(3分)
A.在数字人文的概念提出之前,计算方法已被引入人文领域,在研究中...
06-10
高考可以说是人生中一个很重要的考试,它能决定许多考生的未来,所以大家可得牟足了劲,在高考这两天里全力冲刺呀!出国留学网高考频道会及时为广大考生提供2019年甘肃高考语文真题及答案(图片版),更多高考分数线、高考成绩查询、高考志愿填报、高考录取查询信息等信息请关注我们网站的更新!








没有秋霜的锤打,没有秋风的锻铸,秋天的枫叶怎会周身红彻?愿你像这火红的枫叶,在生活的风霜中染成鲜红的颜色!高考进行时,出国留学网高考网为您提供的2018甘肃高考语文真题及答案(完整版),更多高考资讯请关注我们网站更新。
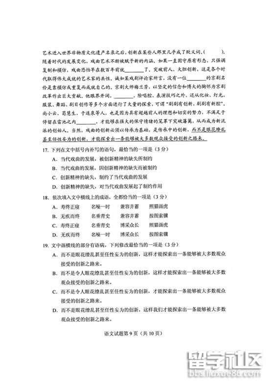
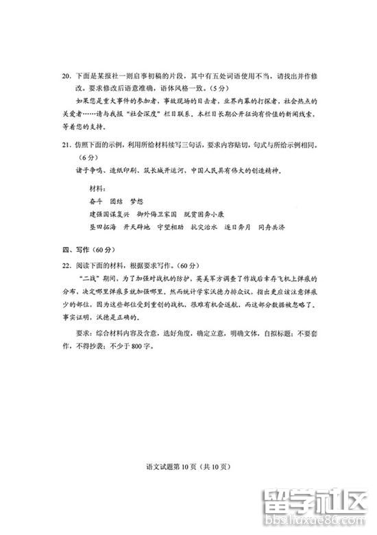
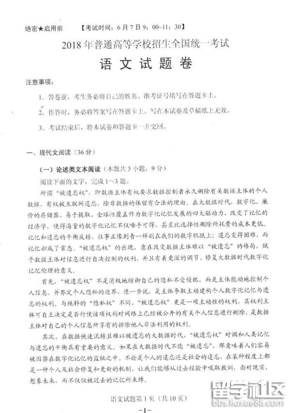
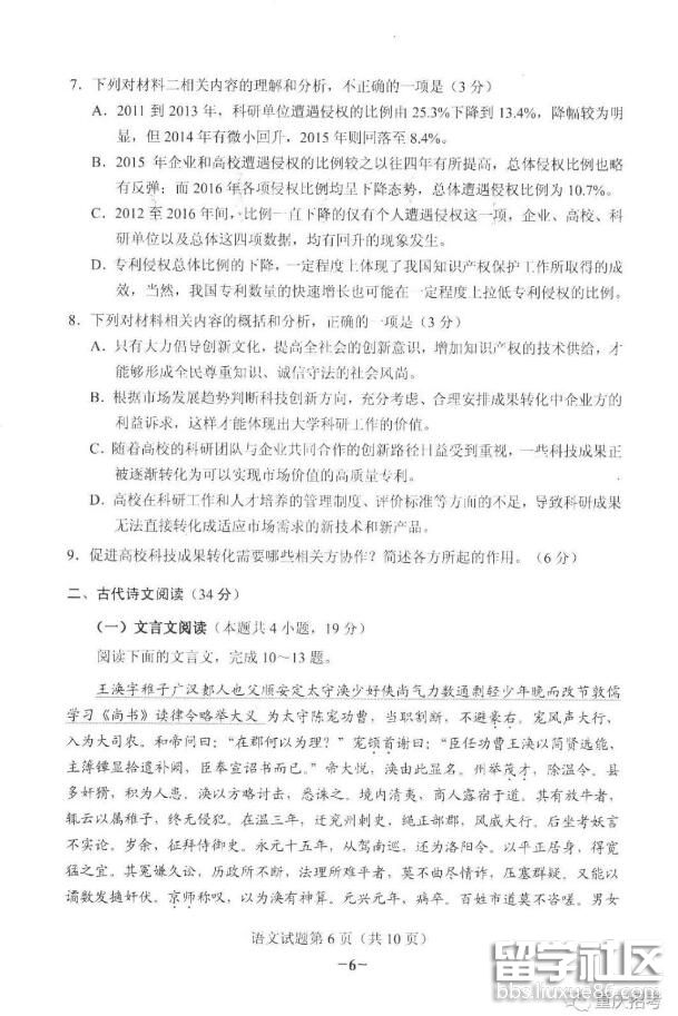
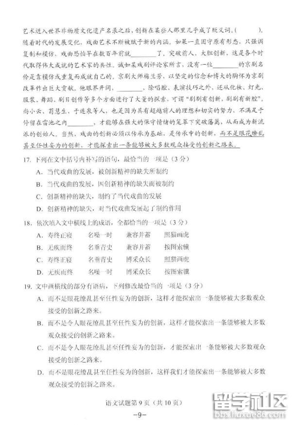
2018甘肃高考语文真题及答案(完整版)





图片来源于新浪



高考拼的是我心永恒的信念,走的是玩平衡木的心态!出国留学网高考栏目为你整理了“2018年甘肃高考语文真题及答案(图片版)”,更多高考资讯请持续关注本站!




图片来源于新浪





图片来源于新浪 ...
高考在即,出国留学网高考网为大家提供了2018甘肃高考语文真题及答案图片版,更多高考志愿填报指南,如院校精选、专业就业前景解析等优质内容,请关注高考栏目!
2018甘肃高考语文真题及答案图片版





图片来源于新浪



高考在即,出国留学网高考网为大家提供了2018甘肃高考语文真题及答案已公布,更多高考志愿填报指南,如院校精选、专业就业前景解析等优质内容,请关注高考栏目!
2018甘肃高考语文真题及答案已公布





图片来源于新浪



付出终有收获,努力会有结果,功名成就在即,此刻莫要焦虑,心中会有担忧,黎明前的节奏,高考就如行舟,随风随水无忧。出国留学高考网为大家提供甘肃高考语文真题及答案汇总(2015-2018),更多高考资讯请关注我们网站的更新!
| 甘肃高考语文真题及答案汇总(2015-2018) | |
| 1 | 2018甘肃高考语文真题及答案已公布 |
| 2 | 2017年甘肃高考语文真题及答案解析 |
| 3 | |
06-09
高考已然来临,切莫紧张,切莫慌张,高考网将为你保驾护航。出国留学网高考频道将第一时间为你奉上“2017年甘肃高考语文真题及答案解析”。小编温馨提醒,沉着应战,一击制胜,把高考踩在脚下,你就是赢家。
2017年甘肃高考语文真题及答案解析
适用地区:甘肃、青海、内蒙古、黑龙江、吉林、辽宁、宁夏、新疆、陕西、重庆、西藏、海南





猜你喜欢:
| 2017年高考热点 | |
甘肃高考语文真题及答案推荐访问