出国留学网专题频道电气工程师报名栏目,提供与电气工程师报名相关的所有资讯,希望我们所做的能让您感到满意!
07-28
出国留学网为大家提供“西藏2017年电气工程师报考须知”供广大考生参考,希望可以帮到广大考生,更多资讯请关注我们网站的更新。
西藏2017年电气工程师报考须知
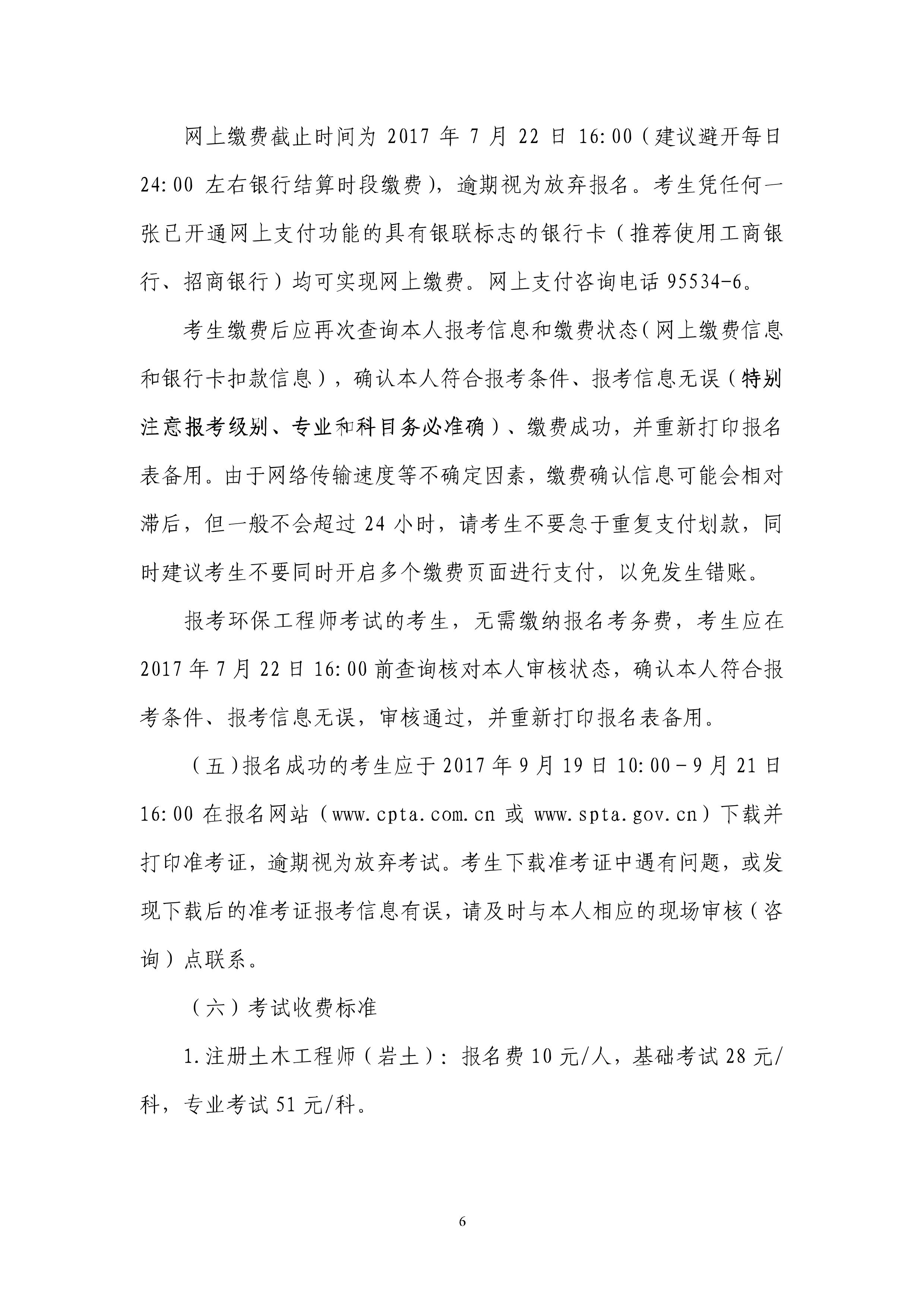
网上缴费时间:2017年6月23日至7月11日(支付方式为:支付宝)。
需要开具西藏自治区行政事业单位统一收据的考生,请于2017年9月22日-9月25日到西藏自治区人事考试中心((地址:拉萨市八一路云水瑶路口往里200米,西藏人力资源市场综合服务楼4楼404房间)开具收据,逾期不予开具。
未在规定时间内完成现场资格初审、网上缴费的考生,视为放弃本项考试。
电气工程师证书注册办法
第十二条 取得《中华人民共和国注册电气工程师执业资格证书》者,可向所在省、自治区、直辖市勘察设计注册工程师管理委员会提出申请,由该委员会向电气专业委员会报送办理注册的有关材料。
第十三条 电气专业委员会向准予注册的申请人核发由建设部统一制作,全国勘察设计注册工程师管理委员会和电气专业委员会用印的《中华人民共和国注册电气工程师执业资格注册证书》和执业印章。申请人经注册后,方可在规定的业务范围内执业。
电气专业委员会应将准予注册的注册电气工程师名单报全国勘察设计注册工程师管理委员会备案。
第十四条 注册电气工程师执业资格注册有效期为2年。有效期满需继续执业的,应在期满前30日内办理再次注册手续。
第十五条 有下列情形之一的,不予注册:
(一)不具备完全民事行为能力的;
(二)在从事电气专业工程设计或相关业务中犯有错误,受到行政处罚或者撤职以上行政处分,自处罚、处分之日起至申请注册之日不满2年的;
(三)自受刑事处罚完毕之日起至申请注册之日不满5年的;
(四)国务院有关部门规定的不予注册的其它情形。
第十六条 电气专业委员会依照本规定第十五条决定不予注册的,应自决定之日起15个工作日内书面通知申请人。如有异议,申请人可自收到通知之日起15个工作日内向全国勘察设计注册工程师管理委员会提出申诉。
第十七条 注册电气工程师注册后,有下列情形之一的,由电气专业委员会撤销其注册:
(一)不具备完全民事行为能力的;
(二)受刑事处罚的;
(三)在电气专业工程设计和相关业务中造成工程事故,受到行政处罚或者撤职以上行政处分的;
(四)经查实有与注册规定不符的;
(五)严重违反职业道德规范的。
第十八条 被撤销注册人员对撤销注册有异议的,可自接到撤销注册通知之日起15个工作日内向全国勘察设计注册工程师管理委员会提出申诉。
第十九条 被撤销注册的人员在处罚期满5年后可依照本规定重新申请注册。
...07-28
出国留学网为大家提供“新疆2017年电气工程师报名费用”供广大考生参考,希望可以帮到广大考生,更多资讯请关注我们网站的更新。
新疆2017年电气工程师报名费用
收费标准
按照自治区物价局新价非字﹝2005﹞175号文件规定,报名费每人15元。
注册土木工程师(港口与航道)、注册公用设备工程师、注册电气工程师、注册化工工程师、注册土木工程师(水利水电工程)、注册环保工程师考试:基础(两科)考试费每人每科70元;专业(四科)考试费每人每科90元。
电气工程师证书注册办法
第十二条 取得《中华人民共和国注册电气工程师执业资格证书》者,可向所在省、自治区、直辖市勘察设计注册工程师管理委员会提出申请,由该委员会向电气专业委员会报送办理注册的有关材料。
第十三条 电气专业委员会向准予注册的申请人核发由建设部统一制作,全国勘察设计注册工程师管理委员会和电气专业委员会用印的《中华人民共和国注册电气工程师执业资格注册证书》和执业印章。申请人经注册后,方可在规定的业务范围内执业。
电气专业委员会应将准予注册的注册电气工程师名单报全国勘察设计注册工程师管理委员会备案。
第十四条 注册电气工程师执业资格注册有效期为2年。有效期满需继续执业的,应在期满前30日内办理再次注册手续。
第十五条 有下列情形之一的,不予注册:
(一)不具备完全民事行为能力的;
(二)在从事电气专业工程设计或相关业务中犯有错误,受到行政处罚或者撤职以上行政处分,自处罚、处分之日起至申请注册之日不满2年的;
(三)自受刑事处罚完毕之日起至申请注册之日不满5年的;
(四)国务院有关部门规定的不予注册的其它情形。
第十六条 电气专业委员会依照本规定第十五条决定不予注册的,应自决定之日起15个工作日内书面通知申请人。如有异议,申请人可自收到通知之日起15个工作日内向全国勘察设计注册工程师管理委员会提出申诉。
第十七条 注册电气工程师注册后,有下列情形之一的,由电气专业委员会撤销其注册:
(一)不具备完全民事行为能力的;
(二)受刑事处罚的;
(三)在电气专业工程设计和相关业务中造成工程事故,受到行政处罚或者撤职以上行政处分的;
(四)经查实有与注册规定不符的;
(五)严重违反职业道德规范的。
第十八条 被撤销注册人员对撤销注册有异议的,可自接到撤销注册通知之日起15个工作日内向全国勘察设计注册工程师管理委员会提出申诉。
第十九条 被撤销注册的人员在处罚期满5年后可依照本规定重新申请注册。
...
出国留学网电气工程师考试栏目整理“2017年注册电气工程师报名流程”希望可以帮到广大考生,了解更多相关详情,请继续关注我们网站的更新!
2017年注册电气工程师报名流程
报名流程电气工程师考试统一报名网站为中国人事考试网,各省报名流程可参照报名公告上的提示进行操作,报名流程如下:
第一步:考生登录
第二步:照片审核
第三步:上传注册照片
第四步:选择考试照片
第五步:填写报考信息
第六步:报名信息确认
第七步:资格审核
第八步:缴费
第九步:常见问题
电气工程师考试频道推荐:
...
“2017年电气工程师报名入口及平台”一文由出国留学网电气工程师考试栏目分享,希望可以帮助到您,更多讯息,请继续关注我们网站的更新,我们将竭诚为广大考生服务!
2017年电气工程师报名入口及平台
2017年注册电气工程师报名预计于6月份开始,符合条件的报考人员,可在规定时间内登录中国人事考试网在线填写提交报考信息,并按有关规定办理资格审查及缴费手续,考生凭准考证在指定的时间和地点参加考试。(具体报名安排详见各省的报考文件)
2017年注册电气工程师报名入口:中国人事考试网
2017年注册电气工程师报名平台:全国专业技术人员资格考试报名服务平台

出国留学网电气工程师考试栏目精心整理提供“2017年电气工程师网上报名有关规定”希望可以帮到广大考生,了解更多相关讯息,请继续关注我们网站的更新!
2017年电气工程师网上报名有关规定
网报档案库是指挂在统一网上报名系统的档案库,用来检查报考人员是否为老考生。凡在网报档案库中存在档案信息的为老考生,网报档案库中不存在档案信息的,作为新考生处理。
成绩有效期1年的考试(原非滚动考试)网上报名时挂接上一年度档案库;对成绩有效期大于1年的考试(原滚动考试)网报档案库中包括有效年度的档案信息。例如一级建造师成绩有效年度为2年,则2014年网报档案库中包括2012年和2013年的档案信息,2017年网报档案库中包括2013和2014年的档案信息,以此类推。
11-07
出国留学网电气工程师考试栏目为您整理发布:2017年内蒙古电气工程师报名网址希望对您有所帮助!更多电气工程师考试相关内容请关注本网站。
2017年注册电气工程师报名时间尚未公布,参照2016年电气工程师报名时间,预计内蒙古2017注册电气工程师报名工作将于2017年6月下旬开始。
| 内蒙古2017年注册电气工程师报名入口 |
延伸阅读:2017电气工程师复习原则及方法
一、因为需要记忆的东西实在太多了,为了减轻自己记忆的负担,根据知识的特点,在记忆和理解之间,可以把知识分为四类:1)只需理解无须记忆的;2)只需记忆无须理解的;3)只有记忆才能理解的;4)只有记忆才能记住的。我们可以采用出力最小原则滚动式复习法。先复习第一章,接着复习第二章,然后把第一二章一起复习一遍;然后复习第三章,然后一二三章一起复习一遍……以此类推。这种复习法需要一定的时间,但复习比较牢固,效果很好。
二、随着记忆次数的增加,复习所记住的材料的效率在下降。为了避免这种现象,可以采取“过度复习法”,即本来用10分钟记住的材料,再用3分钟的时间去强记―― 形成一种过度,使之在递减时不受影响。
三、复习时做错了的题目,一旦弄明白,绝不放过。
四、要学会掌握考试技巧。基础题,全做对;一般题,一分不浪费;尽力冲击较难题,即使做错不后悔。这是面对考卷时答题的策略。考试试题总是有难有易,以上策略是十分明智可取的
五、考试时难免会遇到难题,费了一番劲仍然突不破时就要主动放弃,不要跟它没完没了的耗时间。在做完别的题之后,很有可能思路打开活跃起来再反过来做它就做出来了。考试时间是有限的,在有限的时间里要多拿分也要讲策略……
...11-07
2017电气工程师报名要开始啦!出国留学网电气工程师考试栏目为您整理发布:吉林2017年电气工程师报名入口,欢迎阅读!更多电气工程师考试相关内容请关注本网站。
2017年注册电气工程师报名时间尚未公布,参照2016年电气工程师报名时间,预计吉林2017注册电气工程师报名工作将于2017年6月下旬开始。
| 吉林2017年注册电气工程师报名入口 |
延伸阅读:2017电气工程师复习原则及方法
一、因为需要记忆的东西实在太多了,为了减轻自己记忆的负担,根据知识的特点,在记忆和理解之间,可以把知识分为四类:1)只需理解无须记忆的;2)只需记忆无须理解的;3)只有记忆才能理解的;4)只有记忆才能记住的。我们可以采用出力最小原则滚动式复习法。先复习第一章,接着复习第二章,然后把第一二章一起复习一遍;然后复习第三章,然后一二三章一起复习一遍……以此类推。这种复习法需要一定的时间,但复习比较牢固,效果很好。
二、随着记忆次数的增加,复习所记住的材料的效率在下降。为了避免这种现象,可以采取“过度复习法”,即本来用10分钟记住的材料,再用3分钟的时间去强记―― 形成一种过度,使之在递减时不受影响。
三、复习时做错了的题目,一旦弄明白,绝不放过。
四、要学会掌握考试技巧。基础题,全做对;一般题,一分不浪费;尽力冲击较难题,即使做错不后悔。这是面对考卷时答题的策略。考试试题总是有难有易,以上策略是十分明智可取的
五、考试时难免会遇到难题,费了一番劲仍然突不破时就要主动放弃,不要跟它没完没了的耗时间。在做完别的题之后,很有可能思路打开活跃起来再反过来做它就做出来了。考试时间是有限的,在有限的时间里要多拿分也要讲策略……
...11-07
出国留学网电气工程师考试频道为您整理:辽宁电气工程师报名网址(2017年),希望考生们能在2017年电气工程师考试报名开始前,积极准备备考,争取通过这最后一关!
2017年注册电气工程师报名时间尚未公布,参照2016年电气工程师报名时间,预计辽宁2017注册电气工程师报名工作将于2017年6月下旬开始。
| 辽宁2017年注册电气工程师报名入口 |
延伸阅读:2017电气工程师复习原则及方法
一、因为需要记忆的东西实在太多了,为了减轻自己记忆的负担,根据知识的特点,在记忆和理解之间,可以把知识分为四类:1)只需理解无须记忆的;2)只需记忆无须理解的;3)只有记忆才能理解的;4)只有记忆才能记住的。我们可以采用出力最小原则滚动式复习法。先复习第一章,接着复习第二章,然后把第一二章一起复习一遍;然后复习第三章,然后一二三章一起复习一遍……以此类推。这种复习法需要一定的时间,但复习比较牢固,效果很好。
二、随着记忆次数的增加,复习所记住的材料的效率在下降。为了避免这种现象,可以采取“过度复习法”,即本来用10分钟记住的材料,再用3分钟的时间去强记―― 形成一种过度,使之在递减时不受影响。
三、复习时做错了的题目,一旦弄明白,绝不放过。
四、要学会掌握考试技巧。基础题,全做对;一般题,一分不浪费;尽力冲击较难题,即使做错不后悔。这是面对考卷时答题的策略。考试试题总是有难有易,以上策略是十分明智可取的
五、考试时难免会遇到难题,费了一番劲仍然突不破时就要主动放弃,不要跟它没完没了的耗时间。在做完别的题之后,很有可能思路打开活跃起来再反过来做它就做出来了。考试时间是有限的,在有限的时间里要多拿分也要讲策略……
...11-07
要报考2017电气工程师考试的考生们,来看看本文:2017年西藏电气工程师报名网址,跟着出国留学网电气工程师考试栏目来了解一下吧。
2017年注册电气工程师报名时间尚未公布,参照2016年电气工程师报名时间,预计西藏2017注册电气工程师报名工作将于2017年6月下旬开始。
| 西藏2017年注册电气工程师报名入口 |
延伸阅读:2017电气工程师复习原则及方法
一、因为需要记忆的东西实在太多了,为了减轻自己记忆的负担,根据知识的特点,在记忆和理解之间,可以把知识分为四类:1)只需理解无须记忆的;2)只需记忆无须理解的;3)只有记忆才能理解的;4)只有记忆才能记住的。我们可以采用出力最小原则滚动式复习法。先复习第一章,接着复习第二章,然后把第一二章一起复习一遍;然后复习第三章,然后一二三章一起复习一遍……以此类推。这种复习法需要一定的时间,但复习比较牢固,效果很好。
二、随着记忆次数的增加,复习所记住的材料的效率在下降。为了避免这种现象,可以采取“过度复习法”,即本来用10分钟记住的材料,再用3分钟的时间去强记―― 形成一种过度,使之在递减时不受影响。
三、复习时做错了的题目,一旦弄明白,绝不放过。
四、要学会掌握考试技巧。基础题,全做对;一般题,一分不浪费;尽力冲击较难题,即使做错不后悔。这是面对考卷时答题的策略。考试试题总是有难有易,以上策略是十分明智可取的
五、考试时难免会遇到难题,费了一番劲仍然突不破时就要主动放弃,不要跟它没完没了的耗时间。在做完别的题之后,很有可能思路打开活跃起来再反过来做它就做出来了。考试时间是有限的,在有限的时间里要多拿分也要讲策略……
...电气工程师报名推荐访问