出国留学网专题频道盈亏分析栏目,提供与盈亏分析相关的所有资讯,希望我们所做的能让您感到满意!
08-03
2016注册会计师财务管理盈亏分析
出国留学网注册会计师考试栏目为考生整理分享2016注册会计师财务管理盈亏分析,欢迎考生前来参考,希望对考生冲刺复习备考财管能有所帮助。
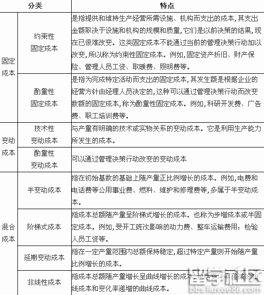
一、成本的进一步分类及特点
二、本、量、利相互关系的表达
(一)基本损益方程
(二)边际贡献方程式:
(三)本量利图:
三、盈亏临界分析
四、敏感分析
注册会计师考试频道精心推荐:
注册会计师《综合阶段》考试真题及答案精选
注册会计师考试税法真题及答案
注册会计师考试《经济法》真题(图片完整版)
与盈亏分析相关的财务成本管理考试
盈亏分析推荐访问
搜索更多内容
盈亏分析相关推荐
编辑推荐
热点推荐