出国留学网硕士研究生报名

出国留学网专题频道硕士研究生报名栏目,提供与硕士研究生报名相关的所有资讯,希望我们所做的能让您感到满意!

2023年硕士研究生报名时间是多久?什么时候考试?有哪些招生规定?

 

2023年硕士研究生报名时间是多久?什么时候举行考试?有哪些招生工作管理规定?有这些疑问的朋友来看看小编整理的解答吧!下面是出国留学网小编整理的文章,此文本仅供参考,欢迎阅读。

  2023年全国硕士研究生考试时间及报名时间

  2023年全国硕士研究生招生考试初试定于2022年12月24日至25日,考试时间超过3小时或有使用画板等特殊要求的少数考试科目安排在12月26日。

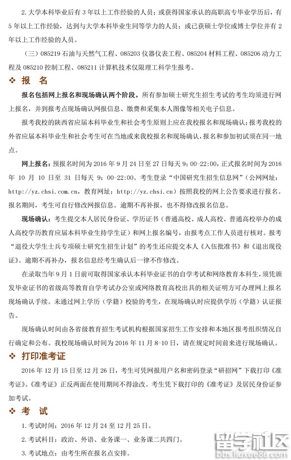
  全国硕士研究生招生考试报名包括网上报名和网上确认两个阶段。网上报名工作安排在10月5日至10月25日(每天9:00—22:00),预报名工作安排在9月24日至9月27日(每天9:00—22:00)。所有参加全国硕士研究生招生考试的考生均须在规定时间内进行网上报名和网上确认。在部队荣立二等功等符合免初试攻读硕士研究生资格条件的人员,应在国家规定的全国统考报名时间内登录“中国研究生招生信息网——全国推荐免试攻读研究生信息公开暨管理服务系统”报名。

  2023年全国硕士研究生考试招生工作管理规定

  点击查看:教育部关于印发《2023年全国硕士研究生招生工作管理规定》的通知

  推荐阅读:

  2023北京硕士研究生招生考试报名须知

  海南2023年硕士研究生招生考试报名工作安排

  辽宁2023年硕士研究生考试报名时间及报名须知

  2023年全国硕士研究生招生考试报名要求及报名入口

  2023年硕士研究生考试时间安排

...

硕士研究生报名能填报几个志愿

 

  出国留学网考研网为大家提供硕士研究生报名能填报几个志愿,更多考研资讯请关注我们网站的更新!

  硕士研究生报名能填报几个志愿?

  答:考生报名时只填报一个招生单位的一个专业志愿。待考试结束,教育部公布考生进入复试的初试成绩基本要求后,符合条件的考生可通过“研招网”调剂服务系统了解招生单位的生源缺额信息,并按相关规定自主多次平行填报多个调剂志愿。

  小编精心为您推荐:

  2017硕士研究生招生考试问题解答 

  

2017全国硕士研究生招生考试公告

  2017全国硕士研究生招生工作管理规定

  2017年临床医学专业考研专设统考科目

  2017考研分数线信息汇总

  2017考研成绩查询信息汇总

  

2017考研国家线信息汇总

  2017全国考研调剂信息汇总

  

郴州市2017硕士研究生报名须知

 

  出国留学网考研网为大家提供郴州市2017硕士研究生报名须知,更多考研资讯请关注我们网站的更新!

  郴州市2017硕士研究生报名须知

  一、报名条件:按照《2017年全国硕士研究生招生工作管理规定》办理。因考点容量及条件所限,本报名点规定:不接受单招考生、初试科目有建筑或设计相关类3小时以上考试时间的考生、户籍不在我市的社会考生报名。在郴州工作的外籍社会考生须执单位证明、无固定工作单位的须执公安机关颁发的居住证方可在我市报名。

  二、考生必须在网上报名三天后再次进入网报系统查询学历学籍校验结果。填报时注意区分学历学位证书编号与毕业院校编号,避免错误填报;未通过教育部学历校验的考生,在现场确认前必须经学籍学历权威机构进行认证,出具认证报告方可进行现场确认;无法提供学历认证报告的考生不得在本报考点报名。

  三、自考和网络教育文凭考生在录取当年9月1日前须取得国家承认的本科毕业证书,网报前主动与院校联系经其审核同意并开具相关证明后方能报考。

  四、所有考生都必须网上缴纳报考费用,现场确认期间不接受补报名或补缴费。因考生网报信息不准确、身份证异常未及时办理、学籍学历不能认证、未进行网上缴费、错过现场确认时间、录取前未能取得学历等各种原因导致不能报考或录取的,按湖南省教育考试院规定不退还已缴纳报考费。

  五、所有考生均要对网上报名信息进行认真核对。网报期间考生可自行登录系统修改差错或重新注册填报。在现场确认时,报考院校、专业、研究方向、报名点选择、学历学位、证书编号等信息一律不作修改,其后果由其本人承担。

  六、现场确认时间:11月9日-12日,上午8:30-11:30,下午2:30-5:00,地点设郴州市苏仙南路3号市教育局办公楼1楼“毕业生就业指导中心”大厅。考生本人必须持二代身份证、网上报名编号(本报名点为4325开头的9位数字)、学历学位证书原件(湘南学院应届毕业生带学生证、身份证)办理确认手续,不得由其他人代报。网报提示学籍学历异常的,必须先在学信网进行学籍验证并打印带有二维码的《教育部学籍在线验证报告》再来审核确认。

  七、省教育考试院规定,所有考生在考试时由考点统一发放答题工具(有计算、绘图要求的除外)。考试期间如携带和使用自备答题工具的,将按照考试违规处理。

  八、考点:以准考证上公布的考点为准。考生必须持准考证、二代身份证两证方可参考。2015年12月23日下午4:00后可到考点查看考场安排。

  小编精心为您推荐:

  2017考研报名

  

延边州2016年硕士研究生报名现场确认时间:11月7-12日

 

  出国留学网考研网为大家提供延边州2016年硕士研究生报名现场确认时间:11月7-12日,更多考研资讯请关注我们网站的更新!

  延边州2016年硕士研究生报名现场确认时间:11月7-12日

  一、报名现场确认时间

  2015年11月7-12日,上午8:30-11:30,下午13:30-16:30。

  二、报名现场确认地点

  延边州招生委员会办公室(延吉市龙东街261号,延河小学西侧电视大学二楼),乘车路线:9路、29路、45路、46路、48路、50路公交车在州公安局站下车。

  三、接收考生范围

  1、接收延边地区和长白山管委会所辖地区报考全国统考(含法律硕士、会计硕士、图书情报硕士、审计硕士)的考生报名;

  2、接收全国报考延边大学音乐与舞蹈学(130200)的01方向、美术学(1304L1)的01-03方向、艺术设计(1304Z1)的01-04方向、艺术硕士中的音乐(135101)的01-03方向、美术(135107)的01-02方向的考生报名(报考上述专业考生在其它报名点报名一律无效)。

  特别说明:本报名点仅接收延边地区高校的应届本科毕业生、户口或工作单位在延边地区和长白山管委会所辖地区的非应届毕业生(含在2016年9月1日前可取得国家承认本科毕业证书的自学考试和网络教育本科生,此类考生须持颁发毕业证书的省级自学考试办公室或网络教育高校出具的相关证明)。

  四、报名现场确认时间安排

  1、延边大学应届毕业生按下列时间进行现场确认

  11月7日医学院、临床医学院、中医学院、药学院

  11月8日护理学院、朝鲜-韩国学学院、外语学院、法学院

  11月9日人文社会科学学院、经济管理学院、政治与公共管理学院

  11月10日理学院、美术学院、艺术学院

  11月11日农学院、体育学院、汉语言文化学院

  11月12日师范学院、马克思主义学院、工学院

  注:各学院在校应届生(毕业生)请遵守以上现场确认日期!

  2、非应届考生(社会考生)报名确认时间为11月7日-12日。

  五、现场确认时,考生需提供以下材料

  1、本人第二代居民身份证;

  2、学历证书(普通高校、成人高校、普通高校举办的成人高校学历教育应届本科毕业生持学生证)和网上报名编号;

  3、户籍在延边州及长白山管委会所辖地区的非应届考生,须出示户籍证明(户口簿原件或派出所出具的户籍证明);

  4、工作单位在延边州及长白山管委会所辖地区的非应届考生,须出具工作单位证明(由考生所在单位人事劳动部门、法人代表签字的工作证明)和当地派出所开具的《居住证》(暂住证)或《暂住人口信息登记表》。考生在网上报名时填写的工作单位必须与现场确认时出具的工作证明一致,否则不予确认;

  5、报考“退役大学生士兵专项硕士研究生招生计划”的考生还应提交本人《退出现役证》;

  6、在2016年9月1日前可取得国家...

苏州科技学院2016硕士研究生报名注意事项

 

  出国留学考研网为大家提供苏州科技学院2016硕士研究生报名注意事项,更多考研报名资讯请关注我们网站的更新!

  苏州科技学院2016硕士研究生报名注意事项

  提示一:学历(学籍)校验

  报名期间,教育部将对考生学历(学籍)信息进行网上校验,并在考生提交报名信息3天内反馈校验结果,考生可随时上网查看学历(学籍)校验结果。未通过学历(学籍)校验的考生应及时到学籍学历权威认证机构进行认证。

  提示二:网上缴费

  2016年起,我省网上报名实施网上缴费。选择我省报考点的考生,提交报考信息后,须在网上报名截止日期(10月31日)前,以“网上支付”方式交纳报考费,收到交费成功信息后,方可持报名号在规定时间到报考点确认网报信息,否则报名无效。考生务必于网上报名期间在网上支付报考费,现场确认期间一律不接受现场补交费。



2016年江苏考研报名公告汇总
1 江苏2016全国硕士研究生招生考试考生诚信考试公告
2...

海南省2016年全国硕士研究生报名工作:报考条件

 

  出国留学考研网为大家提供海南省2016年全国硕士研究生报名工作:报考条件,更多考研资讯请关注我们网站的更新!

  海南省2016年全国硕士研究生报名工作:报考条件

  报考条件

  (一)报名参加全国硕士研究生招生考试的人员,须符合下列条件:

  1.中华人民共和国公民。

  2.拥护中国共产党的领导,品德良好,遵纪守法。

  3.身体健康状况符合国家和招生单位规定的体检要求。

  4.考生必须符合下列学历等条件之一:

  (1)国家承认学历的应届本科毕业生(录取当年9月1日前须取得国家承认的本科毕业证书。含普通高校、成人高校、普通高校举办的成人高等学历教育应届本科毕业生,及自学考试和网络教育届时可毕业本科生)。

  (2)具有国家承认的大学本科毕业学历的人员。

  (3)获得国家承认的高职高专毕业学历后满2年(从毕业后到录取当年9月1日,下同)或2年以上,达到与大学本科毕业生同等学力,且符合招生单位根据本单位的培养目标对考生提出的具体业务要求的人员。

  (4)国家承认学历的本科结业生,按本科毕业生同等学力身份报考。

  (5)已获硕士、博士学位的人员。

  在校研究生报考须在报名前征得所在培养单位同意。

  (二)报名参加全国专业学位硕士研究生招生考试的,按下列规定执行。

  1.报名参加法律(非法学)专业学位硕士研究生招生考试的人员,须符合下列条件:

  (1)符合(一)中的各项要求。

  (2)之前所学专业为非法学专业(普通高等学校本科专业目录法学门类中的法学类专业[代码为0301]毕业生、专科层次法学类毕业生和自学考试形式的法学类毕业生等不得报考)。

  2.报名参加法律(法学)专业学位硕士研究生招生考试的人员,须符合下列条件:

  (1)符合(一)中的各项要求。

  (2)之前所学专业为法学专业(仅普通高等学校本科专业目录法学门类中的法学类专业[代码为0301]毕业生、专科层次法学类毕业生和自学考试形式的法学类毕业生等可以报考)。

  3.报名参加工商管理、公共管理、工程管理、旅游管理、工程硕士中的项目管理、教育硕士中的教育管理、体育硕士中的竞赛组织专业学位硕士研究生招生考试的人员,须符合下列条件:

  (1)符合(一)中第1、2、3各项的要求。

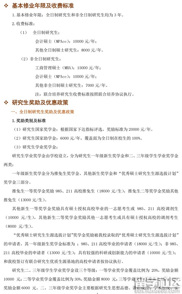
  (2)大学本科毕业后有3年以上工作经验的人员;或获得国家承认的高职高专毕业学历后,有5年以上工作经验,达到与大学本科毕业生同等学力的人员;或已获硕士学位或博士学位并有2年以上工作经验的人员。

  4.报名参加除法律(非法学)、法律(法学)、工商管理、公共管理、工程管理、旅游管理、工程硕士中的项目管理、教育硕士中的教育管理、体育硕士中的竞赛组织外的其他专业学位硕士研究生招生考试的人员,须符合(一)中的各项要求。

  (三)报名参加单独考试的人员,须符合下列条件:

  1.符合(一)中第1、2、3各项的要求。

  2.取得国家承认的大学本科学历后连续工作4年以上,业务优秀,已经发表过研究论文(技术报告)或者已经成为业务骨干,经考生所在单位同意和...

2015福建硕士研究生报名网点

 

  2015福建硕士研究生报名网点公布如下,请考生注意查看:


报考点代码 报考点名称 接受报考范围
3501 福州市高等学校招生办公室 全国统考;法硕联考;审计、会计和图书情报等管理类联考
3502 莆田市高等学校招生办公室 全国统考,不接受报考超过3小时(5XX)和选考俄语(202)科目的考生。
3503 泉州市招生考试委员会办公室 全国统考;法硕联考;审计、会计和图书情报等管理类联考;报考华侨大学的工商管理、公共管理、旅游管理和工程管理等管理类联考的考生;不接受报考超过3小时科目(5XX) 和选考俄语(202)科目的考生。
3504 厦门大学 法硕联考;报考厦门大学的全国统考、工商管理、公共管理、旅游管理和工程管理等管理类联考的考生;不接受报考超过3小时科目(5XX)和选考俄语(202)科目的考生。
3505

2014年河北省硕士研究生报名参加考试注意事项

 

    2014年研究生招生考试报名,在河北省报名参加2014年硕士研究生考试的考生注意如下事项:

  1.选择河北省各报考点的考生必须在规定的网上报名时间内以网上支付的方式交纳报名费,否则报名信息无效。关于网上支付的相关说明请仔细阅读公告二:2014年河北省硕士研究生招生考试网上支付说明。

  2.考生应真实、完整、准确填写网上报名信息,完成网上报名后,请打印出清单并牢记本人在网上报名中生成的报名号。考生如发现报名信息填写有误,可在国家规定的网上报名时间内,凭报名号等信息直接在网上进行相关信息的修改,但“招生单位”、“报考点”、“考试方式”三项为报考关键信息,不论是否已支付报名费,在提交信息生成报名号后,此三项信息都不允许修改,考生若要正确报名,应在网上报名截止时间(10月31日)前,重新报名、交费。

  3.考生在提交信息和进行网上支付报名费前,务必认真核准各项信息,网上报名工作结束后,报考点不再接受考生报名信息修改的申请。考生未按要求错选“招生单位”、“报考点”、“考试方式”等关键信息,或未按规定时间到报考点确认网报信息的,报名无效,已支付的报考费不予退还。

  已报名考生未参加考试的,报名费不予退还。

  4.考生必须亲自于2013年11月10日至14日携带本人第二代居民身份证、学历证书(应届生携带学生证)到各报考点在网报公告中公布的地点进行现场确认。未在规定的时间内进行现场确认的考生,其报名信息无效。

  5.按照教育部规定,报名期间系统将对考生学历(学籍)信息进行网上校验,并在考生提交报名信息三天内反馈校验结果,未通过学历(学籍)校验的考生应按照系统提示及要求操作,及时到权威认证机构进行认证,现场确认时将权威机构出具的认证报告提供给报考点,并寄送报考的招生单位留存。考生可随时上网查看学历(学籍)校验结果,也可在报名前或报名期间自行登录“中国高等教育学生信息网(网址:http://www.chsi.com.cn )查询本人学历(学籍)信息。

...

2013年全国硕士研究生报名时间

08-28

标签: 考研报名

 

报名包括网上报名和现场确认两个阶段。应届本科毕业生原则上应选择就读学校所在省(区、市)的报考点办理网上报名和现场确认手续;单独考试及工商管理、公共管理、旅游管理和工程管理等专业学位的考生应选择招生单位所在地省级教育招生考试管理机构指定的报考点办理网上报名和现场确认手续;其他考生应选择工作或户口所在地省(区、市)的报考点办理网上报名和现场确认手续。
(一)网上报名:报考2013年硕士研究生一律采取网上报名方式。
1.网上报名日期:2012年10月10日—31日每天9:00-22:00(逾期不再补报,也不得再修改报名信息)。
预报名时间为2012年9月28日至9月29日(每天9:00-22:00)。
2.考生登录“中国研究生招生信息网”(公网网址:http://yz.chsi.com.cn,教育网址:http://yz.chsi.cn,以下简称“研招网”)浏览报考须知,按教育部、省级教育招生考试管理机构、报考点以及报考招生单位的网上公告要求报名,凡不按要求报名、网报信息误填、错填或填报虚假信息而造成不能考试或录取的,后果由考生本人承担。在报名期间,考生可自行修改网报信息。
3.网上报名填写报考信息时注意事项:
(1)考生只填报一个招生单位的一个专业。待考试结束,教育部公布考生进入复试基本分数要求后,考生可通过研招网调剂服务系统了解招生单位的生源缺额信息并根据自己的成绩再填报调剂志愿。
(2)以同等学力身份报考的人员,应按招生单位要求如实填写学习情况和提供真实材料。
(3)考生(含推免生)要准确填写个人信息,对本人所受奖惩情况,特别是要如实填写在参加普通和成人高等学校招生考试、全国硕士研究生招生考试、高等教育自学考试等国家教育考试过程中因违规、作弊所受处罚情况。对弄虚作假者,招生单位将按照《国家教育考试违规处理办法》和《全国硕士学位研究生招生工作管理规定(暂行)》进行处理。
4.国家按照一区、二区确定考生参加复试基本分数要求,一区包括北京、天津、上海、江苏、浙江、福建、山东、河南、湖北、湖南、广东、河北、山西、辽宁、吉林、黑龙江、安徽、江西、重庆、四川、陕西等21省(市);二区包括内蒙古、广西、海南、贵州、云南、西藏、甘肃、青海、宁夏、新疆等10省(区)。
报考地处二区招生单位且毕业后在国务院公布的民族区域自治地方(见附1)就业的少数民族普通高校应届本科毕业生;或者工作单位在国务院公布的民族区域自治地方,为原单位定向或委托培养的少数民族在职人员考生,可按规定享受少数民族照顾政策。考生在网上报名时须如实填写少数民族身份,且申请为少数民族地区定向或委托培养方式。
“少数民族高层次骨干人才”计划招生以考生报名时填报的信息为准。
5.已被招生单位接收的推免生,不得再报名参加全国硕士研究生招生考试。否则,将取消推免生资格,列为统考生。
6.现役军人报考地方或军队招生单位,以及地方考生报考军队招生单位,应事先认真阅读了解解放军及招生单位有关报考要求,遵守保密规定,按照规定填报报考信息。不明之处应事先与招生单位联系。
(二)所有考生(含推免生、研究生支教团和农村教育硕士研究生)均须到报考点现场确认网报信息,并缴费和采集本人图像等相关电子信息。
...