出国留学网专题频道福建编导类专业统考栏目,提供与福建编导类专业统考相关的所有资讯,希望我们所做的能让您感到满意!
09-14
出国留学网高考网为大家提供2017福建编导类专业统考科目二参考试题,更多艺术高考资讯请关注我们网站的更新!
2017福建编导类专业统考科目二参考试题
(二)科目二
1.参考试题
观看日本电影《四月物语》,完成以下两道题目:
(1)有一天,榆野卯月来到书店,要将雨伞还给山崎……请展开想像,编写接下来可能发生的事情。(答题字数不少于500字)
(2)针对此部影片,自选角度,自拟题目,写一篇评论文章。(答题字数不少于800字)
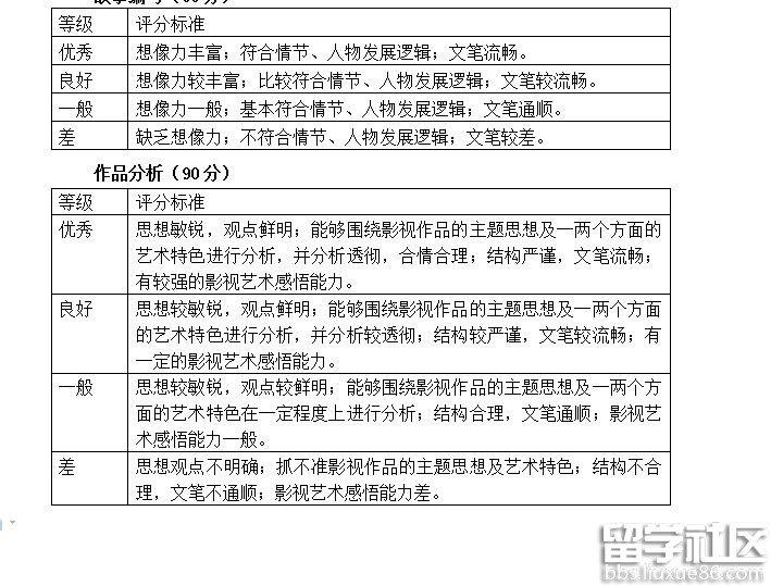
2.评分标准
故事编写(60分)

小编精心为您推荐:
09-14
出国留学网高考网为大家提供2017福建编导类专业统考科目一参考试题,更多艺术高考资讯请关注我们网站的更新!
2017福建编导类专业统考科目一参考试题
(一)科目一
1.参考试题
(1)填空题
a.电影景别一般被划分为五种,分别是 、 、 、 、 。
b. 浙江卫视打造的大型音乐选秀节目《中国好声音》第五季的导师是 、 、 、 。
(2)评述题
a. 近年来,中国电影市场上,青春片、喜剧片的票房一路走高,但是艺术口碑差成为常态,甚至青春片成为了“烂片”的代名词。请谈谈你对这种现象的看法。(答题字数不少于300字)
b. 近年来中国不少抗日题材电视剧中出现了很多夸张、雷人的场景,被网友戏称为“抗日神剧”,请谈谈你对这种现象的看法。(答题字数不少于300字)
(3)策划题
请策划一期“关注中学生心理健康”的电视节目。(答题字数不少于500字)
2.评分标准
(1)填空题(每空1分,共30分)
根据标准答案,每个空答对给1分,答错不给分。
(2)评述题(每小题35分,共70分)

小编精心为您推荐:
福建编导类专业统考推荐访问