出国留学网专题频道考研专业目录栏目,提供与考研专业目录相关的所有资讯,希望我们所做的能让您感到满意!
09-25
为了更好的确定自己的备考目标,如今各校的招生专业目录已经陆续出来了,下面由出国留学网小编为你精心准备了“2020北京服装学院接收推免硕士研究生招生专业目录”,持续关注本站将可以持续获取更多的考研资讯!
2020北京服装学院接收推免硕士研究生招生专业目录
研究生招生专业目录是院校发布的各专业研究方向、招生人数及考试科目等信息,对于考生报考有非常重要的作用,当前阶段正是全国各大研招院校研究生招生专业目录陆续发放期,为方便大家及时了解全国各省市院校硕士研究生专业目录信息一起来看看吧!
点击下载2020年北京服装学院接收推免硕士研究生招生专业目录.docx
推荐阅读:
09-24
为了更好的确定自己的备考目标,如今各校的招生专业目录已经陆续出来了,下面由出国留学网小编为你精心准备了“山西太原理工大学2020年硕士研究生招生专业目录”,持续关注本站将可以持续获取更多的考研资讯!
山西太原理工大学2020年硕士研究生招生专业目录
2020年硕士招生目录公布的招生专业我校均可招生。根据教育部要求,各招生单位制定的2020年分专业计划暂按照2019年的录取计划进行分配(我校2019年计划总额2600余名,其中全日制约2100名,非全日制约500名,“退役大学生士兵”专项计划10名,“单独考试”计划10名),目前在“中国研究生招生网”随招生目录公布的分专业招生计划是在此规模上进行分配的。最终录取计划以教育部下达的2020年度招生计划为准(约在2020年2月份下达),我校实际分专业招生计划预计在复试调剂前期公布(约在2020年3月份公布),请各位考生届时关注。
在“中国研招网”预公布的接收推免生计划仅作为参考,根据往年实际录取情况,各专业接收推免生的人数预计会少于预公布的计划,实际统招录取人数预计会多于预公布统招计划。
推荐阅读:
02-02
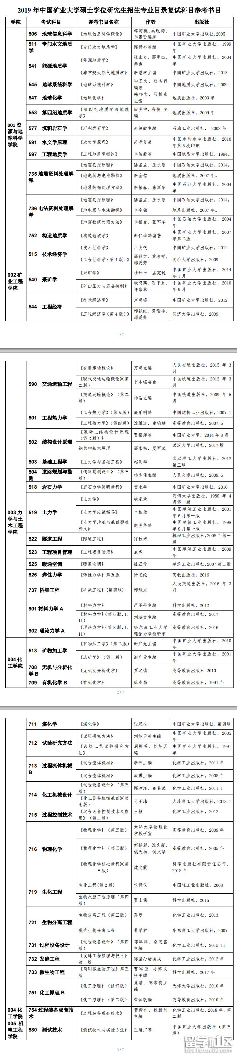
今天小编为大家提供2019中国矿业大学考研专业目录复试科目参考书目,希望大家提前做好考研复试准备!祝大家考研成功!
2019中国矿业大学考研专业目录复试科目参考书目


推荐阅读:
09-29
考研招生简章频道为大家提供天津大学2019年考研招生简章及专业目录,一起来了解一下吧!更多考研资讯请关注我们网站的更新!
天津大学2019年考研招生简章及专业目录
详情见附件:
说明事项:
1.我校2019年招收全日制专业学位硕士研究生类别如下:
0251金融;
0256资产评估;
035101法律(非法学);
035102法律(法学);
045101教育管理;
045114现代教育技术;
045120职业技术教育;
0453汉语国际教育;
0454应用心理;
0551翻译;
0851建筑学;
0852工程:
085201机械工程、085202光学工程、085203仪器仪表工程、085204材料工程、085206动力工程、085207电气工程、085208电子与通信工程、085209集成电路工程、085210控制工程、085211计算机技术、085212软件工程、085213建筑与土木工程、085214水利工程、085216化学工程、085223船舶与海洋工程、085229环境工程、085230生物医学工程、085234车辆工程、085235制药工程、085236工业工程、085237工业设计工程、085238生物工程、085240物流工程
0853城市规划;
0953风景园林;
1055药学;
1251工商管理(MBA);
1351艺术
2. 我校2019年招收非全日制专业学位研究生类别如下:
035101法律(非法学);
035102法律(法学);
045101教育管理;
045114现代教育技术;
045120职业技术教育;
045300汉语国际教育...
09-27
考研专业频道为大家提供北京大学2019年硕士研究生招生专业目录(校本部、按院系),一起来看看吧!更多考研资讯请关注我们网站的更新!
北京大学2019年硕士研究生招生专业目录(校本部、按院系)
点击下面图片即可查看详情:https://admission.pku.edu.cn/zsxx/sszs/zyml/2019/yx/zsml_ss_yx.html
来源:北京大学研究生院
小编精心为您推荐:
09-22
考研专业频道为大家提供火箭军工程大学2019考研专业目录,赶紧看看你要考哪些科目吧!更多考研资讯请关注我们网站的更新!
火箭军工程大学2019考研专业目录
2019年火箭军工程大学硕士研究生招生专业目录 | |||
专业代码、名称、研究方向 | 导 师 | 考试科目 | 备 注 |
0810信息与通信工程(作战保障学院) | |||
_ 01信号与信息处理 | 贾维敏 | ①101政治理论②201英语一③301数学一④844信号与线性系统 或 845通信原理 | 招X人 |
苏... | |||
09-22
考研专业频道为大家提供武警工程大学2019考研专业目录(非全日制),一起来了解一下吧!更多考研资讯请关注我们网站的更新!
武警工程大学2019考研专业目录(非全日制)

来源:研招网
小编精心为您推荐:
09-22
考研专业频道为大家提供武警工程大学2019年考研专业目录(全日制),一起来看看吧!更多考研资讯请关注我们网站的更新!
武警工程大学2019年考研专业目录(全日制)

来源:研招网
小编精心为您推荐:
09-22
考研专业频道为大家提供西安热工研究院2019硕士研究生招生目录,赶紧看看吧!更多考研资讯请关注我们网站的更新!
西安热工研究院2019硕士研究生招生目录
| 研究方向 | 导师 | 招生人数 | 考试科目 |
| 0807动力工程及工程热物理 | 10 | ||
01. 控制理论及应用 | 高海东 | ①101思想政治理论②201英语一③301数学一④809电子技术基础或810电路或811自动控制原理与信号处理或814计算机基础综合或815信号与系统 | |
| 02.检测技术与自动化装置 | 白发琪 褚孝国 | ①101思想政治理论②201英语一③301数学一④809电子技术基础或810电路或811自动控制原理与信号处理或814计算机基础综合或815信号与系统 | |
| 03.环保技术研究 | 丹慧杰 房凡 | ①101思想政治理论②201英语一③301数学一④805工程热力学或813传热学或843流体力学 | |
| 04.煤质检测技术研究 | 晋中华 赵卫东 | ①101思想政治理论②201英语一③301数学一④805工程热力学或813传热学或843流体力学 | |
| 05.无损检测(发电设备超声波检测技术研究)/材料科学与工程(发电设备高温部件金属检验技术研究) |
09-21
延安大学2019硕士研究生招生专业目录由考研专业频道为大家提供,更多考研资讯请关注我们网站的更新!
延安大学2019硕士研究生招生专业目录
文章来源:延安大学研究生教育网
小编精心为您推荐:
考研专业目录推荐访问