出国留学网专题频道考研专业课试题栏目,提供与考研专业课试题相关的所有资讯,希望我们所做的能让您感到满意!
08-17
历年考研真题及答案是非常抢手的复习资料,出国留学考研网为大家提供北京有色金属研究总院历年考研专业课试题及答案汇总,更多考研资讯请关注我们网站的更新!
| 北京有色金属研究总院历年考研专业课试题及答案汇总 | |
| 1 | 北京有色金属研究总院大学物理历年考研试题及答案汇总 |
| 2 | 北京有色金属研究总院无机化学历年考研试题及答案汇总 |
| 3 | |
08-17
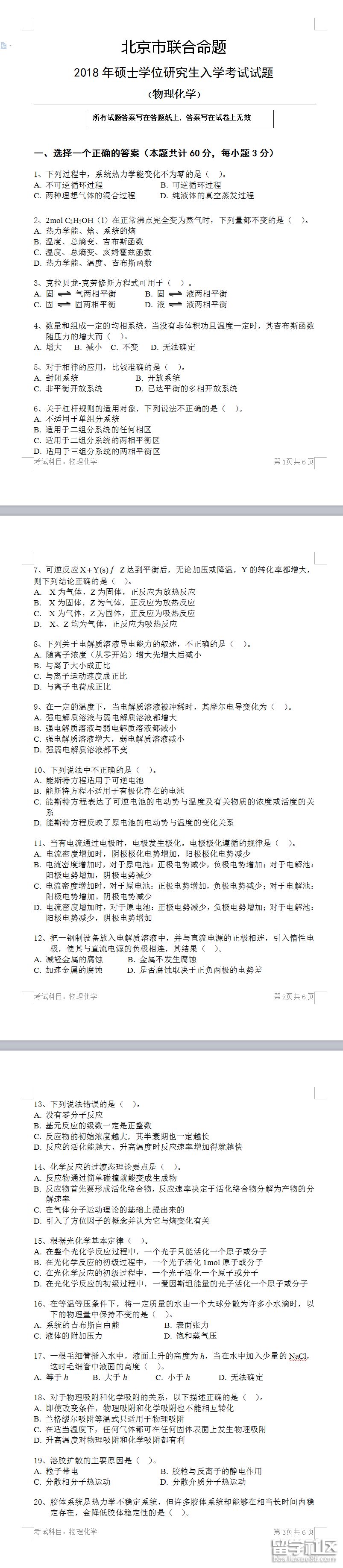
北京有色金属研究总院物理化学考什么呢?出国留学考研网为大家提供北京有色金属研究总院2018年考研专业课试题:物理化学,更多考研资讯请关注我们网站的更新!
北京有色金属研究总院2018年考研专业课试题:物理化学


小编精心为您推荐:
08-17
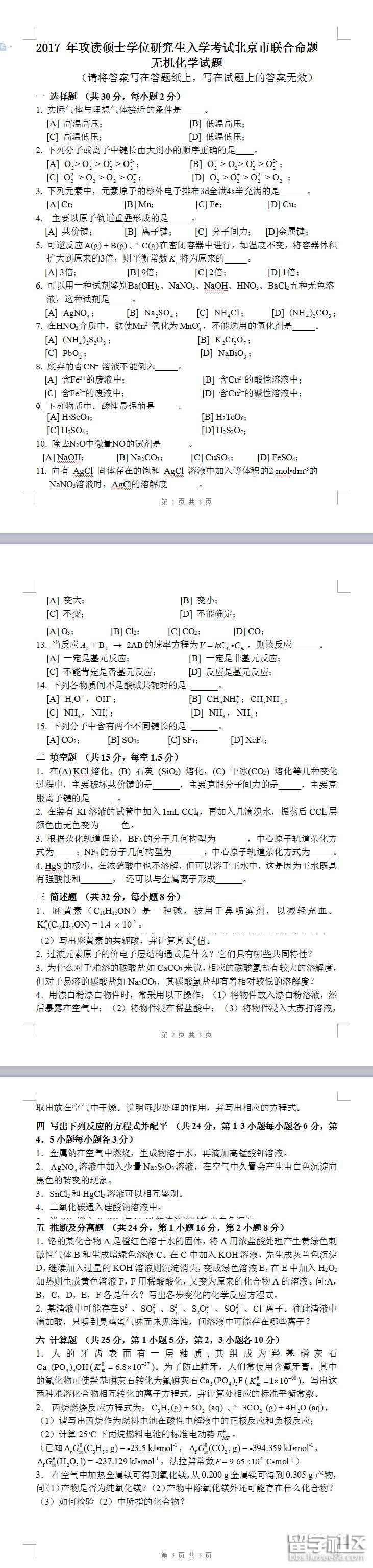
考前练习一下历年真题是很有必要的,出国留学考研网为大家提供北京有色金属研究总院2017年考研专业课试题:无机化学,更多考研资讯请关注我们网站的更新!
北京有色金属研究总院2017年考研专业课试题:无机化学

小编精心为您推荐:
08-17
无机化学考什么?怎么考?出国留学考研网为大家提供北京有色金属研究总院2016年考研专业课试题:无机化学,更多考研资讯请关注我们网站的更新!【北京有色金属研究总院2016年考研专业课答案:无机化学】
北京有色金属研究总院2016年考研专业课试题:无机化学


小编精心为您推荐:
出国留学网考研网为大家提供2017考研经济学冲刺试题及答案,更多考研资讯请关注我们网站的更新!
| 2017考研经济学冲刺试题及答案 | |
| 1 | 2017考研经济学冲刺试题及答案(问答题) |
| 2 | 2017年考研经济学冲刺试题及答案(计算题) |
出国留学网考研网为大家提供2017考研经济学冲刺试题及答案(问答题),更多考研资讯请关注我们网站的更新!
2017考研经济学冲刺试题及答案(问答题)
1.总产量、边际产量与平均产量之间的关系是什么?如何根据这种关系确定一种要素的合理投入?
2.用IS-LM模型分析扩张性货币政策对经济的影响。
1.(1)总产量指一定量的某种生产要素所生产出来的全部产量。平均产量指平均每单位某种生产要素所生产出来的产量,边际产量指某种生产要素增加一单位所增加的产量。(3分)
(2)总产量与边际产量的关系。当边际产量为零时,总产量达到最大,以后,当边际产量为负数时,总产量就会绝对减少。(4分)
(3)平均产量与边际产量的关系。边际产量大于平均产量时平均产量是递增的,边际产量小于平均产量时平均产量是递减的,边际产量等于平均产量时平均产量达到最大。(4分)
(4)根据总产量、平均产量与边际产量的关系,一种生产要素的合理投入在使平均产量最大和总产量最大之间。(4分)
2.(1)IS一LM模型是说明物品市场与货币市场同时均衡时利率与国内生产总值决定的模型。(3分)
(2)扩张性货币政策就是增加货币供给量,降低利率,刺激总需求。(3分)
(3)当货币供给量增加时,LM曲线向右下方移动,即从LM0移动到LM1。(3分)
(4)LM曲线向右下方移动,引起GDP从Y0增加到Y1,利率从i0下降为i1。(3分)
(5)作图占3分。
小编精心为您推荐:
出国留学网考研网为大家提供2017年考研经济学冲刺试题及答案(计算题),更多考研资讯请关注我们网站的更新!
2017年考研经济学冲刺试题及答案(计算题)
1.某种商品在价格由8元下降为6元时,需求量由20单位增加为30单位。用中点法计算这种商品的需求弹性,并说明属于哪一种需求弹性。
2.某国的人口为2500万人,就业人数为1000万人,失业人数为100万人。计算该国的劳动力人数和失业率。
1.(1)已知P1=8,P2=6,Q1=20,Q2=30。将已知数据代入公式:。 (4分)
(2)根据计算结果,需求量变动的比率大于价格变动的比率,故该商品的需求富有弹性。(1分)
2.(1)劳动力包括失业者和就业者,即该国的劳动力为1000+100=1100万人。(2分)
(2)该国的失业率为:100/1100=0.09,即9%。(3分)
(以上两个计算题仅列出公式或列出式子可给一半分,也可以不写公式,但要列出式子,没有式子不给分)
小编精心为您推荐:
...
出国留学网考研网为大家提供2017考研经济学冲刺试题及答案(判断题),更多考研资讯请关注我们网站的更新!
2017考研经济学冲刺试题及答案(判断题)
1.( )对“人们的收入差距大一点好还是小一点好”的研究属于实证方法。
2.( )当我们想让人们节约水时,提价是最有效的方法。
3.( )一种物品效用的大小表明它在生产中的作用有多大。
4.( )与单一定价相比,歧视定价获得的利润更多,因此垄断者普遍采用歧视定价。
5.( )市场失灵的存在要求由政府来取代市场机制。
6.( )货币数量论认为,流通中的货币数量越多,商品价格水平越高,货币价值越小。
7.( )在短期内,价格的粘性引起物价水平与总供给同方向变动。
8.( )投资函数是一条向右下方倾斜的曲线。
9.( )经济周期的中心是国内生产总值的波动。
10.( )汇率贬值会使国内生产总值增加,贸易收支状况改善。
1.× 2.√ 3.× 4.× 5.× 6.√ 7.√ 8.√ 9.√ 10.√
小编精心为您推荐:
...
出国留学网考研网为大家提供2017考研经济学冲刺试题及答案(单选题),更多考研资讯请关注我们网站的更新!
2017考研经济学冲刺试题及答案(单选题)
1.下列哪一项会导致某种商品需求曲线向左移动?( )
A.消费者收入增加
B.互补品价格上升
C.替代品价格上升
D.该商品的价格下降
2.同一条无差异曲线上的不同点表示:( )
A.效用水平相同,所消费的两种商品组合比例也相同
B.效用水平相同,所消费的两种商品组合比例却不同
C.效用水平不同,所消费的两种商品组合比例也不同
D.效用水平不同,所消费的两种商品组合比例却相同
3.利润最大化的原则是:( )
A.边际成本小于边际收益
B.边际成本等于边际收益
C.边际成本大于边际收益
D.边际成本等于平均成本
4.下列哪一个不是垄断竞争的特征?( )
A.企业数量很少
B.进出该行业容易
C.存在产品差别
D.企业忽略其竞争对手的反应
5.随着工资水平的提高:( )
A.劳动的供给量一直增加
B.劳动的供给量先增加,但工资提高到一定水平后,劳动的供给不仅不会增加反而会减少
C.劳动的供给量增加到一定程度后就不会增加也不会减少了
D.劳动的供给量先减少,后增加
6.一年内在本国领土所生产的最终产品的市场价值总和被称为:( )
A.国民生产总值
B.国内生产总值
C.国内生产净值
D.实际国内生产总值
7.由一种工作转换到另一种工作而导致的失业称为:( )
A.总需求不足的失业
B.摩擦性失业
C.结构性失业
D.周期性失业
8.根据简单的凯恩斯主义模型,引起国内生产总值减少的原因是:( )
A.消费减少
B.储蓄减少
C.消费增加
D.总供给减少
9.根据菲利普斯曲线,降低通货膨胀率的办法是:( )
A.减少货币供给量
B.降低失业率
C.提高失业率
D.增加工资
10.紧缩性货币政策的运用导致:( )
A.减少货币供给量,降低利率
B.增加货币供给量,提高利率
C.减少货币供给量,提高利率
D.增加货币供给量,降低利率
1.B 2.B 3.B 4.A 5.B 6.B 7.B 8.A 9.C 10.C
小编精心为您推荐:
出国留学网考研网为大家提供2017年考研经济学冲刺试题及答案(填空题),更多考研资讯请关注我们网站的更新!
2017年考研经济学冲刺试题及答案(填空题)
1.稀缺性就是指资源的____________________有限性。
2.供给的变动引起均衡价格_______方向变动,均衡数量_______方向变动。
3.消费者愿意对某种物品所支付的价格与他实际支付的价格的差额称为_________________________ 。
4.总收益减去______________________就是会计利润,会计利润减去_______________________就是经济利润。
5.(用公式表示)在完全竞争市场上,企业短期均衡的条件是___________ ________________________,长期均衡的条件是__________________________________。
6.劳伦斯曲线是用来衡量_____________________________________________________ ______________的曲线。
7.公共物品是由集体消费的物品,它的特征是消费的______________________________和______________________________。
8.经济增长的必要条件是___________________________________________,充分条件是_______________________________________。
9.根据总需求-总供给模型,总供给不变时,总需求增加,均衡的国内生产总值__________________________,物价水平______________________。
10.消费函数图中的45°线表示在这条线上任何一点都是________________________ ___________________。
11.衡量通货膨胀的指标是_____________________________________。
12.财政政策的主要内容包括__________________________与___________________ ______________。
13.开放经济中的乘数___________________________封闭经济中的乘数。
参考答案:1.相对
2.反 同
3.消费者剩余
4.会计成本 机会成本
5.MR=MC MR=MC=AR=AC
6.社会收入分配(或财产分配)平均程度
7.非排他性 非竞争性
8.技术进步 制度与意识的相应调整
9.增加 上升
10.收入等于储蓄
11.物价指数
12.政府支出 税收
13.小于
小编精心为您推荐:
考研专业课试题推荐访问