出国留学网专题频道聊城中考试题栏目,提供与聊城中考试题相关的所有资讯,希望我们所做的能让您感到满意!
06-11
08-13
2013年中考已经结束,学子们一定十分关注成绩线的指标,小编也是和大家一样。为了能给大家在2014年中考考试考出好成绩,小编已在出国留学网分享2013年聊城中考语文试题及答案。(CTRL+D即可收藏)

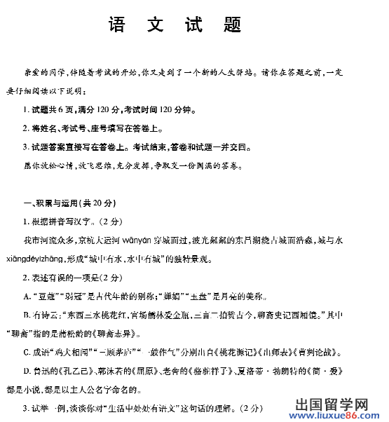
聊城2013年中考语文试题及答案:点击进入免费下载(图片版)
中考相关内容推荐:
...08-13
一次考试不是一次重大命运转折,只是一次对知识掌握程度的评测。为了能给大家第一时间内分享中考数学试题的相关信息,出国留学网会及时更新出所需要的信息资料,供2014年聊城中考考生们为复习做准备,请届时关注。(CTRL+D即可收藏)

中考相关内容推荐:
...08-12
一次考试不是一次重大命运转折,只是一次对知识掌握程度的评测。为了能给大家第一时间内分享中考英语试题的相关信息,出国留学网会及时更新出所需要的信息资料,供2014年聊城中考考生们为复习做准备,请届时关注。(CTRL+D即可收藏)
中考相关内容推荐:
06-28
06-26
2013年中考将会来临,各大省市的中考学子都在紧张复习状态,小编也是为他们鼓气加油。考试只是一次评测,学子只要认真做题一定可以考出佳绩。出国留学网与大家一样对于中考试题十分关注,并且会在最快时间内为大家更新出所需信息资料,只需链接出国留学网即可。







聊城中考试题推荐访问