出国留学网专题频道自主招生考核方式栏目,提供与自主招生考核方式相关的所有资讯,希望我们所做的能让您感到满意!
想参加自主招生的考生,你找到了高职院校的考核方式吗?小编为你提供了2019广东高职院校自主招生面向普通高中考生“职业技能”考核方式,一起来看看吧,希望能够帮助到你,想知道更多相关资讯,请关注网站更新。
2019广东高职院校自主招生面向普通高中考生“职业技能”考核方式
2019年,高职院校自主招生面向普通高中考生考核方式为:“学考+校测”及“学考+网测”。普通高中考生可根据拟报考的院校及专业选择其中一种考核方式进行报考。
一、 “学考+校测”考核方式
选择“学考+校测” 考核方式的考生,根据附件3流程图指引登录网上报名系统选择相应考核方式、填报志愿及进行资格验证。考生可填报1所院校志愿,并根据所填报院校规定填报1到2个专业志愿。部分招生院校对报名的普通高中考生“学考”成绩有要求,请考生登录拟报考院校招生网站查阅院校春季分类考试招生章程中的有关说明。
二、“学考+网测”考核方式
选择 “学考+网测”考核方式的考生根据附件3流程图指引登录网上报名系统选择相应考核方式,先网上缴费后进行预约测试,按照预约时间观看专业大类视频及完成测试。
每个考生可以选择最多2个视频进行观看,每个视频最多可进行两次观看及作答。考生在规定时间内自行完成观看视频、测试、打印“网测”成绩单,根据本人“网测”成绩情况,选择与网测专业大类视频相匹配的院校专业填报志愿。考生可填报2所梯度院校志愿,并根据所填报院校规定填报1至2个专业志愿。
推荐阅读:
02-01
出国留学网为你整理了<广东高等职业院校2018年自主招生考核方式>供你参考,更多相关资讯本网站将持续更新,敬请关注。
广东高等职业院校2018年自主招生考核方式
2018年高职院校自主招生采用“文化素质+职业技能”的考核方式。
(一)招收普通高中毕业生: 采用“文化素质+职业技能” 的考核方式,并将综合素质评价结果作为重要的参考因素。其中,“文化素质”统一采用高中学业水平考试的语文、数学、英语三科成绩(以下简称“学考”,满分值为300分);职业技能考核主要对考生进行职业适应性测试,可采用招生院校自主命题测试(以下简称“校测”,满分值为100分)方式,也可以采用“网上职业适应性联合测试”(以下简称“网测”,满分值为100分)方式。
(二)招收中职毕业生:继续实行“文化基础(含综合文化知识和专业综合理论)+职业技能”的考核方式,综合文化知识和专业综合理论、职业技能的权重比例为4:3:3。中职考生入学考核总分满分值为500分,其中综合文化知识考核满分值为200分,专业综合理论考核满分值为150分,职业技能考核满分值为150分。综合文化知识考核的考核内容涵盖自然科学和人文科学基本知识、职业道德基本要求、人际交往基本常识、汉语言写作基本能力、专业综合理论等技术技能型人才必备的实用性知识要求。试点高职院校应按专业类或专业,对专业综合理论、职业技能考核分别命题、分别考核,按照各专业招生计划分别录取。
推荐阅读:
小编精心为您推荐:
出国留学高考网为大家提供2016自主招生考核方式汇总,更多高考资讯请关注我们网站的更新!
2016自主招生考核方式汇总
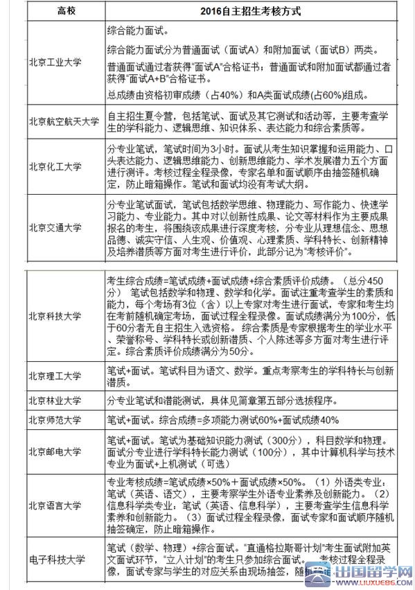
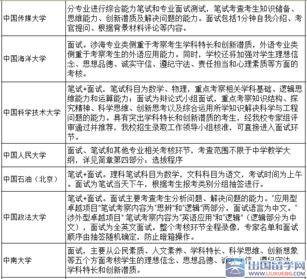
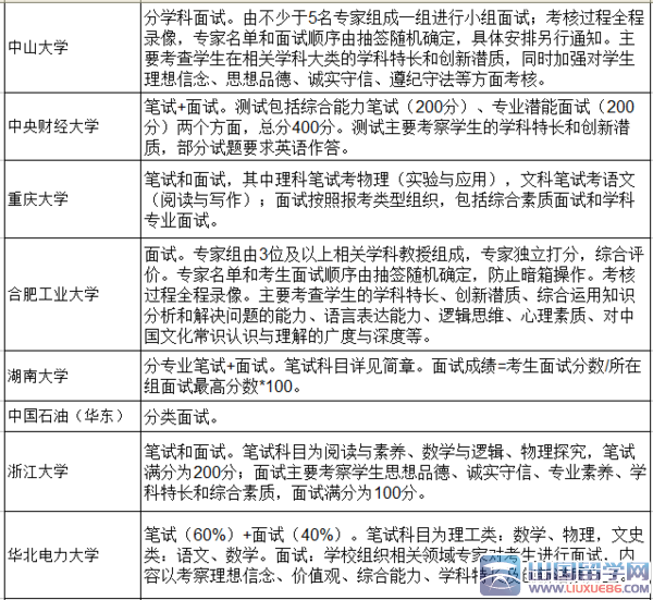
在准备自主招生前,首先你要知道你报考的高校通过初审的概率有多大,其次根据该高校的考核形式的具体要求,有针对的性的对指定科目进行题目练习,相信你的努力不会化作泡影。当然有的学校可能是纯面试的备考,在进行自主招生面试准备前,准确了解你所报考高校自主招生面试采取的面试形式,再有针对的对其进行知识准备。以下是各个高校的自主招生考核方式:








小编精心为您推荐:
<...
自主招生考核方式推荐访问